Kwaliteit in Zorg
KiZ is een digitaal tijdschrift dat zich richt op mensen die werkzaam zijn in de gezondheidszorg en die zich bezighouden met kwaliteit en implementatie. Dat zijn kwaliteitsfunctionarissen, beleidsadviseurs, managers, implementatie-professionals, en implementatie-onderzoekers. Vanwege de verbinding met het NIC hebben nieuwe artikelen die bijdragen aan de verspreiding van implementatiekennis prioriteit.

1 januari 2027
Index KIZ specials
Index van de artikelen in de specials die het tijdschift KiZ in het verleden publiceerde.
21 april 2026
Samen beslissen voor passende zorg in de praktijk: ruimte voor het perspectief van de patiënt
Een man komt naar het ziekenhuis om behandelopties voor kanker te bespreken. Zijn casus is al in het multidisciplinair overleg (MDO) besproken. Het advies is helder: de behandeling met de grootste kans op overleving, volgens richtlijnen. In de spreekkamer licht de arts het advies toe, inclusief baten en risicoās. De patiĆ«nt luistert en zegt dan: āDokter, ik wil niet het risico lopen mijn zelfstandigheid te verliezen. Ik woon alleen, heb weinig mensen om me heen en reis graag. Ik kies liever eenā¦

13 maart 2026
'We moeten in de zorg veel meer circulair gaan denken.' In gesprek met Erik van Raaij over duurzaamheid en kwaliteit van zorg
Erik van Raaij, hoogleraar Sustainable Procurement in Health Care bij Erasmus School of Health Policy & Management (ESHPM), Rotterdam School of Management (RSM) en Medical Delta hoogleraar bij Industrieel Ontwerpen (TU Delft).Ā
Haske van Veenendaal, redacteur KiZĀ
Duurzaamheid, of āgroeneā zorg, is geen nieuw thema. Toch is de aandacht voor duurzaamheid in de zorg van relatief recente datum, maar wel groeiende. KiZ heeft daarom een gesprek met Erik van Raaij over het belang van dit thema en de ā¦

10 februari 2026
Implementatie van dementieonderzoek: recente inzichten uit het proefschrift van Eden Zhu
KIZ interviewt Eden Zhu, zij is in oktober gepromoveerd bij Robbert Huijsman en Kees Ahaus aan de Erasmus School of Health Policy & Management aan de Erasmus Universiteit Rotterdam. Het onderwerp was āGebruikmaken van implementatiewetenschap om niet-farmacologisch dementieonderzoek te bevorderenā. Inmiddels is Eden weer thuis in Shanghai voor een korte vakantie voor haar nieuwe baan in Singapore. We spreken haar via Teams.
Door Barbara van der Linden, KiZ redactieĀ
Eden: āIk wil beginnen met heā¦

22 januari 2024
Lotgenotencontact heeft betekenisvol effect in de ggz
Mensen met psychische problematiek kunnen baat hebben bij lotgenotencontact. Hierbij wisselen mensen met dezelfde problematiek ervaringen uit en ondersteunen ze elkaar, ook wel peer support genoemd. Het is een belangrijke vorm van informele zorg die nog onvoldoende aandacht krijgt in de reguliere zorg.
Door dr. Dorien Smit, medior onderzoeker bij Pro Persona
Mensen met psychische problematiek kunnen baat hebben bij lotgenotencontact. Hierbij wisselen mensen met dezelfde problematiek ervaringen ā¦

17 januari 2024
Passende zorg dient het individu, het collectief en de toekomstige generaties
Met het programma Passende Zorgpraktijken beoogt het Zorginstituut bestaande, impactvolle werkwijzen op het gebied van passende zorg te identificeren, op te halen, kenbaar te maken, gebundeld terug te geven aan het veld en te helpen om deze op te schalen. De ambitie is om de transitie naar passende zorg te versnellen. Programmamanager Gerdien Franx vertelt erover.
Door Kees Ahaus, hoofdredacteur van KiZ
Het programma Passende Zorgpraktijken komt voort uit het Integraal Zorgakkoord. Programmamanā¦

31 december 2023
Hoe verbindt preventie medisch handelen, sociaal domein en informele zorg?
In de ziekenhuizen is een omslag gaande. Waar de focus voorheen lag op het beter maken van mensen, zoeken steeds meer ziekenhuizen de verbinding met andere welzijnsorganisaties Ʃn burgers om samen te werken aan gezondheid. Dit past bij een groter paradigmashift waarin de kennisboom van Aristoteles plaatsmaakt voor een levensweb met complexe afhankelijkheden. En de noodzaak om deze afhankelijkheden aan elkaar te verbinden.
Door Patricia Vlasman, beleidsadviseur Preventie & ZE&GG, NVZ
Door de eeuā¦

18 december 2023
Zonnebrandcrème-campagne van VieCuri moet huidkanker voorkomen
Smeren, smeren, smeren! Die boodschap was in juni 2023 een paar dagen trending topic. Van de Nederlandse journaals tot de BBC, het Spaanse El Pais en de Zweedse omroep; de interesse in de succesvolle aanpak van de zonnebrandcrĆØme-campagne van ziekenhuis VieCuri in Venlo-Venray was groot. Aanvragen volgden uit het hele land van gemeenten, sportverenigingen en ziekenhuizen. De doelgroep scholen was zeer positief over de campagne. VieCuri deelt de aanpak graag met binnen- en buitenland. De belangrā¦

11 december 2023
BovenJan: een kansrijke start voor integrale mentale gezondheid en passende (ggz-)zorg
Lekker dan. Ben je al jaren bezig om de kwaliteit van zorg binnen je organisatie te verbeteren en dan wordt plotseling de focus verlegd. Dan zegt het Integraal Zorgakkoord dat passende zorg ābegint bij zelfzorg en informele zorgā. Daar sta je dan met je goeie gedrag. Wat heb je daar nog van te vinden, op te sturen, aan fijn te slijpen? Nee, een beetje zorgprofessional zit er niet op te wachten om op zijn handen te gaan zitten en te kijken hoe anderen het werk doen.
Door Bert Stavenuiter en Henkā¦

4 december 2023
In Amsterdam-Noord werken partijen samen aan de gezondheid van burgers
Het BovenIJ in Amsterdam-Noord heeft als motto āzorg goed voor elkaarā. Met een integrale kijk op zorg levert het ziekenhuis medisch-specialistische zorg aan patiĆ«ntengroepen in Amsterdam-Noord en omgeving. Zorg voor patiĆ«nten vindt ook plaats buiten de muren van het ziekenhuis. Daarom werkt het BovenIJ samen met verschillende zorg- en welzijnsorganisaties om de gezondheid en het welzijn van burgers te bevorderen. En tegelijkertijd in te zetten op preventie van zorg door samen op te trekken, ooā¦

29 november 2023
De potentie van vaardighedentraining bij psycho-educatie voor naasten in de ggz
Het belang van naasten voor het herstelproces van mensen met een psychische aandoening is tegenwoordig onomstreden. Tegelijkertijd heeft de psychische aandoening van cliĆ«nten vaak een enorme impact op het leven van diens naasten en de relatie tussen de naasten en de cliĆ«nt. Naasten vermelden regelmatig gevoelens van rouw, schuld, schaamte, angst en depressie en worstelen met de omgang met hun dierbaren. De balans tussen draagkracht en draaglast bij naasten is vaak fragiel waardoor de interactieā¦

22 november 2023
‘Vraag bewoners in de wijk en zorgverleners wat zij nodig hebben’
Het Mobiele Gezondsheidsteam gaat met wijkbewoners met een kleine portemonnee in gesprek over gezonde voeding en wil hiermee de gezondheidsverschillen in Den Haag verkleinen.
Door Nori van Balkom en Janine Vervoordeldonk vanĀ GGD Haaglanden
In Moerwijk, een Haagse wijk onderdeel van stadsdeel Escamp, is het Mobiele Gezondheidsteam actief. Hierin werken bewoners, professionals en de GGD samen aan gezondheidsprioriteiten uit de wijk. Het gezondheidsteam Moerwijk werkt āCommunity Upā vanuit de wijkā¦

15 november 2023
Transitie in de zorg: modewoord of reële verandering?
Het begrip transitie is momenteel een veelgehoord begrip in de zorgsector. Het wordt genoemd in leidende beleidsdocumenten zoals het Integraal Zorgakkoord en het Kader Passende Zorg. In de praktijk kan het nog wel een zoektocht zijn wat deze transitie dan behelst en specifiek anders maakt dan andere verandertrajecten die we in de zorgsector hebben meegemaakt.
Door FranƧoise Johansen en Roel van Raak, beiden verbonden aan DRIFT (Dutch Research Institute For Transitions) bij de Erasmus Universiteā¦

9 november 2023
De succesformule voor een gezonde leefstijl begint op school met de Gezonde School-aanpak
Het landelijke programma Gezonde School maakt samen met leerkrachten en andere medewerkers op scholen een gezonde leefstijl vanzelfsprekend voor leerlingen en studenten. Omdat een gezonde leefstijl bijdraagt aan de gezondheid van leerlingen en studenten. Aandacht voor gezonde voeding, voldoende slaap en hygiĆ«ne zijn onderdeel van Gezonde School. Maar ook aandacht voor roken, alcohol en drugspreventie, het voorkomen van online pesten en meer bewegen. Kinderen en jongeren die lekker in hun vel ziā¦

1 november 2023
KiZ special Preventie en informele zorg: Maak samen werk van een gezonde gezondheidszorg
De redactie van Kwaliteit in Zorg maakte een special over preventie en informele zorg. In de tien artikelen in deze special laten artsen, bestuurders, communicatieadviseurs, beleidsmedewerkers, verpleegkundigen en onderzoekers zien hoe iedereen hiermee kan starten, bijvoorbeeld thuis, op school en in de regio. Om samen onze gezondheidszorg beter te maken en erger te helpen voorkomen.
Door Dwayne Meijnckens en Erica de LoosĀ
We hebben allemaal zorg nodig. Een goede gezondheidszorg zorgt ervoor dā¦

31 oktober 2023
De kansen van gepersonaliseerde preventieve zorg via slimme technologie
Dat slimme technologie positief kan bijdragen aan de kwaliteit van leven van zorgvragers en hun naasten, is niet nieuw. Denk hierbij bijvoorbeeld aan de slimme medicijnuitgever voor mensen thuis, zorg op afstand via een tablet en track and trace systemen waarmee verdwaalde patiƫnten tijdig kunnen worden getraceerd. Technologie is feitelijk niet meer weg te denken uit zorg en welzijn.
Door Roelof Ettema, leider van de onderzoeksgroep Gepersonaliseerde Zorg
Vanuit het ziekenhuis wordt slimme techā¦

31 oktober 2023
Gezonde school: wat kunnen we leren van andere landen?
Kinderen en jongeren brengen een groot deel van hun tijd door op school. Aangezien de gezondheid van mensen voor 80 procent wordt bepaald door omgevingsfactoren en leefstijl kunnen scholen een belangrijke rol spelen bij het bevorderen van het gezond gedrag van kinderen, stellen Silvia de Ruiter en Goof Buijs van UNESCO chair Global Health & Education.
Door Silvia de Ruiter en Goof Buijs van UNESCO chair Global Health & Education
Scholen bereiken kinderen met verschillende sociaaleconomische en ā¦
20 oktober 2023
Regionaal samenwerken: ‘Zonder goed proces geen impact’
Regionale samenwerking is cruciaal bij de uitvoering van het Integrale Zorgakkoord. Het kan verschillende partijen helpen om hun krachten te bundelen, expertise te delen en de zorg te organiseren rondom de behoeften van de patiƫnt. Door gezamenlijk te investeren in preventie, efficiƫntie en kwaliteit kunnen we betere zorgresultaten bereiken en de gezondheid en het welzijn van de bevolking bevorderen.
Door Frans van Zoest en Jan Verschuren
In de Verpleging & Verzorging bestaat al sinds 2018 een ā¦

18 oktober 2023
Reablement; een nieuw samenspel tussen hulpvrager en hulpverlener
Reablement omarmen betekent loslaten. Het loslaten van protocollen en procedures, van werkwijzen en richtlijnen. Niet langer meer praten óver ouderen, maar praten mĆ©t ouderen. Onderkennen wat hun mogelijkheden zijn. Begrijpen wie de ander is en welke behoefte iemand heeft. De vrijheid van ouderen respecteren om het leven te leiden zoals zij dat zelf willen. Vrij waar het kan, zorg en ondersteuning waar het nodig is. Een fundamenteel andere manier van denken. Het is niet nieuw maar wel onbekend.ā¦

10 oktober 2023
IZA en GALA als een opstap naar nieuwe sturingsprincipes
Het Integraal Zorgakkoord is uniek in het bijeenbrengen van de verschillende zorgsectoren en samen met het Gezond en Actief Leven Akkoord (GALA) brengt het zorg dichter naar de burger. Een interview met Erik Dannenberg, voorzitter van Divosa, de organisatie van en voor gemeentelijke directeuren en leidinggevenden in het sociaal domein.
Door Erwin Bleumink, redacteur van KiZ
Erik Dannenberg start met een casus: een migrantengezin heeft hun dementerende oma in huis genomen. De oma vertoont onhandā¦

19 september 2023
KiZ special: Samenwerken aan de Transitie in Zorg en Welzijn
āWe dreigen vast te lopenā; dat is de boodschap waar bijna alle auteurs en geĆÆnterviewden mee starten. In dit themanummer gaan we in op de noodzakelijke transitie van de zorg en delen de auteurs hun inzichten en ervaringen.
Door Erwin Bleumink en Kees Ahaus, namens de KiZ redactie
In de zorg staan we voor grote uitdagingen, de toegankelijkheid van de zorg voor iedereen is bijvoorbeeld een steeds groter wordend probleem. Met optimaliseren van het huidige systeem gaan we het verschil in aanbod vaā¦

19 september 2023
Van zorg naar welzijn: gaan grenswerkers het fiksen?
Onder noemers van de-institutionalisering, vermaatschappelijking van de zorg, de-medicalisering, normalisering en substitutie wordt al decennialang geprobeerd specialistische, zwaardere en kostbare zorg en hulpverlening te verruilen voor welzijnspraktijken. Maar echt lukken doet het tot nu toe niet.
Door Cynthia Friebel en Radboud EngbersenĀ
Denk aan het lang geleden geformuleerde zo-zo-zo-zo-beleid in de jeugdzorg. Jeugdzorg diende idealiter zo kort mogelijk, zo licht mogelijk, zo dichtbij mogā¦
19 september 2023
Werken aan toegankelijkheid van zorg met meer regie bij de burger
Het tekort aan personeel in de zorg is een probleem dat de komende jaren toeneemt. En ook financieel wordt het de komende jaren niet veel ruimer. Hoe richt je dan de zorg in? Netwerkorganisatie in de zorg Espria zoekt samenwerking buiten de gebaande paden. Maar dat is soms makkelijker gezegd dan gedaan, zegt bestuursvoorzitter Ria Stegehuis.
Een interview met Ria Stegehuis (raad van bestuur Espria), Monique Staps (Espria Ledenvereniging) en Karlien Luitjes (NAAST-ZCN)
De zorgorganisaties van Esā¦

14 september 2023
Het belang van leefstijlzorg voor de zwangere vrouw
Een van de pijlers in het Integraal Zorgakkoord is āgezond leven en preventieā met als doel ziekten te voorkomen en daarmee zorgconsumptie terug te dringen. Door een gezonde leefstijl kunnen ziekten voorkómen worden en kan het beloop van (chronische) ziekten positief worden beĆÆnvloed. Met name voor vrouwen met een kinderwens is het hebben van een gezonde leefstijl van cruciaal belang, niet alleen voor hun eigen gezondheid, maar ook voor die van de toekomstige generaties.
Door Melissa van der Wiā¦

25 juli 2023
Treant verbeterde met FRAM-methodiek patiëntveiligheid én gegevensoverdracht
Treant past bij het leren en verbeteren steeds meer het gedachtengoed van Safety-II toe. Het toepassen van een FRAM-analyse op een complex zorgproces is als positief ervaren: zorgprofessionals keken vanuit een ander perspectief naar de eigen werkzaamheden en de samenwerking met andere disciplines. Ze kwamen hierdoor met verbetervoorstellen die daadwerkelijk nuttig zijn voor de praktijk en draagvlak hebben bij de mensen op werkvloer.
Door Annemarie Vos-van āt Riet, senior adviseur Kwaliteit & Veā¦

6 juli 2023
Toolkits Samen Beslissen in de ggz: co-creatie met cliënten en naasten
Uit verschillende peilingen blijkt dat samen beslissen leeft en tot op zekere hoogte wordt toegepast in de ggz. Tegelijkertijd verschillen de percepties van cliĆ«nten en ggz-professionals over hoe het staat met samen beslissen. Dit gaat vooral over het expliciet maken welke beslissingen samen genomen worden en over het inzichtelijk maken van behandelopties met voor- en nadelen. MIND en Akwa GGZ ontwikkelden Toolkits Samen Beslissen om hierbij te ondersteunen. In dit artikel wordt stilgestaan bijā¦
29 juni 2023
Richtlijnen voor zorg op maat: de opmaat voor samen beslissen
Richtlijnen bevatten algemeen bruikbare aanbevelingen maar zijn zelden dwingend. Ze gaan uit van de gemiddelde patiƫnt met een bepaalde ziekte of klacht. In de praktijk hebben zorgverleners te maken met een grote variatie aan patiƫnten, jong en oud, met en zonder comorbiditeit, met wisselende vaardigheden op gebied van taal en gezondheid, en bovendien uiteenlopende wensen en verwachtingen. Hoe kunnen richtlijnen bijdragen aan zorg op maat en samen beslissen?
Door Jako Burgers en Gerda van der Wā¦

22 juni 2023
Hoe samen beslissen passende zorg versterkt
In dit interview spreekt KiZ met samen beslissen-experts. Zij geven elk vanuit een eigen perspectief - van patiƫnt, zorgverlener, overheid en zorgorganisatie - hun visie op de toekomst van samen beslissen, waarom de verbinding met zorguitkomsten cruciaal is en hoe het passende zorg versterkt.
Deelnemers aan het interview:
ā Nelly van Uden, Programmamanager Experiment Uitkomstindicatoren Santeon
ā Margot Metz, senior onderzoeker en verpleegkundige, GGz Breburg en Tilburg University-Tranzo, Acadeā¦
15 juni 2023
De weerbarstige praktijk van samen beslissen
Ellen Driever heeft veel onderzoek naar samen beslissen gedaan en promoveerde op dit onderwerp. Sinds een half jaar werkt ze als arts-assistent in opleiding tot kinderarts. "In de praktijk merk ik dat ik regelmatig bewust onbekwaam ben in samen beslissen. Het is veel moeilijker om het toe te passen, dan om het te analyseren of om erover te schrijven. Als ik overtuigd ben dat dit de beste behandeling is voor het kind, wil ik zo graag sturen naar ƩƩn behandeling. In die situatie geef ik weinig ruā¦

30 mei 2023
Passende zorg is Levensloopzorg: een blauwdruk voor implementatie van waardegedreven zorg
Met de slogan āZorg van waardeā startte het Leids Universitair Medisch Centrum (LUMC) in 2020 de implementatie van waardegedreven zorg. De principes van waardegedreven zorg kunnen als een formule tegen elkaar worden uitgezet (figuur 1). Bestaande tools om de implementatie van waardegedreven zorg te bevorderen zijn veelal gericht op optimalisatie van losse waardegedreven zorg-elementen (1). Een integrale aanpak maakt verbanden tussen de elementen zichtbaar en de effecten van implementatie op meeā¦

10 mei 2023
Vijf uitdagingen voor samen beslissen in de ouderenzorg
Autonomie en zelfmanagement zijn sleutelwoorden geworden in de patiĆ«ntenzorg. De dubbele vergrijzing en de toenemende personele schaarste in de zorg leiden tot een andere visie op de organisatie van zorg. āLanger zelfstandig thuisā is in de ouderenzorg het nieuwe devies. Deze ontwikkelingen hebben ertoe geleid dat ouderen in vergelijking met vroeger veel meer aangemoedigd worden om mee te praten en mee te beslissen over hun zorg.
Door:
Ruth Pel-Littel, senior onderzoeker Samen Beslissen met oudā¦

25 april 2023
KiZ special Samen beslissen | Naar meer bewuste onbekwaamheid
Samen beslissen vormt een belangrijke basis voor de transformatie die de zorg moet ondergaan. Het is een blijvertje in de zorg en is dus ook voor de redactie van Kwaliteit in Zorg (KiZ) een terugkerend thema met deze nieuwe special: waar staan we met samen beslissen en wat zijn de belangrijkste uitdagingen in de huidige samenleving?
Nu de zorg piept en kraakt door oplopende krapte aan zorgprofessionals en toenemende vraag door vergrijzing, zoekt iedereen een weg naar zorg van goede kwaliteit diā¦
25 maart 2023
Hoe anders verantwoorden kwaliteit van zorg ten goede komt
Centraal in het denken over Safety-II staat het bevorderen van veerkracht van zorgpraktijken. Om dit te bereiken, is het van belang om processen van onderlinge feedback en reflectie binnen en tussen teams, ook wel āhorizontale verantwoordingā genoemd, te versterken. Dat blijkt uit het project Ruimte voor Veerkracht.
Door Jan-Willem Weenink en Roland Bal van Erasmus School of Health Policy & Management (ESHPM), Erasmus Universiteit Rotterdam
In het project Ruimte voor Veerkracht ā een samenwerkiā¦
25 januari 2023
Een rechtvaardige cultuur in zorginstellingen: wat is er nodig en waar liggen uitdagingen?
Wat is er nodig voor de ontwikkeling van een rechtvaardige cultuur in de praktijk? Tegen welke uitdagingen lopen zorgorganisaties aan? We hebben drie ggz-instellingen en twee ziekenhuizen bereid gevonden ons te laten meekijken met hun initiatieven om de ontwikkeling van een rechtvaardige cultuur te bevorderen.
Door Eva van Baarle, Jan-Willem Weenink, Roland Bal en Guy Widdershoven
Binnen de zorg is de omgang met incidenten een belangrijk thema (1). Vaak ligt de nadruk op het aanwijzen van schulā¦
25 januari 2023
Freedom in a Frame: Zet zorgprofessionals centraal bij procesverbetering
De hoeveelheid regels en richtlijnen in de zorg kan beklemmend werken voor professionals. Door te kijken naar hun behoeftes, zoals in de Freedom in a frame aanpak, ervaren zij meer autonomie en kunnen zij hun kennis en kunde beter inzetten. Dit zorgt voor een beter proces.
Door Nienke Luijcks, Irene Grossmann en Maarten van der Laan
In de gezondheidszorg stikt het van de processen en de bijbehorende regels en richtlijnen. Deze kunnen beklemmend werken voor zorgprofessionals. Om processen te verā¦

25 januari 2023
KiZ Special: Safety-II, een nieuw perspectief op patiëntveiligheid
Het is alweer twee jaar geleden dat de redactie Kwaliteit in Zorg een special uitbracht over Safety-II, een nieuw perspectief op leren van de complexe praktijk van patiĆ«ntveiligheid. Deze benadering gaat niet over het zeker waardevolle oorzakenonderzoek na incidenten zoals in Safety-I, maar over leren door reflectie, bijvoorbeeld in dialoogsessies, en aanpassingsvermogen vanuit een positieve insteek. Nu het Safety-II gedachtegoed steeds meer wordt toegepast en aandacht krijgt in Nederlandse zorā¦
25 januari 2023
Safety-II en actieonderzoek gaan hand in hand
Het UMC Utrecht startte in 2021 een actieonderzoek naar het vergroten van de veiligheid van overplaatsingen van patiƫnten van de derdelijns NICU naar een perifeer ziekenhuis dichter bij huis. Er werd een lerende cultuur gecreƫerd, er kwam consensus tussen de verschillende ziekenhuizen en ouders werden betrokken.
Door Fenna Mossel, Bettine Pluut en Karen de Bijl-Marcus
Dagelijks verhuizen er kwetsbare patiĆ«nten van de Neonatale intensive care (NICU) naar een algemeen ziekenhuis dichterbij huis. ā¦
25 januari 2023
Tijd voor Verbinding: De volgende stap in patiëntveiligheid zetten we samen
Door gezamenlijk te reflecteren op de kwaliteit en veiligheid van zorg, te bespreken wat er al goed gaat en wat er beter kan en hier ook daadwerkelijk verbeterstappen in zetten wil Tijd voor Verbinding de patiƫntveiligheid vergroten.
Door Els van der Stelt en Nikki DamenĀ
Dankzij de inzet van zorgprofessionals, managers en bestuurders is zorggerelateerde schade en sterfte de afgelopen jaren gedaald. Maar het kan nog beter, want nog steeds sterven ieder jaar ruim duizend patiĆ«nten in ziekenhuizeā¦

19 augustus 2022
Gevraagd: drastische maatregelen en politieke moed
āAls we niets doen, loopt de zorg helemaal vast.ā Deze harde constatering doet Jacqueline Stuurstraat, directeur van de Rotterdamse Zorg, in een interview in de special over creatieve oplossingen voor het arbeidsmarkttekort. Alle auteurs die een bijdrage aan deze special hebben geleverd zijn het daar mee eens.
We kennen de tekorten in de zorg, in de horeca, op Schiphol; waar niet. Maar dat is nog niets vergeleken bij wat ons te wachten staat als we denken door te kunnen gaan zoals nu. Het roer ā¦

18 augustus 2022
Jos de Blok: ‘Ik pleit voor het vereenvoudigen van het zorgproces’
Dat het anders moet in de zorg om voldoende personeel te hebben om de zorg toegankelijk te houden voor iedereen, is duidelijk, maar hoe? Jos de Blok, oprichter van Buurtzorg, vindt dat er met name een verschuiving van cure naar preventie nodig is. En minder bureaucratie. āIk pleit voor het vereenvoudigen van het zorgproces.ā
De gezondheidszorg in Nederland staat, net als in veel andere landen, de komende jaren voor grote vraagstukken. Er komen meer ouderen en minder jongeren en een krappe arbeiā¦

16 augustus 2022
De robot zorgt samen met de mens, niet in plaats van
Gedreven door het steeds nijpender wordende personeelstekort investeren organisaties in de gezondheidszorg in robots en andere technologische oplossingen. Zeehondje Paro is een graag geziene gast in veel ouderenzorginstellingen, en zorgrobot Zora assisteert bij lessen in lichamelijke beweging. Wat robottechnologie anders maakt dan vorige generaties van technologische vernieuwing is dat er een sociale interactie plaatsvindt tussen de robot en de cliĆ«nt ā en dit was tot nu toe bij uitstek het domā¦

16 augustus 2022
E-health als oplossing voor de overspannen zorgarbeidsmarkt?
De arbeidsmarkt van de gezondheidszorg staat sterk onder druk. De immer stijgende zorgvraag als gevolg van de bevolkingssamenstelling, in combinatie met de krapte en hoge uitval op de arbeidsmarkt leiden onherroepelijk tot problemen in de gezondheidszorg. De COVID-19 crisis heeft de reeds hoge werkdruk verder doen toenemen, en het effect hiervan in de vorm van het inhalen van uitgestelde zorg, neemt voorlopig niet af. Veel mensen zien e-health als een belangrijke oplossing voor de problemen op ā¦

16 augustus 2022
Groeiend gebrek aan personeel noopt tot scherpe keuzes en gericht beleid
Beschikbaarheid van zorgpersoneel is de grote beperkende factor in de Nederlandse zorg. En dat zal de komende decennia niet veranderen. Meer nog dan financiƫle middelen, noopt de schaarste aan mensen ons tot het maken van scherpe keuzes in de zorg en beleid om de situatie beheersbaar te houden. Dat vergt onder andere fiscale maatregelen, aandacht voor de balans tussen werk en privƩ en een selectieve inzet op arbeidsmigratie.
In de hele Nederlandse economie lopen de personeelstekorten op. Op Schā¦

16 augustus 2022
Het belang van goed werkgeverschap: De casus Deventer Ziekenhuis
Goed werkgeverschap is cruciaal in de strijd tegen arbeidsmarkttekorten. Het Deventer Ziekenhuis is door hun medewerkers al twee keer beoordeeld als Beste werkgever (World-class Workplace). Waarom? Dat vertellen ze hieronder.
Aandacht is het nieuwe goud. Een prachtige quote (en filmpje) van Danielle Braun. En een betekenisvol uitgangspunt in het realiseren van onze ambitie als topklinisch ziekenhuis. In het vergroten van werkplezier en het aantrekken en behouden van professionals voor ons ziekeā¦

16 augustus 2022
Samenwerking in de regio Rijnmond: ‘Als we niets doen gaat het helemaal mis’
Veel mensen denken dat het oplossen van je arbeidsmarktprobleem betekent vechten om het schaarse personeel in de regio. En dus voor de neus van je collega-instellingen schaarse werknemers wegkapen. Niets van dat alles in de regio Rijnmond. Hier staat samenwerken centraal bij het oplossen van het arbeidsmarktprobleem. Een interview met Jacqueline Stuurstraat, directeur van deRotterdamseZorg.
deRotterdamseZorg is het samenwerkingsverband van alle zorgorganisaties in de regio Rotterdam en Rijnmondā¦

16 augustus 2022
‘Flightsimulator voor de zorg’ vergroot begeleidingscapaciteit
Het Nederlands Commercieel Opleidingsinstituut, ROC Midden Nederland, Utrechtzorg en Triple Motion Media werken aan een āflightsimulator voor de zorgā. Hiermee kunnen studenten op een innovatieve manier zorghandelingen oefenen: het Virtual Learning Lab. Studenten zijn zo sneller en beter voorbereid op stages, zonder dat het beslag legt op de beperkte begeleidingscapaciteit bij de zorginstellingen. Een oplossing voor de capaciteitsproblemen bij het opleiden in de zorg.
Verschillende ontwikkelingā¦

21 juli 2022
KiZ special Waardegedreven zorg
Waardegedreven zorg: tijd voor de patiƫnt geeft ruimte voor verbetering, maar wie deelt de lakens uit?
Door Erica de Loos en Kees Ahaus, redactie Kwaliteit In Zorg
Als stagiaire HBO-V in 1998 had ik het druk ā en ik had tijd. Mijn collegaās hadden het druk ā en veel hadden geen tijd. Tijd voor de patiĆ«nt geeft ruimte voor verbetering. En levert tijd op.
Als stagiaire bij een verpleeghuis vroeg ik aan mijn begeleider waarom de afdeling op een bepaalde manier was ingericht: ādat is al 10 jaar zoāā¦
20 juli 2022
Hoe goed is mijn zorginstelling?
Keuze-informatie voor het beste ziekenhuis of revalidatiecentrum is door corona relevanter dan ooit. Volgens schatting van de NZa wachten nog steeds tussen de 100.000 en 200.000 patiĆ«nten op een behandeling door uitgestelde zorg. Voor patiĆ«nten is het belangrijk om te weten wat de wachttijden zijn per ziekenhuis, en in welk ziekenhuis of revalidatiecentrum ze het beste terecht kunnen voor een behandeling of operatie. Ziekenhuizen en revalidatiecentra delen deze informatie via de gezamenlijke weā¦

30 juni 2022
Waarde voor de patiënt door regie bij de huisarts
Door een toename van hartritmestoornissen in de populatie is er de laatste jaren sprake van een progressieve zorgvraag binnen het samenwerkingsverband Hartnet Noord-Nederland. In dit samenwerkingsverband werken huisartsen via de Groninger Huisartsen Coƶperatie en Huisartsen Zorg Drenthe samen met de tweede- en derdelijns ziekenhuizen in de regio Groningen en Drenthe.
Binnen Hartnet is reeds ervaring opgedaan met het kanaliseren van de zorgvraag rondom atriumfibrilleren, de meest voorkomende harā¦

20 mei 2022
Gluren bij de buren
Hoe een cursus over waardegedreven zorg verschillende centra bij elkaar een kijkje in de zorg gaf.
PatiĆ«nten met de taaislijmziekte (ook wel Cystic Fibrosis of CF) worden in Nederland vanaf hun geboorte behandeld in ƩƩn van de zeven centra in Nederland. De zorg is de afgelopen 20 jaar sterk verbeterd en de levensverwachting is onder andere door de komst van nieuwe medicatie verhoogd. De ca. 1500 patiĆ«nten in Nederland krijgen zorg van multidisciplinair team met input van verpleegkundigen en/of ā¦
20 mei 2022
Samen op weg naar de veiligste zorg in 2030
De kwaliteit van de zorg in Nederland staat in de top 5 van de wereld. Toch blijkt uit de cijfers over vermijdbare schade in de zorg dat er nog veel vooruitgang te boeken is. Zorgmedewerkers zijn er zelf ook van overtuigd dat er op het gebied van patiƫntveiligheid nog veel te verbeteren valt. Ondanks alle inzet, betrokkenheid en motivatie van zorgpersoneel, wetenschappers, verzekeraars, beroeps- en belangenverenigingen, fabrikanten en overheid, werken de partijen nog steeds langs elkaar heen.
Aā¦

12 mei 2022
Zonder verpleegkundigen geen waardegedreven zorg
Verpleegkundigen zijn terug te vinden in alle lijnen en lagen van zorgorganisatie. Desondanks worden ze nog (te) vaak niet betrokken bij ontwikkelingen of veranderingen in de zorg waaronder waardegedreven zorg.
Per 1 november 2021 zijn er 213.888 BIG-geregistreerde verpleegkundigen werkzaam in de gezondheidszorg (ministerie van Volksgezondheid, Welzijn en Sport) en hiermee is het de grootste beroepsgroep binnen de gezondheidszorg. Verpleegkundigen zijn terug te vinden in alle lijnen en lagen vaā¦

4 mei 2022
Dankzij PEM kunnen ziekenhuizen patiëntervaringen uitwisselen en vergelijken
Steeds meer topklinische en algemene ziekenhuizen stappen over op de Patiƫntervaringsmonitor (PEM), een gestandaardiseerde vragenlijst op basis van internationaal onderzoek. Met deze methodiek is het mogelijk om patiƫntervaringen te benchmarken met andere ziekenhuizen, wat de zorg verbetert.
Door Astrid Buysse, beleidsadviseur NVZ, en Tea van Lingen, communicatieadviseur NVZĀ
PatiĆ«ntervaringen zijn een belangrijk instrument om zicht te krijgen op de tevredenheid van patiĆ«nten. Hoe was het contaā¦
26 januari 2022
De call for action voorbij
Wat is nodig voor bevlogen medewerkers, hoe kunnen de energiebronnen in het werk bijdragen aan bevlogenheid, moeten we naast de aandacht voor de veerkracht van het individu niet overgaan tot lokaal herontwerp van zorgprocessen? En wat zijn lopende initiatieven als het gaat om veerkracht en belastbaarheid? Dat en meer kwam aan bod tijdens een bijeenkomst van de NFU over de veerkrachtige professional.Ā
Door Kees Ahaus en Bart Noort
Het programma āVeerkrachtige professionalā van het NFU-consortiumā¦
26 januari 2022
De drie-vragen-methode: vermindering van emotionele belasting van verpleegkundigen tijdens covid-19
Annemarie de Vos, projectleider verpleegkundig leiderschap en wetenschap, Elisabeth-TweeSteden Ziekenhuis, en Cindy de Bot, docent verpleegkunde en senior onderzoeker, Avans Hogeschool, sprongen tijdens de eerste coronagolf bij in respectievelijk IC- en thuiszorg. Zij ervoeren daar de enorme impact van het werken tijdens de crisisperiode op de emotionele belasting van zorgpersoneel. Ze onderzochten of de 'drie-vragen-methode' een effectief hulpmiddel is om elkaars emotionele welbevinden in de gā¦

26 januari 2022
De invloed van waardegedreven zorg op de werkbalans van zorgprofessionals
Waardegedreven zorg heeft niet alleen invloed op de patiĆ«nt. Ook de zorgprofessional wordt geconfronteerd met veranderingen. Zorgorganisaties spelen een grote rol om waardegedreven zorg tot positieve ervaringen te maken.Ā
Door Veerle van Engen
Waardegedreven zorg vraagt deels om een nieuwe manier van omgaan met de patiĆ«nt. Dit heeft invloed op de werkbeleving en daarmee op het welbevinden van de zorgprofessional. Dat blijkt uit onze recent gepubliceerde literatuurstudie naar de werkbalans van zā¦
26 januari 2022
Fit door de Nacht: ‘Het gaat om het eigen maken van nieuwe routines en gewoontes’
Het project āFit door de Nachtā bevordert gezond gedrag van zorgmedewerkers tijdens een nachtdienst ā en daarmee hun welzijn. Claire van der Weegen, adviseur binnen het Elisabeth-TweeSteden Ziekenhuis (ETZ) in Tilburg en ƩƩn van de kartrekkers van het project stelt: āHet was meer geaccepteerd dat iemand wegging om te roken dan om powernap te doen, dat zien we nu langzaam veranderen."
āHet project draait om het faciliteren van gezonder gedrag tijdens de nachtdienst van zorgmedewerkers ā zowel veā¦

26 januari 2022
KiZ special: Veerkrachtige zorgprofessionals
Het toenemende tekort aan zorgpersoneel en de extreem zware omstandigheden van de coronacrisis zorgen voor uitputting, stress, slaapproblemen en burn-out bij zorgprofessionals. Het water staat ze aan de lippen. Een hoog ziekteverzuim is het gevolg en dit vraagstuk ligt op de tafels van menig managementteams en bestuurders. We zien nog niet direct een uitweg, dus besloten we om over belastbaarheid, welzijn van personeel en veerkracht het thema te maken van deze KiZ-special.
Door Kees Ahaus en Niā¦

23 december 2021
De zorg vernetwerkt. In gesprek met Marius Buiting
We worden steeds ouder en chronische aandoeningen stapelen zich. Nu burgers zich bovendien geĆ«mancipeerd hebben door de brede toegang tot onderwijs en informatie via bijvoorbeeld internet en epdās, wordt van de organisatie van zorg iets anders verwacht.
We ondervinden steeds meer last van een systeem van doorgeschoten differentiatie en ongebreidelde marktwerking, waardoor de complexe opgaven van deze tijd niet meer goed hanteerbaar zijn. Oude structuren van doorontwikkelde organisaties die geriā¦

23 december 2021
KiZ special: Werken in netwerken
Werken in netwerken⦠het lijkt tegenwoordig vanzelfsprekend: samenwerken rondom patiĆ«ntengroepen, samenwerken tussen onderzoek, onderwijs en praktijk, samen uitwisselen en leren⦠wie is er anno nu nĆet verbonden aan een netwerk of deelnemer aan een samenwerkingsverband? In deze special geeft de redactie van Kwaliteit in Zorg beschouwingen over, goede voorbeelden van en randvoorwaarden voor werken in netwerken.
Door Barbara van der Linden en Haske van Veenendaal
Ā© Vladyslav Bashutskyy / stock.adā¦
22 december 2021
Evalueren van integrale netwerkpsychiatrie
Nederland telt circa 216.000 mensen met een zorgindicatie ernstige psychiatrische aandoening (EPA), waarvan 160.000 mensen bij de ggz in behandeling zijn (Delespaul et al., 2013)1. De mensen met deze zorgindicatie ervaren gedurende lange tijd een complexe kluwen aan psychosociale en psychiatrische problematiek, waarbij niet meer te ontwarren is wat welke problematiek in stand houdt. Hieruit volgt de zorgindicatie voor geĆÆntegreerde en integrale intensieve zorg zo lang als nodig en zo kort als mā¦

22 december 2021
Leren in netwerken
Leren is ontmoeten en elkaar spreken. Juist in de ontmoeting met anderen ontstaat de ruimte om uit te wisselen, te begrijpen en daarmee het proces om je gedachtes, ideeĆ«n en overtuigingen bij te stellen of aan te passen. In een netwerk met allerlei verschillende mensen die zich bezig houden met implementeren en veranderen, kan je ontmoetingen vinden en ze creĆ«ren; kan je leren. Misschien is leren in netwerken daarom wel de manier om te implementeren en op te schalenā¦
Door Madelon Rooseboom
Ik bā¦

22 december 2021
Werken in effectieve netwerken voor gebruik van kennis uit onderzoek
Maatschappelijke kennisbenutting van onderzoek en innovatie staat hoog op de agenda. Duurzame samenwerkingsverbanden zijn daarvoor cruciaal. Maar hoe weet je of de samenwerking daadwerkelijk leidt tot effectief gebruik van kennis uit onderzoek in praktijk, beleid en onderwijs? ZonMw is als gebruiksgerichte onderzoeksfinancier zeer benieuwd naar het antwoord op deze vraag en zoekt uit āwat, hoe en waarom werktā in netwerken.
Wija Oortwijn
Door Wendy Reijmerink & Wija Oortwijn
Om te komen tot maaā¦

22 december 2021
‘Elke patiënt moet zorg op de juiste plek krijgen, met optimale kwaliteit’
Weet mijn huisarts dat ik medicijnen heb gekregen van de cardioloog? Moet ik nu echt een uur rijden voor een consult met een specialist in een academisch ziekenhuis? En stemt mijn fysiotherapeut zijn behandeling af met mijn chirurg? Zomaar wat vragen waar patiƫnten dagelijks tegenaan lopen. In het hele land werken zorgprofessionals samen met en voor patiƫnten om de zorg te verbeteren. Hoe? Door te werken in netwerken.
Eline Schiks
Door Eline Schiks, beleidsadviseur bij de Federatie Medisch Specā¦
20 december 2021
2 Marius Buiting
17 november 2021
Vijf internationale lessen van corona voor de langdurige zorg
Het coronavirus heeft de langdurige zorg in binnen- en buitenland het afgelopen anderhalf jaar hard getroffen. De vraag of Nederland daarbij effectief heeft gehandeld in vergelijking met andere landen is lastig te beantwoorden. De sterfte- en infectiecijfers zijn moeilijk met elkaar te vergelijken. Elk land omschrijft de langdurige zorg op een eigen manier en de registraties verschillen sterk. We kunnen wel iets zeggen over de maatregelen die overal zijn genomen en de lessen die we daaruit kunnā¦
9 november 2021
Implementatiekennis als oplossing voor uitdagingen in de gezondheidszorg
Om ervoor te zorgen dat implementatiekennis breder wordt verspreid in Nederland, is tijdens het eerste Europese Implementatie Event (EIE) het Nederlands Implementatie Collectief opgericht. Het gebruik van implementatiekennis kan volgens toenmalig Secretaris-Generaal van VWS Erik Gerritsen een oplossing zijn voor een groot aantal uitdagingen in de gezondheidszorg, zoals de weerstand tegen verandering en het dreigende personeelstekort.
Door Peter van Splunteren en Barbara van der Linden, redactieā¦
9 november 2021
Implementation knowledge as a solution for healthcare challenges
To ensure that implementation knowledge is more widely used in the Netherlands, the NIC (Netherlands Implementation Collective) was launched during the first European Implementation Event (EIE). According to Secretary-General of the Dutch Ministry of Health, Erik Gerritsen, the use of implementation knowledge can provide solutions for a large number of challenges in healthcare, such as resistance to change and the looming shortage of health care workers.
By Peter van Splunteren and Barbara van ā¦
21 april 2021
Implementatievermogen vergroten in de zorg, preventie en welzijn
Hoe werken we vanuit cliƫntperspectief vanuit ƩƩn plan? Hoe werken we integraal samen? Hoe zorgen we voor een eenduidige kostensystematiek? Hoe stimuleren we preventie? Hoe schalen we goede voorbeelden op?
Door Marleen Wilschut (implementatiestrateeg, NIC-coƶrdinator), Jos Zandvliet en Pauline Goense (beide stafmedewerker Implementatie bij ZonMw)
Of je nu in een verpleegtehuis werkt als manager, wijkverpleegkundige zorg inricht als projectleider of ouders helpt in de opvoeding als gedragswetensā¦

21 april 2021
Keynote David Chambers: kansen van implementatieonderzoek in de zorg
David Chambers is adjunct-directeur bij Implementation Science in the Office of the Director in the Division of Cancer Control and Population Sciences (DCCPS) van het National Cancer Institute (NCI). Tijdens zijn keynote op EIE spreekt hij over het traceren van vooruitgang van implementatieonderzoek in de gezondheidszorg en de huidige kansen en prioriteiten voor verder werk op dit terrein.
Chambers concentreert zich momenteel op hoe pragmatische trials worden ontworpen om interventies (en impleā¦

21 april 2021
Keynote Paul Iske: Mislukken als mensenrecht
In zijn keyote lezing zal Paul Iske een raamwerk introduceren voor waardecreatie door (briljante) mislukkingen te accepteren en ervan te leren. Zoals alle onderzoekers en innovatoren weten, is falen niet alleen onvermijdelijk, maar ook een essentieel leerproces. Maar mogen we falen?
En wat is de impact van cultuur op hoe we omgaan met mislukking? Waar iedereen het erover eens is dat we moeten leren van onze mislukkingen, zegt niemand hoe we dit moeten doen. Het Institute of Brilliant Failures hā¦
21 april 2021
Wat we kunnen verwachten van EIE
Er is een gebeurtenis waar ik naar uitkijk de komende tijd: het European Implementation Event (EIE). Oorspronkelijk gepland als fysieke bijeenkomst in Rotterdam, maar nu online voor iedereen die implementatiewerk verricht en daarover kennis wil delen, nieuwe inzichten wil opdoen en in contact wil komen met collegaās in Nederland en uit de rest van de wereld.Ā
Door Barbara van der Linden
Bekijk het programma van EIE hier >>
Ik ben door het programma heen gelopen om me voor te bereiden en te zienā¦

21 april 2021
ZE&GG: Hoe implementeer je de bewezen beste zorg?
Bij het programma Zorgevaluatie en Gepast Gebruik (ZE&GG) is het volkomen duidelijk waar de partijen van het hoofdlijnenakkoord medisch-specialistische zorg (HLA-MSZ) het allemaal voor doen: de bewezen beste zorg voor iedereen. Toch blijkt het implementeren van die bewezen beste zorg nog niet zo eenvoudig.
Door Michelle Jonker , Tijn Kool (IQ Healthcare, Radboudumc) en Sjoerd Repping (Amsterdam UMC). Zij zijn allen betrokken bij het programma Zorgevaluatie en Gepast Gebruik (ZE&GG), HLA-MSZ*.Ā
ā¦

20 april 2021
De volgende generatie implementatieprofessionals
Tijdens het EIE is er speciale aandacht voor professionals ā onderzoekers en praktijkmensen - die nog niet zo lang werkzaam zijn binnen het implementatiedomein. Wat drijft professionals om met implementatie aan de slag te gaan? Waar lopen early career professionals tegenaan en welke behoefte er is aan training en ondersteuning?
KiZ-redacteuren Peter van Splunteren en Barbara van der Linden spraken met drie early career professionals: Leah Bührman, wetenschappelijk secretaris Europees Implementaā¦
20 april 2021
De volgende generatie implementatieprofessionals: onderzoeken
KiZ-redacteuren Peter van Splunteren en Barbara van der Linden spraken met early career professionals: Leah Bührman, wetenschappelijk secretaris Europees Implementatie Collaborative (EIC) en promovendus aan de Universiteit van Amsterdam en Vrije Universiteit Amsterdam, Esther Bisschops, scientist practitioner academische werkplaats ās Heeren loo en Vrije Universiteit Amsterdam en Eva de Groot, onderzoeker en adviseur bij Berenschot, team Zorg.
Op deze pagina vindt u meer informatie over de ondeā¦

20 april 2021
Keynote Jet Bussemaker: ‘Er zijn verschillende wegen om impact te creëren’
Jet Bussemaker is een van de keynote sprekers op het European Implementation Event (EIE). Ze wil met haar interdisciplinaire aanpak een brug slaan tussen wetenschappelijke kennis en beleidsontwerp en -uitvoering, en de manier waarop professionals omgaan met beleidsdoelen in concrete situaties.
Jet Bussemaker is hoogleraar Beleid, wetenschap en maatschappelijke impact, in het bijzonder in de zorg bij LUMC en Faculteit Governance and Global Affairs, Universiteit Leiden. Tevens is Bussemaker voorzā¦

20 april 2021
‘EIE helpt implementatiecapaciteit in Europa opbouwen – in onderzoek, praktijk en beleid’
In 2018 werd tijdens een rondetafelgesprek op de Nordic Implementation Conference besloten we dat het tijd was om een echt Europese implementatieconferentie te organiseren. Dat evenement wordt dit jaar werkelijkheid: het European Implementation Event (EIE) vindt plaats op 27 en 28 mei. Een interview met EIE-organisatoren Bianca Albers, Associate Director bij het Centre for Evidence and Implementation, en Pauline Goense, stafmedewerker Implementatie bij ZonMw.
Bianca Albers
Albers: āWe besloten ā¦
17 februari 2021
Het juiste recept voor digitale revalidatiezorg
Van zorg op afstand naar blended care is een grote stap. Want waar zorg op afstand impliceert dat we onze patiƫnten letterlijk op afstand zetten, schetst blended care een beeld van een nieuwe manier van zorg die patiƫnten juist dichterbij brengt. Blended care als nieuw recept.
Door Klaasjan van Haastrecht, strategisch adviseur innovatie bij Basalt. Dit artikel maakt deel uit van de KiZ Special over de waarde van zorg op afstand na de coronacrisis.Ā Naar de overzichtspagina.
Basalt is een expertiā¦
17 februari 2021
Steeds meer ziekenhuizen gaan met VIPP voor digitale zorg
Ziekenhuiszorg verandert. Met digitalisering is zorg dichtbij de patiĆ«nt te leveren zodat die minder vaak naar het ziekenhuis hoeft te komen. Daarnaast maakt digitalisering de juiste informatie op de juiste plek mogelijk. Een datagedreven cultuur met slim gebruik van data ondersteunt professionals en patiĆ«nten bij diagnostiek en behandeling. De programmaās Digitale Zorg en VIPP 5 ondersteunen, stimuleren en faciliteren ziekenhuizen bij deze digitale transformatie.
Door Ana Karadarevic, communicā¦
17 februari 2021
Van koudwatervrees in de zorgpraktijk naar toezicht op digitale zorg na corona
Kwaliteit in Zorg vroeg de Inspectie Gezondheidszorg en Jeugd wat zij zag aan digitale ontwikkelingen tijdens de covid-pandemie. Wat is de waarde van die ontwikkelingen op langere termijn? Wat zijn de risicoās en hoe gaat de inspectie daarmee om in het toezicht?
Door Johan Krijgsman, coördinerend specialistisch inspecteur e-health, Inspectie Gezondheidszorg en Jeugd. Dit artikel maakt deel uit van de KiZ Special over de waarde van zorg op afstand na de coronacrisis. Naar de overzichtspagina.
Erā¦
17 februari 2021
Vitaal digitaal
In 2016 eindigde de bijdrage over de proactieve rol van burgers, patiĆ«nten en cliĆ«nten bij patiĆ«ntveiligheid in het āHandboek patiĆ«ntveiligheid voor medisch specialistische zorgā met een toekomstvisie. āEen optimale co-creatie van patiĆ«ntveiligheid in 2020, waarin de burger, cliĆ«nt en patiĆ«nt een proactieve rol vervullen als partner van zorgverleners bij patiĆ«ntveiligheid, is een gezamenlijke verantwoordelijkheid van de maatschappij.ā
Door Erica de Loos en Tijn Kool, redactie KiZ. Dit artikel mā¦
17 februari 2021
Zorg op afstand ook na corona van grote meerwaarde
De zorg in Nederland maakte in 2020 grote veranderingen door. Vooral op het gebied van zorg op afstand: nieuwe initiatieven kwamen in sneltreinvaart van de grond en bestaande ideeƫn in een stroomversnelling. Met covid als belangrijke aanjager. De pandemie bracht ook een groot en snel groeiend draagvlak onder zorgaanbieders en patiƫnten met zich mee.
Door Charlotte Oldenburg, Rene de Koning, Annette de Vries en Niek Kuijper, Strategie & Innovatie Cooperatie VGZ. Dit artikel maakt deel uit van deā¦

15 februari 2021
Meer gebruik gezondheidsapps in ggz vergt ook ontwikkeling appwijzers
De ggz-appwijzer geeft een overzicht van verschillende apps die mensen mogelijk kunnen helpen met het verbeteren van hun psychische gezondheid. De site komt tegemoet aan de behoeften van zowel zorgvragers als zorgverleners. Deze behoeften zijn in de coronatijd nog verder toegenomen, doordat er meer apps gedownload zijn. Verdere ontwikkeling van de ggz-appwijzer is nodig om overzicht te kunnen blijven bieden in het snel groeiende aantal apps en in de snelle veranderingen die apps ondergaan.
Doorā¦
4 januari 2021
Ervaringen van patiënten verbinden en inspireren
Een belangrijk uitgangspunt van waardegedreven zorg is waarde toevoegen voor de patiƫnt. Maar wat is van waarde voor de patiƫnt en hoe bepalen we aan welke verbeterpunten in het zorgproces we prioriteit moeten geven?
Door Marian Smeulers (Amsterdam UMC), Miranda Paree (Amsterdam UMC), Frederiek de Heer (Amsterdam UMC), Martine Franckena (Erasmus MC). Ā Dit artikel maakt deel uit van de KIZ-special Verder komen met waardegedreven zorg. Naar het overzicht.
Het actief betrekken van patiĆ«nten bij huā¦

4 januari 2021
Intake-tool maakt zorg voor slechthorenden meer patiëntgericht
Met behulp van de ICF e-intake tool komt het domeinspecifieke en algemene profiel van de patiƫnt met klachten over oor en gehoor goed in beeld bij de behandelaar en bij de patiƫnt zelf. Dit patiƫntenprofiel helpt zowel bij gepersonaliseerde zorg als bij samen beslissen. Het faciliteert hierdoor betere zorg.
Door Theo Goverts, Lisette van Leeuwen, Marieke Pronk, Sophia Kramer en Paul Merkus, Afdeling KNO/hoofd-halschirurgie Amsterdam UMC. Dit artikel maakt deel uit van de KiZ-special āVerder komā¦

4 januari 2021
Patiëntparticipatie verdient centrale rol in transitie naar waardegedreven zorg
In de afgelopen jaren heeft de regie op implementatie van waardegedreven zorg vooral in Europa gelegen. Onze verwachting is, dat ook de regie op de doorontwikkeling van waardegedreven zorg zelf meer in Europa zal liggen. Nederland kan hier een centrale rol in pakken. En patiƫntparticipatie een centrale rol geven.
Door Paul van der Nat (St. Antonius Ziekenhuis en IQ Healthcare Radboudumc) en Mirjam Garvelink (St. Antonius Ziekenhuis). Dit artikel maakt deel uit van de KiZ-special āVerder komen mā¦

4 januari 2021
Special KiZ: verder komen met waardegedreven zorg
Toen begin 2018 het tijdschrift KiZ online verder ging op Qruxx , ging de eerste special over waardegedreven zorg. Het is nu bijna drie jaar verder. Vrijwel elk ziekenhuis heeft waardegedreven zorg initiatieven lopen. In deze special van KiZ belichten we in vele praktijkcases hoe we verder zijn gekomen. In die drie jaar heeft het gedachtegoed zich namelijk enorm verspreid. Echter, we signaleren ook aspecten van waardegedreven zorg die nog te weinig aandacht krijgen.
Kees Ahaus: āOrganiseer waarā¦
4 januari 2021
Toetsen van waardegedreven zorg met de mens als motor
Waarde toevoegen start met de vraag wat relevant is voor de cliƫnt. De tweede vraag is wat de zorgverlener hiervoor nodig heeft. De organisatie moet in staat moet zijn om beide vragen adequaat te beantwoorden. Dan zijn we op weg naar waardegedreven zorg. Met de mens als motor.
Door Ellen Joan van Vliet, Qualicor Europe . Dit artikel maakt deel uit van de KiZ-special āVerder komen met waardegedreven zorgā. Naar het overzicht met alle artikelen.
Waardegedreven zorg geeft de evolutie weer van de gā¦
4 januari 2021
VBHC: het spanningsveld tussen wetenschap en implementatie
Directe implementatie van veranderingen geeft zorgverleners energie. Maar wetenschap kost echter tijd. En als veranderingen al zijn doorgevoerd, is een wetenschappelijke analyse lastig. Continu afstemmen is een voorwaarde voor succes.
Door JoĆ«ll Bense, Brigit de Jong,Ā Marjolijn Duijvestein,Ā Martine Franckena en Maaike Schuur. Dit artikel maakt deel uit van de KiZ-special āVerder komen met waardegedreven zorgā. Naar het overzicht met alle artikelen.
Dataregistratie is een hoeksteen van VBHC. Hā¦
4 januari 2021
Waarom we over tien jaar nog steeds over waardegedreven zorg praten
Er zijn de afgelopen jaren veel nieuwe termen in de zorg voorbij gekomen: patiƫnt- of persoonsgerichte zorg, zorg op maat, uitkomstgerichte zorg en nu ook waardegedreven zorg. Wij geloven dat we over tien jaar nog steeds over waardegedreven zorg praten. Want alleen die term dekt de lading van wat we moeten doen in de zorg: waarde toevoegen.
Door MariĆ«lle Schroijen, Marieke SnelĀ en Jolande van Luipen. Dit artikel maakt deel uit van de KiZ-special āVerder komen met waardegedreven zorgā. Naar hetā¦

21 december 2020
Waardegedreven zorg: een hype of de toekomst?
Waardegedreven zorg als nieuwe stroom in het zorglandschap kent vele medestanders met ieder hun eigen belang bij deze ontwikkeling. Echt nieuw en nodig is de bijdrage die de patiƫnt levert aan het meetbaar evalueren van de gezondheidsbeleving. Of dit leidt tot een afname van kosten of tot het meer verantwoord laten stijgen ervan, moet gaan blijken.
Door Jorg Oddens, Christine Bennink en Joris Erdmann. Dit artikel maakt deel uit van de KiZ-special āVerder komen met waardegedreven zorgā. Naar hetā¦

17 december 2020
Kees Ahaus: ‘Organiseer waardegedreven zorg vanuit patiëntperspectief’
Wat is waarde? Waar werk je aan bij waardegedreven zorg? Hoe kunnen we waardegedreven zorg sterker organiseren vanuit het patiƫntperspectief? Drie vragen waarop Kees Ahaus inging tijdens zijn oratie op 18 december.
Dit artikel maakt deel uit van de KiZ-special āVerder komen met waardegedreven zorgā. Naar het overzicht met alle artikelen.
Over de betekenis van waarde wordt verschillend gedacht. Zo is er de smalle definitie van Porter: āhealth outcomes achieved per dollar spentā. Wat we van deze ā¦

16 december 2020
Opzetten van dashboards in de transplantatiezorg
Het opzetten en gebruik van real-life dashboards wordt in de zorg steeds populairder. Wat komt er kijken bij het ontwikkelen en gebruiken van een dashboard en wie zijn daarvoor nodig? De aanpak van het Transplantatiecentrum van het LUMC als voorbeeld.
Door Danny van der Helm, Johan van der Boog, Caroline Vrijenhoek, Christa Vlieger, Emilie ten Horn, David Lam, IanĀ Alwayn, PaulĀ van der Boog en Aiko de Vries. Dit artikel maakt deel uit van de KiZ-special āVerder komen met waardegedreven zorgā. ā¦

9 december 2020
Waardegedreven integrale geboortezorg verbetert zorg voor kwetsbare zwangere
In Rotterdam zijn relatief veel kwetsbare zwangeren. Een zorgpad waarin de gynaecoloog, de eerstelijns verloskundige en de psychiater samenwerken heeft de zorg voor deze groep aanzienlijk verbeterd.
Door Eefje van Vliet, Hiske Ernst-Smelt,Ā Esther Knijff, Janita Simonse, Sarah Kalt, Bob de Raadt, Arie Franx, Bas van Rijn en Hilmar Bijma. Dit artikel maakt deel uit van de KiZ-special āVerder komen met waardegedreven zorgā. Naar het overzicht met alle artikelen.
Wereldwijd is er de laatste jaren ā¦
12 oktober 2020
De juiste kennis op de juiste plek: negen aanbevelingen
Het Kennisplatform Juiste Zorg op de Juiste Plek (JZOJP) komt jaarlijks met een kennisagenda. In de eerste versie, die in mei verscheen, staan negen aanbevelingen. Deze zijn zo gekozen dat ze relatief snel tot resultaat kunnen leiden.
Dit artikel maakt deel uit van de KiZ-special over de Juiste Zorg op de Juiste Plek. Naar de overzichtspagina
Door Prof. dr. D. Ruwaard, voorzitter JZOJP-kennisplatform, Prof. dr. H. van Oers, vice-voorzitter, C. Cucic, J. Zandvliet, secretarissen
Sinds jaar en daā¦
12 oktober 2020
De sprong naar juiste specialistische zorg op de juiste plek
Ziekenhuizen hebben afgesproken om de zorg anders en beter te organiseren in de vorm van de Juiste Zorg op de Juiste Plek. Om deze ambitie te ondersteunen en te versnellen, is de Nederlandse Vereniging van Ziekenhuizen (NVZ) gestart met het programma JuMP: Juiste Medisch Specialistische Zorg voor de Patiƫnt.
Door Marenne Terlingen en Tea van Lingen, programmateam JuMP. Dit artikel maakt deel uit van de KiZ-special over de Juiste Zorg op de Juiste Plek. Naar de overzichtspagina
Het programma JuMā¦
12 oktober 2020
Kan thuismonitoring zorgkosten verminderen?
Thuismonitoring maakt het mogelijk om achteruitgang van ziekte vroegtijdig te signaleren en te behandelen. Maar vermindert het ook het aantal ziekenhuisbezoeken en leidt het tot meer gezondheid? En is het wel kosteneffectief?
Door Marise Kasteleyn, Jorien van der Burg, Daniel Winkeler Ā en Niels Chavannes. Dit artikel maakt deel uit van de KiZ-special over de Juiste Zorg op de Juiste Plek. Naar de overzichtspagina
Thuismonitoring is een methode om op afstand zicht te houden op het ziektebeloop bā¦
12 oktober 2020
Verplaatsen van zorg: de praktijk
De Juiste Zorg op de Juiste Plek is onmisbaar om de zorg betaalbaar en toegankelijk te houden en inmiddels algemeen bekend gedachtegoed. Toch lijkt het in de praktijk vaak lastig om substitutietrajecten te starten en succesvolle pilots op te schalen. Petra Suurmond over wat wel en niet werkt.
Door Petra Suurmond. Dit artikel maakt deel uit van de KiZ-special over de Juiste Zorg op de Juiste Plek. Naar de overzichtspagina
Twee substitutietrajecten van het Spaarne Gasthuis zijn onderzocht: Chemo ā¦
12 oktober 2020
‘Anderhalvelijnszorg kan zorgkosten op individueel niveau verlagen’
Tessa Quanjel onderzocht de impact van anderhalvelijnszorg bij Mijnzorg. Een deel van de cardiologiepatiƫnten bleek baat te hebben bij anderhalvelijnszorg. Dat leidde op individueel niveau tot minder zorgkosten.
Door Tessa Quanjel. Dit artikel maakt deel uit van de KiZ-special over de Juiste Zorg op de Juiste Plek. Naar de overzichtspagina
De Nederlandse regering staat voor de uitdaging om duurzame oplossingen te ontwikkelen die de snelgroeiende uitgaven aan de gezondheidszorg beperken zonder dā¦
30 september 2020
‘Gebruik op tijd de keuzehulp Behandelgrenzen’
De keuzehulp Behandelgrenzen informeert patiƫnten over de behandelopties bij covid-19. Ze kunnen zo een weloverwogen keuze maken. Masterstudent Maarten Groot onderzocht de ervaringen met de keuzehulp. Zijn aanbeveling: wacht niet tot het ziekenhuis, maar laat kwetsbare ouderen het gesprek al met de huisarts voeren voor ze ziek worden.
Door Maarten de Groot. Dit artikel maakt deel uit van de KiZ-special over de Juiste Zorg op de Juiste Plek. Naar de overzichtspagina
Zorgverleners doen er alles aā¦

17 september 2020
Op weg naar de zorgverzekeraar als ketenregisseur
Het huidige zorgbeleid en de geldende wetgeving belemmeren zorgverzekeraars om bij het inkopen te sturen op innovatie en goed georganiseerde, geĆÆntegreerde zorg. Ze zijn nu nog vooral boekhouder en budgetbewaker.
Dit artikel maakt deel uit van de KiZ-special over de Juiste Zorg op de Juiste Plek. Naar de overzichtspagina
Regels gericht op de vrije keuze voor specialistische zorg door de patiĆ«nt en de competitie tussen zorgverzekeraars hebben een negatieve invloed op de inkoopstrategieĆ«n van zorā¦
24 juni 2020
Implementatie in tijden van corona
De lockdown wordt voor mij ƩƩn groot implementatie-experiment als ik besluit er door mijn āimplementatiebrilā naar te kijken. Ik vraag me af of we dingen zien gebeuren die kloppen met theorieĆ«n over succesvol implementeren. Wat kunnen we leren over implementatie van deze snelle veranderingen? En welke lessen kunnen we trekken voor de aanpak van implementatie in de toekomst?
Barbara van der Linden, staf implementatie, ZonMw, lid van de redactie KIZ. Dit artikel maakt deel uit van de KIZ-special ā¦
24 juni 2020
Samen beslissen moet kerntaak zorg worden
De zorg maakte dankzij covid-19 een uitzonderlijk voorjaar door. Er gebeurden veel mooie dingen, maar het werd heel duidelijk dat samen beslissen en goede communicatie veel centraler moeten staan in onze zorg dan nu het geval is. Om samen beslissen als innovatie te laten slagen is het nodig dat we het als kerntaak in plaats van sluitpost van het vakmanschap in de zorg gaan zien. En dat we er met zān allen naar gaan handelen.
Door Haske van Veenendaal. Dit artikel maakt deel uit van de KIZ-speciā¦
24 juni 2020
Van uitstel zorg komt afstel en dat is soms maar goed ook
De zorg heeft de afgelopen maanden op haar grondvesten geschud. Overvolle ICās, afdelingen vol met covid-patiĆ«nten en geworstel met beschermingsmiddelen, in het bijzonder in de ouderenzorg. Tegelijkertijd konden of durfden patiĆ«nten niet meer naar hun huisarts of ziekenhuis. Dus explodeerden de e-consulten en het videobellen. En waren de wachtkamers bij de huisarts en de poliklinieken leeg. Bezorgde stemmen over stuwmeren van uitgestelde zorg volgden. Is deze zorg wel terecht?
Door Tijn Kool. Dā¦
20 juni 2020
GGZ in coronatijd: doorbraak videobellen, cliënten willen echt contact
De reacties in de ggz op de coronacrisis zijn divers. Er zijn berichten dat ggz-cliƫnten zichzelf lijken te hervinden en door de crisis nieuwe uitdagingen zien. Maar uit onderzoeken blijkt dat veel ggz-cliƫnten face-to-face contacten missen
Door Peter van Splunteren, redacteur Kwaliteit in Zorg. Dit artikel maakt deel uit van de KIZ-special over zorg in tijden van corona.Ā Naar de overzichtspagina
Op de website van de Nederlandse ggz staat dat ggz-organisaties een forse daling in het aantal nieuā¦
26 februari 2020
Patient safety-II: Safety first ‘tot aan de maan en terug’
Gezondheidszorgsystemen en hun veiligheid staan wereldwijd onder de aandacht. Zeker nu wij als burgers samen met zorgverleners in de ban zijn van een wereldwijde infectiebestrijding en -preventie.
Dit artikel maakt deel uit van de special over safety-II van KIZ. Naar de overzichtspagina
PatiĆ«ntveiligheid heeft een jonge historie in vergelijking met de aloude wetenschap van āpublic healthā. En kent zijn oorsprong twintig jaar geleden bij het verschijnen van het alom bekende āTo Err is humanāĀ
Siā¦
26 februari 2020
VWS stelt subsidie beschikbaar voor Safety-II
ZonMw heeft in november 2019 in opdracht van het ministerie van VWS het programma Safety-II en veiligheidsergonomie opgesteld. Dit biedt het kader voor subsidieoproepen rond het onderwerp Safety II in ziekenhuizen.
Dit artikel maakt deel uit van de special over safety-II van KIZ. Naar de overzichtspagina
Programmamanager Simone Schellekens: āWe zijn verheugd dat VWS 4 miljoen euro beschikbaar heeft gesteld voor de komende drie jaar om dit gedachtegoed een impuls te geven. We hebben inmiddels eeā¦

24 februari 2020
FRAM-methode zet theorie en praktijk naast elkaar
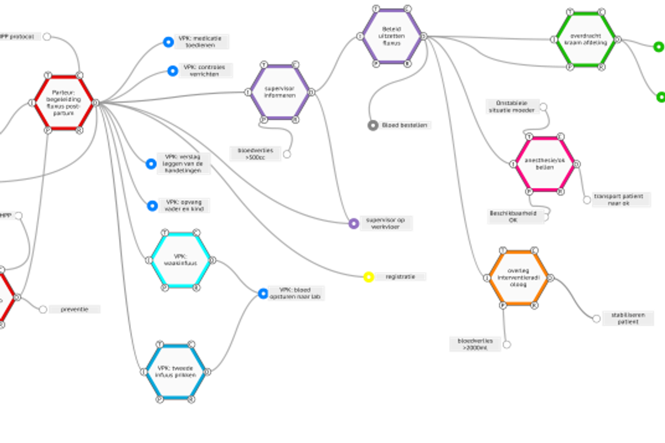
Het Elisabeth-TweeSteden Ziekenhuis (ETZ) in Tilburg zet de FRAM-methode in om het proces van overmatig bloedverlies na een bevalling in kaart te brengen zoals dit op de werkvloer verloopt.
Door Nikki Damen en Hanneke Rijswijk
Dit artikel maakt deel uit van de special over safety-II van KIZ. Naar de overzichtspagina
Wereldwijd is het optreden van overmatig bloedverlies na een bevalling (fluxus postpartum) verantwoordelijk voor 25 procent van de sterfgevallen onder net bevallen vrouwen, zo blijkā¦
24 februari 2020
Heel ZorgSaam kiest voor Vilans KICK-protocollen
Het aantal zorgorganisaties dat de VIlans KICK-protocollen toepast, groeit gestaag. EƩn van de meest recente deelnemers is ZorgSaam Zorggroep. De thuiszorg- en ouderenzorgtak werken al langer met de protocollen. Nu stapt ook het ziekenhuis over.
Door Ana Karadarevic
Dit artikel maakt deel uit van de special over safety-II van KIZ. Naar de overzichtspagina
Vilans, de landelijke kennisorganisatie voor langdurende zorg, begon in 1996 met het ontwikkelen van de KICK-protocollen. Deze beschrijven hoā¦

24 februari 2020
Leidt zinvolle registratie tot minder registratielast, meer werkplezier en meer kwaliteitsverbetering?
In het experiment ZIRE (Zinvolle Registratie) hebben UMC Groningen, Rijnstate ziekenhuis en Radboudumc een kernset met kwaliteitsmetingen aangewezen. De overige kwaliteitsindicaties zijn losgelaten. Dat zou moeten leiden tot minder registratielast, meer tijd voor patiƫntenzorg, meer werkplezier bij artsen en verpleegkundigen en meer kwaliteitsverbeteringen. Een tussenevaluatie.
Door Gepke Veenstra, Marieke Zegers, Gerard Gerritsen en Ā Gera Welker
Dit artikel maakt deel uit van de special over sā¦

24 februari 2020
Mangomoment: met een klein gebaar naar warmere zorg
We moeten de persoonsgerichtheid van de zorg verhogen, dat staat buiten kijf. Hoe we dat moeten doen op een manier die weinig extra tijd en middelen vraagt? Daar kunnen ziekenhuizen en andere zorgorganisaties wel inspiratie voor gebruiken.
Door dr. Eva Marie Castro, PhD, projectcoƶrdinator Mangomomentproject
Dit artikel maakt deel uit van de special over safety-II van KIZ. Naar de overzichtspagina
Het concept āMangomomentā biedt daar een antwoord op. Prof. dr. Kris Vanhaecht, verbonden aan het ā¦
24 februari 2020
MediRisk: Safety-II vraagt om mindshift
Nu het gedachtegoed van Safety -II in steeds ziekenhuizen onderschreven wordt, kloppen ook andere sectoren aan onze deur. Wij hebben de kans om als ziekenhuizen voorop te gaan lopen.
Door Miriam Kroeze, senior adviseur medisch risicomanagement bij MediRisk.
Dit artikel maakt deel uit van de special over safety-II van KIZ. Naar de overzichtspagina
Waarom besteedt MediRisk als medisch aansprakelijkheidsverzekeraar zoveel tijd en energie aan het nieuwe veiligheidsdenken? We pakten als onderlinge wā¦
24 februari 2020
Monitor Patiëntveiligheid combineert Safety-I en Safety-II
Het onderzoeksprogramma āMonitor PatiĆ«ntveiligheid 2019-2022ā combineert een Safety-I en Safety-II benadering. Dit artikel beschrijft waarom het van belang is om deze twee principes te combineren door enerzijds de zorggerelateerde schade bij patiĆ«nten te monitoren en tegelijkertijd te kijken naar wat er geleerd kan worden van wat er goed gaat in de dagelijkse praktijk.
Door Steffie van Schoten, Hanneke Merten, Mees Baartmans en Cordula Wagner.
Dit artikel maakt deel uit van de special over safeā¦

24 februari 2020
Safety-II implementeren in zorginstellingen
De term āSafety-IIā wordt steeds vaker gehoord. Toch is nog maar weinig bekend over hoe dit nieuwe denken over kwaliteit en veiligheid te implementeren is in zorginstellingen. Ilona van Es, Fleur Mutsaerts en Nikki Damen, adviseurs Kwaliteit & Veiligheid in respectievelijk Amphia te Breda en het ETZ te Tilburg, geven hun visie op Safety-II.
Door Maaike Zweers
Dit artikel maakt deel uit van de special over safety-II van KIZ. Naar de overzichtspagina
Ilona van Es
Veel mensen beschrijven Safety-IIā¦
24 februari 2020
Van Safety-I tot Safety-III
Safety-I heeft ons veel gebracht, maar niet genoeg. Safety-II is een belangrijke stap vooruit, maar we zijn er nog niet. Hub Wollersheim volgt het pad van Safety-I naar Safety-III.
Door Hub Wollersheim; verbeterwetenschapper IQ healthcare, Radboudumc Nijmegen.
Dit artikel maakt deel uit van de special over safety-II van KIZ. Naar de overzichtspagina
Naast goed doen, is het voorkomen van schade het ultieme doel van het professioneel handelen van zorgverleners. Veel zorg is van uitstekende kwalitā¦
16 februari 2020
Crew Resource Management: een Safety-II benadering?
Sinds de publicatie van de aantallen patiĆ«nten die jaarlijks ernstige schade ondervinden, (mede) veroorzaakt door de zorg die hen verleend wordt, is er wereldwijd toenemend aandacht voor het verbeteren van de kwaliteit en veiligheid van die zorg. In het Erasmus MC geven we hieraan invulling door het vrijwillig decentraal incidenten melden, implementatie van de tien VMS veiligheidsthemaās en vele andere initiatieven.
DoorĀ Ada van den Bos-Boon en Cynthia van der Starre
Dit artikel maakt deel uit ā¦

6 november 2019
Generieke module helpt verantwoord gebruik e-health in ggz
In juli 2019 maakte het Zorginstituut Nederland officieel bekend dat dertig kwaliteitsstandaarden voor de ggz zijn opgenomen in het Register. De generieke module e-health is er ƩƩn van. In de gezondheidszorg wordt in toenemende mate gebruik gemaakt van apps en digitale interventies en ook in de geestelijke gezondheidszorg is er steeds meer interesse voor. Deze generieke module helpt zorgverleners verantwoord e-health te gebruiken.
Door Jacqueline Neijenhuis, ambassadeur AKWA en werkzaam als proā¦
28 oktober 2019
De transformatie naar zinnige e-health
De e-health revolutie is onomkeerbaar. Mogelijke voordelen zijn: meer regie over je eigen gezondheid, meer zelfmanagement en verantwoordelijkheid. Maar er zijn ook mogelijke nadelen: meer onrust en meer (onnodig) zorggebruik. Wanneer is een e-health initiatief kansrijk en toekomstbestendig?
Dit artikel maakt deel uit van het themanummer over effectief implementeren van e-health van KIZ. Naar de overzichtspagina
Door Charlotte Oldenburg, Nathalie van de Louw, Marjolein Gerritsen en Anke Nizet, Cā¦
28 oktober 2019
Landelijk programma voor implementatie e-health: een nautische beschouwing
Koers houden is ook bij e-health projecten belangrijk. En daar hoort bij dat steeds gepeild wordt of een geplande bestemming haalbaar is, de vaarroute veilig en de vlag de lading dekt.
Dit artikel maakt deel uit van het themanummer over effectief implementeren van e-health van KIZ. Naar de overzichtspagina
Door Debora van Dam, Ā programmamanager Citrienprogramma e-health en Marlies Schijven, programmaleider Citrienprogramma e-health
āWe hadden de wind in de zeilenā, is een veel gehoorde kreet inā¦
28 oktober 2019
Norm voor gezondheidsapps stimuleert opschaling
Apps kunnen wel een uitstekend middel zijn, bijvoorbeeld om mensen te stimuleren gezonder te leven. Maar hoe scheid je het kaf van het koren? Welke app maakt waar wat wordt beloofd? Voor verdere opschaling van medische en gezondheidsapps is antwoord op deze vragen van groot belang.
Dit artikel maakt deel uit van het themanummer over effectief implementeren van e-health van KIZ. Naar de overzichtspagina
Door Petra Hoogendoorn, Ā Cherelle de Graaf,Ā Cynthia Hallensleben en Niels Chavannes, Nationaā¦
28 oktober 2019
Op de goede weg naar effectief implementeren
E-health-toepassingen worden vaak gezien als een oplossing voor veel gebreken in onze zorg. Ze zijn patiƫntvriendelijk, maken de zorg beter en goedkoper, zijn duurzaam en vaak ook nog leuk ook om te gebruiken. Implementeren en opschalen is echter een hele uitdaging.
Dit artikel maakt deel uit van het themanummer over effectief implementeren van e-health van KIZ. Naar de overzichtspagina
Er is een ondoordringbaar woud ontstaan met apps, websites, platforms, PGOās, portals en veel andere goedbedoā¦

28 oktober 2019
Zelfmoordpreventie: e-health als brug tussen zwijgen en zorg
Mensen met zelfmoordgedachten kunnen terecht bij 113 Zelfmoordpreventie. Al sinds de start van deze organisatie, nu tien jaar geleden, bestaat het hulpaanbod uit e-health toepassingen. Hoe een design sprint in vijf stappen de hulpverlening optimaliseert.
Door Eva Becking, product manager bij 113 Zelfmoordpreventie en lid van het Levend Lab
Dit artikel maakt deel uit van het themanummer over effectief implementeren van e-health van KIZ. Naar de overzichtspagina
Dagelijks overlijden in Nederland ā¦

21 oktober 2019
GGZ Appwegwijzer helpt gebruikers bij zoektocht
In de appstores van Apple en Google staan honderdduizenden apps die onze lichamelijke en geestelijke gesteldheid zouden verbeteren. Tussen al die apps een goed passende vinden, is als het zoeken naar een speld in een hooiberg. Binnen de ggz is dan ook dringend behoefte aan het vergemakkelijken van deze zoektocht. De GGZ Appwegwijzer gaat zorgvragers Ʃn zorgverleners helpen.
Dit artikel maakt deel uit van het themanummer over effectief implementeren van e-health van KIZ. Naar de overzichtspaginaā¦

2 oktober 2019
Kees Ahaus: ‘Patiënt betrekken bij waardegedreven zorg blijft uitdaging’
Er zijn de afgelopen jaren stappen gemaakt in de betrokkenheid, het engagement en de participatie van patiƫnten. Er komen steeds meer keuzehulpen voor samen beslissen. Toch zijn er nog grote uitdagingen op de weg naar patiƫntenparticipatie. Hoogleraar Kees Ahaus benoemt ze.
Don Berwick schreef in 2016 een mooi viewpoint artikel in het bekende journal JAMA over het aanstaande derde tijdperk in de gezondheidszorg. Na een eerste tijdperk van puur vertrouwen op de professional volgde een tweede tijā¦

17 september 2019
Gebruik prestatiemeting beïnvloedt ziekenhuisprestaties
Een gerichtheid op cijfers kan meer efficiƫntie opleveren, maar ook de kwaliteit van de patiƫntgerichte zorg doen afnemen. Een 'lerende' houding van managers ten aanzien van de prestatie-informatie draagt juist positief bij aan de collectieve werkcultuur en de kwaliteit van patiƫntgerichte zorg.
Door Hilco van Elten, Berend van der Kolk en Sandra Sülz
Hoewel het gebruik van prestatiemeting in de gezondheidszorg sterk is toegenomen de afgelopen jaren, is er ook kritiek op de wens om alles maar kā¦
15 september 2019
Balanceren tussen verantwoorden en verbeteren
Het oorspronkelijk doel van registraties was het inzichtelijk maken van de patiƫntenzorg om van elkaar te leren welke verbeteringen nodig waren. Door de grote registratielast is dat doel ondergesneeuwd geraakt. Het is tijd voor een nieuwe balans tussen verantwoorden en verbeteren.
De Nederlandse gezondheidszorg scoort wereldwijd als topzorg. In het hoofdlijnenakkoord medisch specialistische zorg 2019-2022 zijn door minister Bruins en partijen in de medisch specialistische zorg belangrijke afsprā¦
2 september 2019
Vruchtbaar verantwoorden: hoe observatie leidt tot leren
Beelden van Kwaliteit leidt medewerkers op om teams van professionals tijdens hun interacties met bewoners te observeren. Uit onderzoek blijkt de waarde hiervan.
Door Annemiek Stoopendaal, organisatie antropoloog en universitair docent/onderzoeker bij ESHPM
In haar meest recente advies Blijk van vertrouwen- Anders verantwoorden voor goede zorg Ā heeft de Raad voor Volksgezondheid & Samenleving de oproep gedaan te zoeken naar andere manieren van verantwoording over kwaliteit van zorg. Verantwoordā¦

19 augustus 2019
Leren van calamiteiten kan beter
De wet bepaalt hoe ziekenhuizen een calamiteit moeten onderzoeken en aan wie ze moeten rapporteren. De daaruit voortvloeiende verbetermaatregelen zijn lang niet altijd effectief. Internationaal en nationaal is hier nog veel te verbeteren.
Dhr G.J. Heuver, voormalig lid raad van bestuur Gelre ziekenhuizen Apeldoorn en Zutphen en onderzoeker aan het lectoraat verpleegkunde Saxion Hogeschool, Deventer en Mevr C.M. Heuver, masterstudent Gezondheid en Maatschappij aan de Wageningen Universiteit
Calaā¦

7 augustus 2019
Multidisciplinair team speelt grote rol bij kwaliteitsverbetering
Binnen het Follow Me programma vormt een multidisciplinair behandelteam de plek waar routinematige uitkomstevaluatie en wetenschappelijk onderzoek plaatsvinden. Door de zorg en de registratie te standaardiseren wordt periodieke evaluatie mede mogelijk. Innoveren wordt zo een vast onderdeel van de zorg.
Daniƫlle Roorda, Lideke van der Steeg, Ernst van Heurn en Jaap Oosterlaan
Het doel van āgoede zorgā is kwalitatief hoogwaardige, dus veilige, efficiĆ«nte, tijdige, voor ieder gelijke en doelmatigeā¦
28 juli 2019
Gecoördineerde collegiale steun kan niet zonder anders verantwoorden
Een sterke focus op meetbaarheid levert vaak een te eenzijdig beeld van de geleverde kwaliteit. Een betere balans is nodig tussen kwantitatief en kwalitatief verantwoorden. Dit blijkt in voor de professional kwetsbare situaties, zoals na een ernstig patiƫntveiligheidsincident, niet zo eenvoudig.
Door E.H.M. Leferink en dr. M.P. Heringa
Anders verantwoorden in de zorg. Dat is de ambitie die spreekt uit het recente rapport āBlijk van vertrouwenā van de Raad voor Volksgezondheid en Samenleving en ā¦
28 juli 2019
Jacqueline Hartgerink, DICA: ‘Ons geheim? We beginnen klein’
āHet effect van data driven kwaliteitsverbetering is groot. Met real world data en doorlopend nieuwe patiĆ«ntinformatie hebben we inzicht in het effect van de behandeling en wordt het mogelijk om uitspraken te doen over de kwaliteit van zorg.ā
Door Erica de Loos, redactie KIZ
Aan het woord is Jacqueline Hartgerink, hoofd registraties bij DICA. DICA faciliteert de kwaliteitsregistraties van de behandeling van 23 ziektebeelden in Nederland voor ziekenhuizen en zelfstandige behandelcentra. DICA facā¦
12 mei 2019
De patiënt betrekken bij zorg en onderzoek
Anno 2019 bestaan er veel verschillende manieren om de patiënt te betrekken bij de uitvoering van de zorg en bij kwaliteitsverbetering.
Dit artikel maakt deel uit van het themanummer over patiƫntperspectief van KIZ. Naar de overzichtspagina
In april 2015 maakten we als KIZ het themanummer āCo-creatie van zorg en kwaliteitā met een scala aan voorbeelden van co-creatie tussen onderzoeker/kwaliteitsmedewerker en patiĆ«nt/cliĆ«nt in praktijk en onderzoek.Ā We pakken de draad op aan de hand van een ovā¦
12 mei 2019
Het patiëntenperspectief in bemoeizorg
Bemoeizorg is de algemene benaming voor een specifieke methodiek om sociaal kwetsbare mensen te signaleren en hulp te bieden. De methodiek stelt de cliƫnt in het middelpunt, want zonder aansluiting bij de leefwereld van de cliƫnt is de hulpverlening kansloos. Misschien een eyeopener voor andere ggz-sectoren?
Door Gerard Lohuis,Ā sociaal-psychiatrisch verpleegkundige BuurtzorgT Groningen
Dit artikel maakt deel uit van het themanummer over patiƫntperspectief van KIZ. Naar de overzichtspagina
Sociaā¦
6 mei 2019
Beoordelingscriteria voor instrumenten Kwaliteitskader Gehandicaptenzorg
De gehandicaptenzorg werkt met een eigen kwaliteitskader waarin de ervaring van de cliƫnt echt centraal staat. Om die ervaring te meten, is een waaier aan instrumenten ontwikkeld. Instellingen kunnen daaruit kiezen welke vragenlijsten ze willen gebruiken voor hun onderzoek naar cliƫntenervaringen. Om de kwaliteit te handhaven, zijn beoordelingscriteria en een beoordelingsprocedure opgesteld.
DeĀ beoordelingscriteria zijn te groeperen rond vier hoofdthemaās. Ten eerste informatie over hoe de indā¦

6 mei 2019
Experience-based co-design (EBCD)
Vernieuwend aan de EBCD-benadering is dat patiƫnten Ʃn zorgverleners gedurende alle fasen van het project actief worden betrokken en actief samenwerken. EBCD biedt mogelijkheden om de leefwereld en het verhaal van de patiƫnt binnen de zorg meer centraal te stellen.
PatiĆ«nten en zorgverleners werken gedurende het gehele traject samen. Eerst worden de ervaringen met de zorg van zowel patiĆ«nten als zorgverleners verzameld. Daarbij kan gebruik gemaakt worden van verschillende methoden, zoals (gefilā¦
6 mei 2019
Henk Nies: ‘De ervaring telt’
De ervaring telt. Als mens, maar ook als professional. Ik dacht al jong dat ik wist wat het betekende om oud te worden. Inmiddels heb ik ervaren wat het betekent om dement te zijn, om fysieke gebreken van de oude dag te hebben en wat het is om in een verpleeghuis te wonen. Tien persoonlijke leerpunten.
Door Henk Nies, lid raad van bestuur Vilans
Dit artikel maakt deel uit van het themanummer over patiƫntperspectief van KIZ. Naar de overzichtspagina
Sinds mijn studie psycho-gerontologie houdt heā¦
6 mei 2019
Het meten van cliëntervaringen in de gehandicaptenzorg
De gehandicaptenzorg werkt met een zorgvuldig opgezet en voorbereid kwaliteitskader. Het richt zich op wat de cliƫnt nodig heeft om zo volwaardig mogelijk te leven.
Door Peter van Splunteren, redactie KIZ
Dit artikel maakt deel uit van het themanummer over patiƫntperspectief van KIZ. Naar de overzichtspagina
Kwaliteit leveren betekent volgens het Kwaliteitskader Gehandicaptenzorg vooral leren en verbeteren. Belangrijk onderdeel is het meten van cliĆ«ntervaringen,Ā die de zorgverlener vervolgens ā¦
6 mei 2019
Optimaal gebruik maken van citizen science
Citizen science betrekt het publiek bij wetenschappelijk onderzoek. Hiermee kan dat onderzoek beter inspelen op de vragen en behoeften van bijvoorbeeld patiƫnten in gezondheidsonderzoek. Verschillende instituten denken na over de meest optimale manier. Een overzicht.
Dit artikel maakt deel uit van het themanummer over patiƫntperspectief van KIZ. Naar de overzichtspagina
Door Wendy Reijmerink, senior stafmedewerker Strategie en Innovatie ZonMw
Citizen science is het betrekken van het publiek bijā¦
6 mei 2019
Samen werken aan betere zorg met EBCD
Experience-based co-design (EBCD) stelt de relatie tussen zorgverlener en patiƫnt centraal. Het is een bewezen succesvolle methodiek voor kwaliteitsverbetering
Door Ilse Raats en Mona van de Steeg
Dit artikel maakt deel uit van het themanummer over patiƫntperspectief van KIZ. Naar de overzichtspagina
Hoewel de zorg doorgaans georganiseerd is vanuit een ouder paradigma en (paternalistisch) systeem, vindt een belangrijke verschuiving plaats wat betreft de rollen van patiĆ«nten in de gezondheidszorā¦

30 april 2019
Patiëntwetenschappen en het belang van geschreven ervaringsverhalen
 In debatten over de zorg wordt er veel gepraat over de rol van de patiënt. Vaak wordt daarbij gezegd dat de patiënt centraal moet komen te staan. Daar is weinig tegen in te brengen. De vraag is natuurlijk hoe dat in de praktijk moet worden gebracht. Ervaringsverhalen kunnen uitkomst bieden.
Door Hester van de Bovenkamp, Coleta Platenkamp en Roland Bal.
Dit artikel maakt deel uit van het themanummer over patiƫntperspectief van KIZ. Naar de overzichtspagina
Er worden volop mogelijkheden gecreĆ«erā¦
17 februari 2019
Bart Berden: ‘Krapte kan kracht zijn’
Bart Berden, bestuurder van het Elisabeth-Tweesteden Ziekenhuis in Tilburg, ziet de komende jaren veel veranderingen in de organisatie van de zorg. Daarbij kan krapte een bijdrage leveren. De patiƫnt en de professional zullen een hele andere rol krijgen, maar wel een mooie.
Door Nikki Damen
Dit artikel maakt deel uit van het themanummer over de zorgprofessional van de toekomst van KIZ. Naar de overzichtspagina
āIk denk dat we toegaan naar zoān dertig tot veertig complete ziekenhuizen die 24/7 zā¦
17 februari 2019
Blik in de glazen zorgbol
āVoorspellen is moeilijk, vooral als het om de toekomst gaatā, zei de beroemde natuurkundige Niels Bohr ooit. Toch is het iets waar we ons als mensen graag mee bezig houden. Ook in de zorg.
Dit artikel maakt deel uit van het themanummer over de zorgprofessional van de toekomst van KIZ. Naar de overzichtspagina
Want er verandert momenteel veel: nieuwe technologie, een meer autonome burger die andere eisen stelt en voortdurende wetenschappelijke ontdekkingen die meer mogelijk maken als het gaat oā¦
17 februari 2019
De arts van de toekomst is de student van vandaag
In plaats van een toekomstbeeld te schetsen, wil De Geneeskundestudent de aandacht verplaatsen naar de huidige opleiding. DĆ© manier om zorg van de toekomst te veranderen, is door nu geneeskundestudenten de juiste competenties en kennis mee te geven.
Dit artikel maakt deel uit van het themanummer over de zorgprofessional van de toekomst van KIZ. Naar de overzichtspagina
Door Romée Casteleijn
De geneeskundestudent van nu is de arts van de toekomst. Om de zorg van de toekomst te verbeteren, wil Deā¦
17 februari 2019
De projectmanager van de toekomst
Denken vanuit vijf ziekenhuizen en 500 huisartsen wordt in Noord-Nederland denken als ƩƩn zorgverlener voor hartpatiƫnten. Om de zorg betaalbaar te houden, zullen er de komende tien jaar steeds meer samenwerkingsverbanden komen. Dit vraagt brutale projectmanagers die sturen en richting geven.
Door Aileen van der NeutĀ
Dit artikel maakt deel uit van het themanummer over de zorgprofessional van de toekomst van KIZ. Naar de overzichtspagina
Een veelgehoorde kritiek de laatste jaren is dat de zorg ā¦

17 februari 2019
De verpleegkundige als schakel in de zorg tussen mens en technologie
Ook in Nederland groeit het aantal Chief Nursing Information Officers. Ze hebben een spilfunctie op strategisch, tactisch en operationeel niveau, om ICT in zorginstellingen beter te laten aansluiten op de verpleegkundige praktijk. Twee CNIOās aan het woord.
Dit is een van de best gelezen artikelen op Qruxx van de afgelopen periode. Wit u niets meer missen op het gebied van waardegedreven zorg? Schrijf u dan nu in voor onze wekelijkse gratis nieuwsbrief.
Door Haske van Veenendaal
De CNIO begrijpā¦

17 februari 2019
De ziekenhuisarts: eerste praktijkervaringen
In dit artikel vragen we aandacht voor de eerste praktijkervaringen met een nieuw medisch beroep, de ziekenhuisarts. De grote meerderheid van de betrokkenen op de werkvloer ervaart vooral positieve kwaliteitseffecten.
Dit artikel maakt deel uit van het themanummer over de zorgprofessional van de toekomst van KIZ. Naar de overzichtspagina
Door dr. A.G. Regts, drĀ M.A.G. van Offenbeek, dr. O.P. Roemeling, dr R.H. Bakker en dr. J.F.J. Vos
Een ziekenhuisarts1 is een specifiek voor de klinische zorgā¦
17 februari 2019
Systeemdenken en slimme technologie maken ons meer mens
De zorgverlener van de toekomst is ambitieus en wil blijven verbeteren. Daarom zal hij zijn teamleden en de patiënt aanmoedigen om feedback te blijven geven. Hij kijkt kritisch hoe zijn manier van doen de uitkomst van een proces positief kan beïnvloeden en is bereid om zaken te veranderen die het proces negatief beïnvloeden.
Dit artikel maakt deel uit van het themanummer over de zorgprofessional van de toekomst van KIZ. Naar de overzichtspagina
Door Laura van der Meer-Kappelle
Gezondheidszorg iā¦

2 januari 2019
Regeldruk: van regelreflex naar spiegelreflex
Achter discussies rond het schrappen van regels schuilt een breder debat dat gevoerd moet worden om regeldruk het hoofd te bieden. Dit debat gaat over de vragen: wat is regeldruk nu eigenlijk, wat is goede kwaliteit van zorg en wat zijn beter passende regels?
Dit artikel maakt deel uit van het themanummer over de-implementatie van KIZ. Naar de overzichtspagina
Door Hester van de Bovenkamp, Annemiek Stoopendaal, Marianne van Bochove en Roland Bal,Ā Erasmus School of Health Policy & Management, Erā¦
18 december 2018
Bernhoven leert handelingen laten
Afgelopen juni publiceerden IQ healthcare en V&VN de āBeter-laten-lijst. Deze lijst draagt in Ziekenhuis Bernhoven bij aan het inzicht in het belang van verpleegkundig wetenschappelijk onderzoek en het ontwikkelen van verpleegkundig leiderschap. Ā
Dit artikel maakt deel uit van het themanummer over de-implementatie van KIZ. Naar de overzichtspagina
Door Leonie Muis-Van de Hulbeek enĀ Hanneke Peters-Siskens
De werkdruk in de zorg is hoog en het tekort aan verpleegkundigen groot. Handelingen ābeteā¦

12 december 2018
De-implementatie van niet-gepaste zorg: experts aan het woord
In theorie lijkt het wellicht eenvoudig om te stoppen met zinloze handelingen in de zorg, de praktijk is anders. Barbara van der Linden en Tijn Kool van de KIZ-redactie spreken met drie deskundigen op het gebied van de-implementatie.
Dit artikel maakt deel uit van het themanummer over de-implementatie van KIZ. Naar de overzichtspagina
Door Maaike ZweersĀ
Er zijn in de zorg drie verschillende soorten de-implementatie. De eerste is dat bepaalde zorg helemaal niet meer moet worden gebruikt omdat bā¦
12 december 2018
De-implementatie: meer waarde voor minder geld
Opeens stond het daar in het Hoofdlijnenakkoord Medisch-specialistische zorg. Het woord āde-implementatieā.
Dit artikel maakt deel uit van het themanummer over de-implementatie van KIZ. Naar de overzichtspagina
Het stoppen met zorg die volgens de wetenschappelijke inzichten niet-effectief is. Een ingewikkeld begrip. Is de-implementatie het tegenovergestelde van implementatie? Of juist hetzelfde? Implementeren is al een hele uitdaging; is ergens mee ophouden nog ingewikkelder? Moet je er dezelfdā¦

12 december 2018
GGz Breburg stopt met separeren
Het ophouden met niet-effectieve zorg die de patiƫnt mogelijk schaadt, krijgt steeds meer aandacht in de curatieve zorg. In de GGZ bestaat de discussie al lang. Separeren van cliƫnten wordt in de meeste gevallen gezien als onnodig en schadelijk. Toch gebeurt het nog vaak. Er zijn ook instellingen die niet meer separeren. Aan het woord is Sandra Vos, psychiater en directeur Behandelzaken van GGZ Breburg. Deze instelling loopt voorop bij deze verandering.
Dit artikel maakt deel uit van het themanā¦
12 december 2018
Less is more: een overzicht van initiatieven
Op veel plekken in Nederland zijn onderzoeken en programma's gestart om een einde te maken aan niet-effectieve zorg. Een overzicht.
Het Citrienfonds-programma Doen of laten?Ā Dit programma verzamelt kennis over de-implementeren en de-implementatie in de praktijk.
De campagne Verstandig kiezen van de FMS, ZonMw en de Patiƫntenfederatie. Dit programma heeft zogenoemde verstandige keuzes vastgesteld, zorg waarbij terughoudendheid op zijn plaats is.
De campagne Begin een goed gesprek, gecoƶrdineerd ā¦
12 december 2018
Van machteloze zorg naar een goed gesprek
Jarenlang dwaalde Anne-Marie de Ruiter door de zorg, waar zij telkens als een hete aardappel werd doorgeven. Hoewel iedere zorgverlener het beste met haar voor had, waren veel consulten en behandelingen onnodig. In dit artikel zet zij uiteen hoe het anders had gekund.
Dit artikel maakt deel uit van het themanummer over de-implementatie van KIZ. Naar de overzichtspagina
Door Anne-Marie de Ruiter
Sinds mijn jonge jaren tob ik met terugkerende ontwrichtingen, peesontstekingen, gewrichtspijnen, verā¦
12 december 2018
VGZ werkt met zorgaanbieders aan Zinnige Zorg
De zorgverzekeraar heeft de taak om de zorg ook op de langere termijn toegankelijk te houden voor iedereen. VGZ gelooft dat dit kan met Zinnige Zorg. Daarbij gaan betere zorg en betaalbaarheid hand in hand. Zorgaanbieders leren ons hierbij wat betere zorg is. Hoe de zorg anders kan vanuit het standpunt van de zorgverzekeraar.
Dit artikel maakt deel uit van het themanummer over de-implementatie van KIZ. Naar de overzichtspagina
Charlotte Oldenburg, Ronald van Breugel en Marit Tanke
Ons zorgstelsā¦
12 december 2018
VWS wil de beste uitkomst voor de individuele patiënt
Het ministerie van VWS kiest voor het afbouwen van zorg die niet-effectief is. Hoe wil het ministerie dit de-implementeren stimuleren? Bas van den Dungen, directeur-generaal Curatieve zorg, legt het uit.
Dit artikel maakt deel uit van het themanummer over de-implementatie van KIZ. Naar de overzichtspagina
DoorĀ Bas van den Dungen,Ā directeur-generaal Curatieve zorg ministerie van VWS
Mevrouw Van Buuren heeft borstkanker. Ze is geopereerd en de volgende stap is chemotherapie. Ze ziet daar erg tegeā¦
5 november 2018
Hester Vermeulen: CAPPUCCINO helpt bij patiëntparticipatie
Het perspectief van de patiƫnt komt steeds centraler te staan. Toch bestaat er geen uniforme stuurindicator waarmee een raad van bestuur een betrouwbare indruk kan krijgen van de mate waarin en manier waarop er sprake is van patiƫnt- en familieparticipatie binnen het eigen ziekenhuis of afdelingen daarvan.
Dit artikel maakt deel uit van het themanummer Sturen op kwaliteit van KIZ. Naar de overzichtspagina
Door Haske van Veenendaal
In het CAPPUCINO project is gewerkt aan concrete indicatoren vooā¦

4 november 2018
‘Zorgkwaliteit in netwerken verdient aandacht’
Het zorgsysteem stamt uit de tijd dat ieder ziekenhuis een eiland was. Regionale netwerkzorg vraagt om nieuwe discussie over kwaliteit en capaciteit.
Dit artikel maakt deel uit van het themanummer Sturen op kwaliteit van KIZ. Naar de overzichtspagina
Door Maaike Zweers
Waardevolle zorg leveren door iedere patiĆ«nt in het juiste bed te leggen. Een academisch bed als dat echt nodig is, anders een bed in een ziekenhuis in de regio. En dan liefst een ziekenhuis dat gespecialiseerd is in de aandoeninā¦
29 oktober 2018
Technische experts kunnen de zorg veiliger maken
Bij iedere ziekenhuisopname speelt de medische techniek een rol. Toch lijkt het erop dat de zorg de stap om medische techniek veiliger te maken grotendeels gemist heeft.
Door Jan Klein
Dit artikel maakt deel uit van het themanummer Sturen op Kwaliteit van KIZ. Naar de overzichtspagina
De Volkskrant 31 maart 2012.Ā Baby Yanniek verbrandde bij een operatie van een liesbreuk.
āYanniek was zes weken oud en moest geopereerd worden aan een liesbreuk, vertelt moeder Dorien Langeweg.ā(..) āEen uur nadatā¦

29 oktober 2018
Valkuilen op de weg naar waardegedreven zorg
Samen beslissen op aspecten die voor de patiƫnt relevant zijn, is een grote stap voorwaarts richting waardegedreven zorg. Een die gelukkig op steeds meer plaatsen gezet wordt. Toch signaleer ik op basis van mijn framework voor waardegedreven zorg drie valkuilen.
Dit artikel maakt deel uit van het themanummer Sturen op kwaliteit van KIZ. Naar de overzichtspagina
Door Kees Ahaus
Het ministerie van VWS en Zorginstituut Nederland schetsen een aanpak voor waardegedreven zorg (ze noemen het uitkomstgā¦
29 oktober 2018
‘Waarde is geen leeg begrip’
In de ggz houden we ons vooral bezig met mensen die vanwege een psychiatrische ziekte of psychische aandoening kwetsbaar zijn. Door goede diagnostiek, behandeling en begeleiding proberen we waarde toe te voegen aan hun leven en hen in staat te stellen waardevol te zijn voor zichzelf en anderen. Maar wat is die waarde dan? Is dat wat wij denken toe te voegen aan het leven van mensen ook van waarde voor hen?
Door Jos Brinkmann
Dit artikel maakt deel uit van het themanummer Sturen op Kwaliteit vanā¦
23 juli 2018
KIZ nu digitaal via Qruxx
Sinds begin 2018 verschijnt er iedere twee maanden een special van KIZ via Qruxx, het platform over waardegedreven zorg van de redacties van Skipr en Zorgvisie. De artikelen zijn via Qruxx voor iedereen te raadplegen.
Ā
Ā

11 juli 2018
De winst van registratie in de hoofdhalsoncologie
Om de kwaliteit van de geĆÆntegreerde hoofdhalsoncologische zorg te meten en te verbeteren, werd in 2014 de Dutch Head & Neck Audit (DHNA) opgezet. Hierin wordt de kwaliteit van de geĆÆntegreerde zorg geregistreerd aan de hand van 39 indicatoren. De ontwikkeling en de eerste resultaten.
Door Rosella Hermens,Ā Lydia van Overveld, Ludi Smeele, Robert Takes en Thijs Merkx
Onderdeel van het themanummer Ketenzorg van KIZ. Naar de overzichtspagina
Lydia van Overveld beschrijft de ontwikkeling en eerste ā¦

11 juli 2018
Ketenzorg Antistolling: een voorbeeldcasus uit de Gelderse Vallei
Hoe borg je kwaliteit in de keten van antistollingszorg? Wat kan de rol van substitutie van deze zorg daarbij zijn? Hoe zorg je dat de internationale richtlijnen en lokale protocollen zowel intra- als transmuraal op elkaar worden afgestemd? Hoe breng je werkafspraken daarin onder en implementeer je Landelijke Standaard Keten Antistolling? De Gelderse Vallei als voorbeeld.
Door Gijs Tenthof en Remy Bemelmans
Onderdeel van het themanummer Ketenzorg van KIZ. Naar de overzichtspagina
De organisatieā¦

11 juli 2018
Prangende vraagstukken in de verpleeghuiszorg
De verpleeghuissector heeft behoefte aan een onderbouwing van handelingswijzen, zodat betere kwaliteit van leven en zorg kan worden gerealiseerd. Het kennisprogramma Waardigheid en trots richtte zich hierop. Voor het kennisprogramma is in kaart gebracht welke vraagstukken binnen de verpleeghuizen leven die verdere onderbouwing of verdiepend onderzoek behoeven.
Door Carina Pittens en Mirella Minkman
Onderdeel van het themanummer Ketenzorg van KIZ. Naar de overzichtspagina
De verpleeghuissector iā¦

11 juli 2018
TIPP brengt onveiligheid transities aan het licht
Transities van patiƫnten tussen de eerste en tweede lijn vereisen een adequate informatieoverdracht. Als deze overdracht niet goed wordt uitgevoerd, lopen patiƫnten het risico op een veiligheidsincident. Het Transmuraal Incident Preventie Programma (TIPP) bracht deze onveiligheid in kaart.
Door Marije van Melle en Dorien Zwart
Onderdeel van het themanummer Ketenzorg van KIZ. Naar de overzichtspagina
Veel patiĆ«nten worden behandeld door meerdere zorgverleners, zowel in de huisartspraktijk als inā¦

11 juli 2018
Werken maakt gelukkig
Mensen die werken, hebben duidelijk een betere gezondheid, zowel fysiek als psychisch. Werk draagt bovendien aantoonbaar bij aan geluk. Reinier van Arkel, WeenerXL en WSD bundelden hun krachten om GGZ-cliƫnten aan het werk te krijgen.
Door Renate Reijmers en Arco Diepeveen
Onderdeel van het themanummer Ketenzorg van KIZ. Naar de overzichtspagina
Dat werken gelukkig maakt, geldt ook voor vrijwilligerswerk en andere op participatie gerichte activiteiten. Niet werken leidt tot slechtere gezondheidā¦

11 juli 2018
‘Je kunt geen mandaat geven voor integrated care’
Een van de grote puzzels rond geĆÆntegreerde zorg is hoe de theorie in de praktijk toe te passen. Dat blijft een uitdaging in alle landen, zo blijkt tijdens de International Conference on Integrated Care.
Door Ā Wouter van den Elsen
Onderdeel van het themanummer Ketenzorg van KIZ. Naar de overzichtspagina
De internationale academische top in het veld van geĆÆntegreerde zorg kwam afgelopen mei drie dagen bij elkaar in Utrecht. Onder de noemer āValue for People and Populations: Investing in Integratā¦

11 juli 2018
‘Specialisatie en fragmentatie staan zorgkwaliteit in de weg’
Kwaliteitsindicatoren zijn van een middel een doel geworden. Het wordt tijd om terug te gaan naar de bedoeling: het verbeteren van de kwaliteit van zorg.
Door Martine de Bruijne
Onderdeel van het themanummer Sturen op kwaliteit. Naar de overzichtspagina
Bij de behandeling van ziekten werken zorgprofessionals volgens hun professionele standaard. Kennis en ervaring liggen vast in richtlijnen die zoveel mogelijk gebaseerd zijn op wetenschappelijk bewijs. Inmiddels is een enorme hoeveelheid richtliā¦

24 mei 2018
Implementatie van e-health in de huisartsenzorg
Kleurjeleven is ƩƩn van de eerst ontwikkelde online zelfhulp therapieƫn in Nederland, waarbij mensen met depressieve klachten zelfstandig aan de slag kunnen met hun klachten. Odile Smeets, senior projectmanager e-health Trimbos-instituut, over de implementatie.
Door Barbara van der Linden. Naar de themapagina over implementatie
Kleurjeleven bestaat uit acht lessen waarin deelnemers aan de slag gaan met theorie, uitleg, het bijhouden van een dagboek, huiswerk en filmpjes. Het programma is gebaseā¦

14 mei 2018
Een agenda voor de lerende organisatie
In de Nederlandse gezondheidszorg vindt een verschuiving plaats van verantwoorden naar verbeteren en leren. Hierdoor wordt samen leren steeds meer herkend als een essentiƫle factor voor kwaliteit van zorg. Desondanks blijft het leren in zorginstellingen achter. Hoewel er bewustwording is van het belang van leren in organisaties (1) , is het onduidelijk hoe dit in de praktijk vorm moet krijgen.
Door Gepke Veenstra, Kirsten Dabekaussen, Gera Welker en Maarten van der Laan
Naar de themapagina overā¦
14 mei 2018
Implementatie expertise in Nederland: een update
Er is in Nederland een groeiende groep āimplementatie expertsā, ook al is dit niet een officiĆ«le titel en zullen de meesten van hen zichzelf niet zo noemen. Deze experts komen uit verschillende achtergronden en werken in verschillende instellingen of zelfstandig. Wat kunnen ze, wat doen ze en waar kunt u ze vinden?
Door Barbara van der Linden
Naar de themapagina over implementatie
Implementatiedeskundigen hebben natuurlijk verstand van het vakgebied. Ze kennen de actuele literatuur over implemeā¦

14 mei 2018
Implementatie zelfmanagement binnen revalidatie
Van patiƫnten wordt verwacht dat ze goede zelfmanagers zijn, maar bijna 99 procent van de tijd dat ze beslissingen moeten nemen, bevinden zij zich buiten een behandelsetting. Binnen het Centrum voor Revalidatie-UMCG vroegen we ons af hoe we patiƫnten beter zouden kunnen voorbereiden op deze fase van zelf beslissen. We ontwikkelden daarom samen met professionals een zelfmanagementprogramma voor de revalidatie van mensen met een beenamputatie. Een verslag van de implementatie.
DoorĀ Sacha van Twilā¦

14 mei 2018
Nationale en internationale implementatienetwerken
De rol van netwerken en recente ontwikkelingen daarin zijn aanleiding voor een gesprek met Pauline Goense, implementatiemedewerker bij ZonMw en Bianca Albers, directeur van het Centre for Evidence and Implementation in Denemarken.
Door Barbara van der Linden
Naar de themapagina over implementatie
De laatste jaren zijn in Nederland en daarbuiten netwerken ontstaan die een rol spelen in het uitwisselen van implementatiekennis en het bij elkaar brengen van expertise. De netwerken zijn van waarde vā¦

14 mei 2018
Stimuleren van implementatie: de rol van onderzoeksfinanciers
De naam zegt het al: onderzoeksfinanciers zijn bedoeld om onderzoek te betalen. Maar de resultaten van onderzoek vinden vaak moeilijk hun weg naar de praktijk van de zorg, terwijl het onderzoek daar wel voor bedoeld is.
Door Barbara van der Linden
Naar de themapagina over implementatie
Onderzoeksfinanciers spelen een rol in de implementatie van onderzoek, maar doen dat in wisselende mate. Voor ieder die met implementatie bezig is zoals implementatieexperts, kwaliteitsmedewerkers en zorgprofessiā¦
14 mei 2018
Trends in implementatie
Effectief bevonden interventies vinden hun weg slechts langzaam naar de praktijk en de uitkomsten bij patiƫnten zijn daardoor heel vaak suboptimaal. Samenwerken met de patiƫnt en samen beslissen worden bovendien steeds belangrijker, wat het implementatietraject van nieuwe interventies niet gemakkelijker maakt. Nieuwe inzichten op een rij.
Door Barbara van der Linden en Gera Welker
Naar de themapagina over implementatie
Rond de eeuwwisseling groeide het besef dat implementatie actief aangepakt zā¦
14 maart 2018
GGZ werkt met waardegedreven zorg
De condities om waarde gedreven zorg toe te passen in de GGZ zijn gunstig. In de GGZ is er bij het vaststellen van de uitkomst van de zorg van oudsher al een focus op de visie van de patiƫnt.
Dit artikel maakt deel uit van het themanummer Waardegedreven zorg van KIZ. Naar de overzichtspagina
Edwin de BeursĀ
Dit is ten dele uit nood geboren: psychische gezondheid is vooral een subjectief fenomeen en meestal niet vast te stellen aan de hand van objectieve somatische criteria. Sterftecijfers of poā¦

13 maart 2018
Essenties van waardegedreven zorg
Op dit moment is het enthousiasme voor value based healthcare ongekend groot bij zorgprofessionals, zorgaanbieders, zorgverzekeraars en politici. Het doel is om gezondheidsuitkomsten tegen de laagst mogelijke kosten te realiseren en om een omslag te realiseren van betalen voor volume naar betalen voor waarde.
Dit artikel maakt deel uit van het themanummer Waardegedreven zorg van KIZ. Naar de overzichtspagina
Door Kees Ahaus
De Nederlandse gezondheidszorg, maar ook de zorg in andere stelsels in ā¦

11 maart 2018
De perfecte mix van Cappuccino en VBHC
Toen ik in 2012 met emeritaat ging, had ik weer tijd om zelf te studeren, en wel gedragseconomie. Eind 2014 kwam het boek Zorginnovatie volgens het Cappuccinomodel uit. Wat er na 2014 gebeurde met dit model en hoe Value Based Health Care het beĆÆnvloedde.
Dit artikel maakt deel uit van het themanummer Waardegedreven zorg van KIZ. Naar de overzichtspagina
Guus Schrijvers
In de jaren negentig van de vorige eeuw ontwikkelde zich de gedragseconomie ofwel de behaviourial economics.[i] Het vakgebied iā¦

11 maart 2018
Op weg naar waardegedreven geboortezorg
Het verloskundig systeem in Nederland is aan het veranderen van een stelsel met schotten tussen eerste en tweede lijn naar een systeem waarbij de schotten verdwijnen: integrale geboortezorg geleverd door integrale geboortezorg organisaties.
Dit artikel maakt deel uit van het themanummer Waardegedreven zorg van KIZ. Naar de overzichtspagina
Dr Inge Boesveld
De transitie in de geboortezorg is te zien in het licht van internationale ontwikkelingen om de almaar stijgende kosten van de gezondheidszoā¦
11 maart 2018
PREM en PROM: Eén letter maakt een groot verschil
Ondanks overeenkomsten gaat het bij PREMs en PROMs over twee verschillende concepten. Concepten die vragen om een andere wijze van verzameling, interpretatie en toepassing in de klinische praktijk. Het is prima om de twee in ƩƩn adem te noemen, maar besef dat ƩƩn letter een groot verschil maakt.
Update: 30 juni 2020
Hileen Boosman, Gerco van der Wal, Enrike van der Linden enĀ Perla Marang-Van de Mheen
Sommige uitkomsten kan alleen de patiĆ«nt beoordelen. Het is dan ook een goede ontwikkeling dat ā¦

11 maart 2018
Samen sturen op waarde in Martini Ziekenhuis
Value based healthcare is erg populair en in de strategische jaarplannen van veel zorgaanbieders is het begrip niet meer weg te denken. Er bestaat echter veel onduidelijkheid āhoeā een dergelijke ideaal situatie op een effectieve manier kan worden bereikt.Ā Het Martini Ziekenhuis is er volop mee bezig.
Dit artikel maakt deel uit van het themanummer Waardegedreven zorg van KIZ. Naar de overzichtspagina
Dr. Monique Eissens-van der Laan
In Santeon werken zeven topklinische ziekenhuizen open samen. ā¦
6 februari 2018
Implementation research and practice: a focus on the ‘how’
Enola Proctor definieert Implementation Science als onderzoek gericht op versnelling en verbetering van invoering van evidence based care. De vraag āhoe kunnen we effectief en efficiĆ«nt evidence based interventies implementeren?ā staat centraal. Proctor bespreekt de invloed van context en bevorderende en belemmerende factoren daarin. Het artikel laat zien dat implementatie uitkomsten anders zijn dan effectiviteit van de interventie. TaxonomieĆ«n van implementatie strategieĆ«n en de mate van voorkā¦

22 december 2017
Attitude en gedrag van professionals: De casus van de medisch specialist
Door E. Renkema
Veel professionals werken in een context waarin verwacht wordt dat zij publiek en professioneel verantwoording afleggen (accountability). Deze context heeft een functie in het bewaken en continu verbeteren van de kwaliteit van professioneel werk.
Wanneer professionals niet handelen volgens de afgesproken maatschappelijke en professionele codes kan in het uiterste geval de bevoegdheid om het beroep uit te oefenen worden ingetrokken. PatiĆ«nten en anderen kunnen professionals voortā¦

22 december 2017
Calamiteitenrapportages delen met de patiënt? Leernetwerk OPEN legt de basis
Patiƫnten willen na een medisch incident zien dat de zorgaanbieder/verlener betrokkenheid toont. Ook willen patiƫnten direct op de hoogte worden gesteld van een medisch incident, de aard en de toedracht van het incident en welke verbetermaatregelen worden doorgevoerd om te voorkomen dat een vergelijkbaar incident nog een keer voorkomt.
Is er over het ontstaan van het incident nog niets bekend? Dan willen patiĆ«nten van de zorgaanbieder horen welke stappen er gezet worden om de aard en oorzaak vaā¦

20 december 2017
Verzekeraars, patiënten en kwaliteitsmedewerkers gevraagd naar een gecombineerde maat voor kwaliteit
S.N. Hofstede en P.J. Marang-van de Mheen
Duizenden kwaliteitsindicatoren worden jaarlijks in Nederland verzameld in ziekenhuizen.(Ikkersheim D. 2016) Deze indicatoren worden gebruikt door verschillende partijen, zoals door professionals in ziekenhuizen om in te zetten voor kwaliteitsverbeteringen, door zorgverzekeraars voor de zorginkoop of door patiƫnten om voor een ziekenhuis te kiezen.
Maar wat zeggen deze indicatoren nu eigenlijk? Er is veel discussie over hoe betrouwbaar indicatoren daadwā¦

20 december 2017
Perioperatief antistollingsbeleid bezien vanaf de werkvloer: Waarderende Procesanalyse met de FRAM-methodiek
Het lijkt zo logisch: bij verbeteren en veranderen nauw aansluiten bij de praktijk van alledag, bij zaken die al goed gaan. Het aansluiten bij gewoontes, routines en gebruiken vergroot de kans op succes.
De praktijk blijkt echter weerbarstig. Van oudsher richt kwaliteit- en veiligheidsmanagement zich in de medische wereld op het achterhalen van oorzaken van fouten. Ook op het niet opvolgen van richtlijnen en protocollen. Daarbij worden risicoās vaak als āhet kwaad al is geschiedā in kaart gebraā¦
15 december 2017
De casus van de medisch specialist
Op 30 november verdedigde Erik Renkema aan de Rijksuniversiteit Groningen zijn proefschrift getiteld: āProfessionalsā attitude and behavior in an accountability context: the physicianās caseā. De resultaten van deze studie laten zien dat de attitude van medisch specialisten ten aanzien van een (potentiĆ«le) aanklacht een significante rol speelt bij hun bereidheid om incidenten te bespreken met patiĆ«nten.
Download
Download het gehele artikel (455 KB)
15 december 2017
Vermijdbare sterfte niet verder gedaald
De potentieel vermijdbare sterfte bij in Nederlandse ziekenhuizen overleden patiĆ«nten was 2,6% in 2011/2012. De nieuwe Monitor Zorggerelateerde Schade wijst uit dat dit percentage niet significant is gewijzigd, maar op een aantal veiligheidsthemaās zijn wel verbeteringen te zien. Een kwart van de patiĆ«nten die zijn overleden door potentieel vermijdbare schade, had een geschatte levensverwachting van meer dan vijf jaar en 80% van meer dan een jaar.
Download
Download het gehele artikel (480 KB)
15 december 2017
De zorginstelling als lerende organisatie
De systeembenadering van kwaliteit verschuift naar een lerende benadering waarbij de mens veranderingen kan initiƫren. Dat vraagt om kennis van de lerende mens als aanjager van kwaliteitsverbetering. Maar hoe zit de lerende mens in elkaar? Wat doet zijn mindset? En welke mindsets zijn er eigenlijk?
Download
Download het gehele artikel (454 KB)
15 december 2017
Focus op thema's medicatieveiligheid bij evaluatie VMS programma
Sinds 2008 beogen ziekenhuizen de tien veiligheidsthemaās opgenomen in het VMS Veiligheidsprogramma te implementeren en te borgen in de dagelijkse praktijk. Het NIVEL en EMGO+ Instituut van VUmc/VU evalueerden de implementatie van deze tien themaās in 2011-2012 voor het eerst. In dit artikel bespreken we de resultaten uit de tweede evaluatie van deze twee themaās, uitgevoerd in 2015-2016.
Download
Download het gehele artikel (559 KB)
15 december 2017
Leernetwerk OPEN legt de basis voor patiëntrapportages bij calamiteiten
PatiĆ«nten willen kort na een medisch incident op de hoogte worden gesteld en bij het onderzoek naar een incident betrokken worden. Meestal willen patiĆ«nten de resultaten van dat onderzoek inzien en ook mee naar huis kunnen nemen. Zorginstellingen zijn hierin nog regelmatig terughoudend. Desalniettemin dwingen de ontwikkelingen op dit terrein zorginstellingen na te denken hoe zij patiĆ«nten willen informeren over calamiteitenonderzoek. In Leernetwerk OPEN wordt hiervoor door ziekenhuizen en onderā¦
15 december 2017
Waarderende Procesanalyse met de FRAM methodiek
Waar ziekenhuizen doorgaans focussen op de inhoud van zorg, kan juist het beter stroomlijnen van processen en multidisciplinaire samenwerking de kans op fouten verkleinen en de veiligheid voor patiĆ«nten verder verbeteren. Dat blijkt uit deze studie naar perioperatief antistollingsbeleid. Er kwamen nuttige dingen aan het licht zoals dat men vaak twee keer hetzelfde doet, er meerdere protocollen in omloop zijn en dat verschillende mensen eigen systemen ontwikkeld hebben om te dealen met deze compā¦
15 december 2017
Veiligheid is een verhaal
Het wordt tijd voor een āparadigmashiftā zodat bij patiĆ«ntveiligheid gezocht wordt naar een aanpak die meer aansluit bij de dagelijkse complexiteit van zorg. Dat vergt ons inziens meer (wetenschappelijk) onderzoek naar inzicht in ācomplexiteitā in relatie tot zorgprocessen en anderzijds naar interventies die hier beter op aansluiten dan de huidige. Want lineair, causaal denken, voldoet niet.
Download
Download het gehele artikel (610 KB)
15 december 2017
Gecombineerde maat voor kwaliteit
Een gecombineerde maat om de kwaliteit van zorg in ziekenhuizen te meten. Hoe moet deze worden weergegeven om bruikbaar te zijn voor patiƫnten, kwaliteitsmedewerkers van ziekenhuizen en verzekeraars?
Download
Download het gehele artikel (541 KB)

6 december 2017
De zorginstelling als lerende organisatie
Door: Dabekaussen K.F.A.A., Veenstra G.L., Welker G.A., Molleman E, en Heineman, E.
Met het oog op de toenemende complexiteit in de zorg is het voor kwaliteit en veiligheid van belang dat zorgverleners en organisaties goed kunnen omgaan met veranderingen. Hierbij is het belangrijk dat zorgverleners leren van wat er (niet) goed gaat op de werkvloer en proactief te werk gaan door initiatief te nemen om de huidige omstandigheden te verbeteren of nieuwe situaties te creƫren (1,2).
Bovenstaande heefā¦

6 december 2017
Complexiteit en Zorg. Tijd voor herdefiniëring begrippen?
Door J. Hoofs en W. van Mook
Menige zorgverlener zal beamen dat de hedendaagse zorg complex is. Veelal zal ācomplexā worden uitgelegd als āingewikkeldā, maar deze uitleg schiet tekort.
In de literatuur bestaat echter geen eenduidige definitie van ācomplexā, maar is er wel redelijk consensus over de typische eigenschappen.(1)(2)(3)(4) Een complex systeem bestaat uit vele elementen (āagentsā) waartussen vele relaties bestaan. Dit kunnen mensen zijn maar ook afdelingen, organisaties, computersysteā¦

6 december 2017
Tweede evaluatie van het VMS Veiligheidsprogramma: Focus op thema’s medicatieveiligheid
De afgelopen jaren is in de Nederlandse ziekenhuissector systematisch gewerkt aan het verbeteren van patiĆ«ntveiligheid in de zorgverlening. Naast initiatieven rondom wetgeving, accreditatie, zorginkoop op basis van kwaliteit en een veelvoud aan lokale initiatieven hebben alle Nederlandse ziekenhuizen zich in 2008 gecommitteerd aan het VMS Veiligheidsprogramma āVoorkom schade, werk veiligā (www.vmszorg.nl).
Dit programma bestaat uit tien veiligheidsthemaās. Per thema zijn bundels met meerdere uiā¦

6 december 2017
Vermijdbare sterfte in Nederlandse ziekenhuizen niet verder gedaald
Auteurs: M. Langelaan, M.A. Broekens, M.C. de Bruijne, J.F. de Groot, M.J. Moesker, P.J. Porte, B. Schutijser, R. Singotani, M. Smits, L. Zwaan, H. Asscheman, C. Wagner
Patiƫntveiligheid is een basisvoorwaarde voor goede zorg, naast de elementen effectiviteit, efficiƫntie en patiƫntgerichtheid. Van onveilige zorg is sprake als de patiƫnt tijdens de behandeling (bijna) schade oploopt door fouten of tekortkomingen in de zorgverlening of het zorgsysteem.
Ziekenhuizen zijn complexe organisaties waaā¦
22 november 2017
De boardroom krijgt kwaliteitsinstrumenten
De Raad van Bestuur is eindverantwoordelijk voor de kwaliteit en veiligheid in zijn organisatie. Maar welke informatie kunnen ze daar het beste voor gebruiken? Zorgprofessionals in een ziekenhuis registreren samen honderden kwaliteitsindicatoren. Veelal zijn het externe partijen die deze informatie opvragen en is het niet duidelijk wat daarvan voor de ziekenhuisleiding van belang is. Bestuurders sturen wel in toenemende mate óók op kwaliteit, maar zijn nog zoekende naar de goede manier om dat tā¦
22 november 2017
Dashboard-ontwikkeling is een uitdaging
Externe partijen vragen in toenemende mate om inzicht en transparantie over de kwaliteit van zorg voor het uitvoeren van hun controlerende taak. Zorgprofessionals hebben behoefte aan cijfers over de geleverde zorg- en dienstverlening, zodat zij kunnen verbeteren. Wetenschappelijke verenigingen stimuleren het opzetten van ziektebeeld gebonden registraties. Al deze verzamelde informatie kunnen instellingen ook gebruiken voor interne sturing op basis van een kwaliteitsdashboard.
Download
Download ā¦
22 november 2017
Systematisch leren en verbeteren
De ramen in de verpleeghuiszorg moeten open. Opdat bestuurders en zorgprofessionals vanzelfsprekend van elkaar leren en daarbij over de grenzen van de eigen instelling kijken. Dat zegt Jan Kremer, voorzitter van de Kwaliteitsraad van het Zorginstituut. Hij stelde met zijn raad het nieuwe kwaliteitskader verpleeghuiszorg op. Op het KiZ-congres 2017 verzorgt hij de openingspresentatie.
Download
Download het gehele artikel (551 KB)
22 november 2017
Een bypass over de 1e, 2e en 3e lijn
Het Nederlands Hart Netwerk is een samenwerkingsverband tussen zorgaanbieders uit de 1ste, 2de en 3de lijn met als doel de waarde voor hartpatiƫnten te maximaliseren. Om dit te realiseren is het van belang om de relevante uitkomsten voor de hartpatiƫnt in relatie tot de kosten van deze gezondheidszorg te meten en continu te verbeteren.
Download
Download het gehele artikel (467 KB)
22 november 2017
PROM-toolbox biedt hulp
Om te meten hoe patiƫnten hun gezondheid ervaren zijn er vragenlijsten, zogeheten Patient Reported Outcome Measures (PROMs). Hiermee is de kwaliteit van zorg op verschillende manieren te meten en mogelijk ook te verbeteren. Het selecteren en toepassen van de juiste PROM vragenlijst vraagt om een zorgvuldig proces. De nieuw ontwikkelde PROM-toolbox ondersteunt met een overzicht van de te zetten stappen in het selecteren van een geschikte PROM en de toepassing daarvan.
Download
Download het gehelā¦
22 november 2017
Stuurinformatie destilleren
Op de afdeling Intensive Care wordt generieke en afdelingsspecifieke kwaliteitsinformatie verzameld. De grote hoeveelheid informatie belemmert echter het gebruik van de informatie door zorgverleners, managers en bestuurders ter bevordering van de kwaliteit van zorg. We hebben een methode ontwikkeld om de beschikbare kwaliteitsinformatie op de IC-afdelingen te beperken en samen te vatten tot bruikbare en betekenisvolle stuurinformatie voor bestuurders op ziekenhuisniveau die waar nodig verdiept ā¦

11 oktober 2017
De boardroom krijgt kwaliteitsinstrumenten
Door Roos Trooster en Nico van Weert
In het programma Sturen op Kwaliteit ontwikkelen de acht Universitaire Medische Centra (umcās) samen met zorgpartners een model waarmee de Raad van Bestuur optimaal kan sturen op kwaliteit. Welke informatie nodig is, waaruit deze te ontlenen, en hoe deze te gebruiken, zijn vragen waar de umcās zich in het programma Sturen op kwaliteit samen op richten.
Eind volgend jaar zal het programma een dynamisch model opleveren. Met dit model is het mogelijk om de kwalā¦

10 oktober 2017
Stuurinformatie destilleren: Van volle breedte naar beperkte, betekenisvolle informatie voor bestuurders
Door Anke Oerlemans en Marieke Zegers
We beschrijven enerzijds de resultaten van een Delphistudie uitgevoerd in het Radboudumc en het LUMC, en anderzijds een stappenplan met aanbevelingen voor het uitvoeren van deze methode in andere ziekenhuizen en op andere afdelingen.
Voor het garanderen en continu verbeteren van kwaliteit van zorg is het monitoren van kwaliteit en veiligheid een vereiste, ook op het niveau van de Raad van Bestuur (RvB). Terwijl zorgverleners zorgen voor de feitelijke kwalitā¦

10 oktober 2017
Nederlands Hart Netwerk, voorbeeld van toekomstige zorg?
Om zowel de kwaliteit van zorg te verbeteren als de zorgkosten te reduceren is in toenemende mate aandacht voor Value Based Healthcare (VBHC) als methodiek om complexe vraagstukken op te lossen. Binnen VBHC staat de waarde voor de patiƫnt centraal, gedefinieerd als (patiƫntrelevante) uitkomsten gedeeld door de kosten voor de geleverde zorg.
Om waarde voor de patiĆ«nt te kunnen bieden zijn zes componenten gedefinieerd. Daaronder āintegrate care delivery across separate facilitiesā (1). Deze aanpaā¦

4 oktober 2017
Dashboards voor kwaliteit en veiligheid in ziekenhuizen
Door: Dr. Anne Marie Weggelaar MCM, Damien Broekharst MSc, Dr. Martine de Bruijne
Een dashboard geeft in ƩƩn oogopslag een beeld van de belangrijkste themaās met onderliggende indicatoren voor kwaliteit en veiligheid in een ziekenhuis. Bijvoorbeeld het thema verpleegkundige kwaliteit, bestaande uit indicatoren voor decubitus, ondervoeding, pijn en vallen.
De respondenten maken vaak een vergelijking met een vliegtuigcockpit of een autodashboard. Slechts een beperkt aantal ziekenhuizen maakt dashā¦

3 oktober 2017
Patiëntgerapporteerde uitkomsten in de zorg: PROM-toolbox biedt hulp
Door E. Verkerk, M. Zuidgeest, C. Bakker, P. van der Wees
PROMs zijn vragenlijsten die de patiƫnt zelf invult over zijn of haar gezondheid. Ze meten PROs (patient reported outcomes), zoals pijn, angst, fysieke of mentale gezondheid, of het functioneren in werk, sport of huishouden.
Oorspronkelijk werden PROMs veelal gebruikt in wetenschappelijk onderzoek om de effecten van een interventie zoals een operatie te meten. Tegenwoordig worden PROMs ook routinematig in de zorg gebruikt voor kwaliteitsā¦

3 oktober 2017
Kern van het nieuwe kwaliteitskader verpleeghuiszorg: Systematisch leren en verbeteren
Velen vinden het jammer dat het nieuwe kwaliteitskader verpleeghuiszorg niet principle based is, zoals dat wel geldt voor de governancecode zorg 2017 en voor het nieuwe toezichtskader van IGZ en NZa, Gezond Vertrouwen. Dat blijkt uit reacties, zoals bijvoorbeeld tijdens een in maart van dit jaar gehouden governance-symposium.
Waar de code en het toezichtskader principes formuleren die in de praktijk moeten worden uitgewerkt, kiest het nieuwe kader ervoor duidelijke doelstellingen aan het veld oā¦

13 september 2017
Succesvol reflecteren in de zorg. Lessen uit de praktijk
Door C. Roos, R. Jadoenandansing, A. van der Aalst, I. van der Voort
Het belang van reflectie wordt breed gevoeld in de langdurige zorg. Het kwaliteitskader gehandicaptenzorg benoemt āzelfreflectie in teamsā als ƩƩn van de vier bouwstenen om kwaliteit van zorg te bevorderen. In het kwaliteitskader verpleeghuiszorg staat: āKort-cyclische feedback, continue reflectie en dialoog wordt gestimuleerd en vindt in een open klimaat plaatsā en āEr is voor alle zorgverleners voldoende tijd en ruimte om teā¦

13 september 2017
Menzis zoekt in keten naar toevoegen van waarde voor elk mens
Door Haske van Veenendaal en Erik Veldboer
Eric Veldboer vindt de verplaatsing van zorg naar de woonomgeving van de patiĆ«nt logisch: āDe kosten van de zorg lopen op. Dan kun je premies verhogen of het pakket verkleinen, maar de beste oplossing om het betaalbaar te houden is om de middelen die er zijn efficiĆ«nter in te zetten. Dat is in het belang van iedereen; burgers, zorgprofessionals, de zorgverzekeraar Ć©n gemeenten.ā
In de regio Twente is sprake van vergrijzing en in sommige dorpen ook van ā¦

13 september 2017
GGZ en sociale professionals werken samen
Door Margit van der Meulen
Gemeenten ondersteunen mensen binnen hun gemeentegrenzen wanneer zij moeite hebben het leven zelfstandig voor elkaar te krijgen. Dat geldt zeker bij mensen met specifieke belemmeringen, veroorzaakt door een aandoening of beperking. Dat vraagt om passende ondersteuning.
Sociale professionals voeren die taak in opdracht van gemeenten uit. Vaak is die ondersteuning wijkgericht georganiseerd, terwijl het leven van mensen zich niet uitsluitend in de wijk afspeelt.
Een belaā¦

13 september 2017
Sociale wijkteams volop in ontwikkeling
DoorĀ Silke van Arum en Thijs van den Enden
Aan het onderzoek in 2015 hebben 234 gemeenten meegedaan. Maar liefst 87 procent van deze gemeenten werkt met ƩƩn of meerdere wijkteams. De namen voor deze teams kunnen verschillen; sociaal team, wijkteam, gebiedsteam.Ook de taken en doelgroepen verschillen. Zo zijn er teams die zich uitsluitend richten op complexe en meervoudige problemen bij gezinnen en teams die van alle inwoners, van jong tot oud, hulpvragen oppakken.
Maar er zijn eveneens overeenkā¦

13 september 2017
Over (de grenzen van) de wijk als drager van vernieuwingen in het sociaal domein
Door Ard Sprinkhuizen
Eerst kijken we nog eens naar de populariteit van de wijk in het beleid. Waar komt die toch vandaan? In de geschiedenis van zorg, sociaal werk en sociaal beleid zie je een afwisseling tussen beleid en uitvoering die zich dan weer eens richt op gebieden (wijken, buurten, dorpen), dan weer op individuen en dan weer op groepen, vaak ook in een wisselend evenwicht.
Zo werden de jaren ā80 van de vorige eeuw bijvoorbeeld gedomineerd door een sterk categoriale aanpak, maar was deā¦

13 september 2017
De wijkbenadering in de ogen van twee wethouders: er is geen weg terug
Door Peter van Splunteren
Gevraagd naar de belangrijkste doelstellingen van wijkgerichte zorg zijn de antwoorden vrijwel eensluidend. āWe willen iedereen in de gelegenheid stellen om maximaal deel te nemen aan de samenleving. Zo veel mogelijk op eigen kracht, met ondersteuning in en door het sociale netwerk. Mensen die het niet op eigen kracht redden, kunnen rekenen op onze steun.ā
āDaarbij leveren we zoveel mogelijk maatwerk in de zorg en ondersteuning voor onze inwoners. Het liefst in hun eigā¦

13 september 2017
Samen in de wijk tegen overgewicht
Door Sanne Krol
Het programma loopt in vier aandachtswijken. De input vanuit de wijk staat voorop bij de aanpak van overgewicht.
Bij de start zijn focusgesprekken gevoerd met wijkbewoners. Sleutelfiguren die dagelijks met de doelgroep werken, zoals de brede schoolcoƶrdinatoren, opbouwwerkers, kinderwerkers en buurtsportcoaches uit de B.Slim wijken, zijn nauw betrokken. Twee keer per jaar komen zij bijeen en vragen vooraf waar ouders behoefte aan hebben.
Samen bekijken ze daarna waar kansen en mā¦

13 september 2017
Zelfsturend in de ambulante psychiatrie
Door Henk Willem Klaassen
Bij Buurtzorg en BuurtzorgT gaat het om de cliĆ«nt in zijn context. Zijn verhaal en zijn omgeving staan centraal. Het voelt voor mij als een soort van wake-up call: kan het ook anders?! Ja het kan anders. āOver een aantal jaren zullen we terugkijken en ons afvragen waarom we dat niet eerder hebben bedachtā, schrijft Gerard Lohuis over deze ontwikkeling in mijn boek āWerken in de nieuwe GGZā.
In Almelo werd Buurtzorg in 2006 opgezet door Jos de Blok. Hij startte een zelfā¦
30 augustus 2017
‘Je ziet het pas als je het door hebt’
Reflectie heeft een belangrijke plek gekregen in de kwaliteitskaders verpleeghuiszorg, gehandicaptenzorg en het toezichtkader van de Inspectie. Dat is niet toevallig. Reflectie past bij de wens om ācontinu te leren en te verbeterenā. Het helpt om de zorg beter aan te laten sluiten op de cliĆ«nt en bevordert een open en transparante cultuur in de zorg. Zorginstituut Nederland heeft zorgorganisaties geĆÆnterviewd en bevraagd hoe zij reflectie toepassen. Wat maakt reflectie voor hun succesvol? Wat kā¦
30 augustus 2017
Integraal werken is nieuw en tijdrovend
Sociale wijkteams zijn de afgelopen jaren als paddenstoelen uit de grond geschoten. Gemeenten zagen de sociale (wijk)teams als dé manier om te voldoen aan de extra taken die zij er door de decentralisaties bij kregen. Movisie heeft in 2014 en in 2015 een enquête uitgezet onder gemeenten om de stand van zaken rondom de inzet van deze teams in kaart te brengen. Dit artikel beschrijft resultaten van deze peiling.
Download
Download het gehele artikel (575 KB)
30 augustus 2017
De wijk nemen
De wijk maakt een glorieuze comeback als drager van vernieuwingen in beleid en uitvoeringspraktijken in zorg en welzijn. Wat is daarbij de bedoeling? Hoe pakt dit uit in de praktijk? En wat betekent dit voor de kwaliteit van het professioneel handelen van professionals in het domein van zorg en welzijn?
Download
Download het gehele artikel (541 KB)
30 augustus 2017
Er is geen weg terug
Wat heeft de wijkbenadering tot nu toe opgeleverd voor mensen van een gemeente en hoe succesvol is de wijkbenadering? De KiZ-redactie legde onder meer deze vraag voor aan Ton Schroor, wethouder in Groningen, en aan Ruud Grondel, wethouder in Diemen. De invoering van wijkbenadering is in volle gang, en het kost alle partijen tijd om de omslag te maken. Ook de bestaande regelgeving werkt soms tegen. Maar er is geen weg terug, wijkgericht werken bevordert zorg op maat en stimuleert samenwerking tuā¦
30 augustus 2017
Niet voor maar met de wijk!
Sinds 2005 loopt in de gemeente Amersfoort het leefstijlprogramma B.Slim āBeweeg meer. Eet gezondā. Het programma richt zich zowel op kinderen met een gezond gewicht als op kinderen met overgewicht van 0-19 jaar en hun ouders/verzorgers. Bij de start van het programma had 20%-25% van de kinderen in de aandachtswijken overgewicht. Recent is gebleken dat dit percentage met drie tot zeven punten is gedaald.
Download
Download het gehele artikel (477 KB)
30 augustus 2017
GGZ en sociale professionals werken samen
Lang niet altijd lukt het mensen met een psychische beperking om naar eigen wens te participeren, te werken en te leven. Hulp en ondersteuning kunnen dan een bijdrage leveren aan een beter leven. Sociale professionals kunnen in samenwerking met GGZ deze inwoners helpen het leven in te richten. De vraag is hoe deze hulp en ondersteuning op elkaar afgestemd kan worden. In dit artikel kijken we naar de rol van de sociale professional en de GGZ-professional bij de ondersteuning van psychisch kwetsbā¦
30 augustus 2017
Zelfsturend in de ambulante psychiatrie
Veertig jaar ben ik werkzaam geweest als (sociaal psychiatrisch) verpleegkundige binnen de somatische en psychiatrische gezondheidszorg, in organisaties waarin hiƫrarchie en medisch gestuurd denken en handelen voorop stonden. Sinds twee jaar maak ik een geheel andere manier van denken, werken en organisatievorm mee, namelijk die van Buurtzorg en BuurtzorgT. In dit artikel een impressie van het werken in een zelfsturende organisatie in de zorg.
Download
Download het gehele artikel (492 KB)
30 augustus 2017
Zorg voor zorg op de juiste plaats
De kosten van de zorg nemen toe. Zorgverzekeraars hebben de opdracht om de zorg betaalbaar te houden en om (ervaren) kwaliteit te bevorderen. Menzis is ƩƩn van die verzekeraars en wil dit realiseren voor elk mens, ongeacht achtergrond of gezond-heidsrisicoās. Een van de manieren om zowel aan kwaliteit en betaalbaarheid te werken, is om te kijken hoe je zorg op de juiste plaats kan bieden. KiZ sprak Eric Veldboer, Re-giomanager zorg Twente, die bij diverse projecten betrokken is over het slimmerā¦
31 juli 2017
Een curriculum in kwaliteitsverbetering
Inleiding op NFU-master Kwaliteit en Veiligheid in de PatiĆ«ntenzorg. De expertise uit alle acht universitaire medische centra is gebundeld in het tweejarige postinitiĆ«le masterprogramma āKwaliteit en Veiligheid in de PatiĆ«ntzorgā. Daarin leiden wij zorgprofessionals op tot leiders in verbetering van de kwaliteit van zorg voor vandaag Ć©n morgen.
Download
Download het gehele artikel (517 KB)

28 juni 2017
Kwaliteit en veiligheid in de nachtelijke GGz-zorg: Leiden open deuren tot meer incidenten?
P. Schaftenaar en M. Ruiter
Met ingang van februari 2013 veranderden, na een voorbereiding van twee jaar, de klinieken hun werkwijze in de zorg ās nachts. Het betreft hier de Kliniek Intensieve Behandeling (KIB), de Langdurig Intensieve Zorg (LIZ) en de Forensisch Psychiatrische Kliniek (FPK).
Waar eerst alle patiĆ«nten ingesloten waren, bleven de deuren van patiĆ«ntenkamers na 1 februari 2013 in principe open, tenzij er redenen waren (gebaseerd op de BOPZ-criteria van gevaar) om dit niet te doenā¦

21 juni 2017
Transmuraal Gezamenlijk Medisch Consult: Voorkom incidenten bij terugverwijzing
Angelien Borgdorff, Maaike Langelaan
Om zorgkosten te verlagen bij gelijkblijvende of verbeterende kwaliteit en veiligheid voor de patiĆ«nt, wordt zorg verplaatst van de tweede naar de eerste lijn [3]. Transities tussen ziekenhuis en huisartsenpraktijken brengen risicoās met zich mee en onderzoeken naar deze laten aantallen incidenten zien van 20-50%, afhankelijk van de patiĆ«ntpopulatie en gehanteerde definitie [4-6].
Uit verschillende projecten blijkt dat 20-30% van de patiĆ«nten met myocardinfaā¦

21 juni 2017
Op weg naar een succesvol project: De master Kwaliteit en Veiligheid in Patiëntenzorg
Hub Wollersheim, Maaike Langelaan
Hoewel kwaliteitsverbetering een continu proces is dat synergistisch in alle onderdelen van de gezondheidszorgpiramide (macro-, meso- en microsysteem) verwezenlijkt moet worden, krijgt dit in de klinische praktijkĀ meestal zijn vorm in kwaliteitsverbeterprojecten.Omdat het bedenken, leiden en succesvol en methodologisch juist uitvoeren en rapporteren kerncompetenties binnen de master vormen is dit project een kernactiviteit van de master. De drie educatiedomeineā¦

20 juni 2017
Farmaceutische consulten aan patiënten tijdens opname: Vooral vragen over bijwerkingen
Stephanie Natsch et al
Een consult kon bij 35 van 108 patiënten worden uitgevoerd. Belangrijkste reden geen consult uit te voeren was dat patiënten bij inclusie al bijna met ontslag gingen of niet in staat waren een gesprek te voeren. Ruim tweederde van de patiënten was tevreden met de gekregen informatie. Patiënten stelden de meeste vragen over bijwerkingen. Alle geïnterviewden onderstrepen het belang van goede informatievoorziening.
De verantwoordelijkheden en rolverdeling blijken nog niet alā¦

20 juni 2017
Inleiding op NFU-master Kwaliteit en Veiligheid in de Patiëntenzorg: Een curriculum in kwaliteitsverbetering
Tekst: Van Tuijl et al
Kwaliteit en veiligheid van de patiĆ«ntenzorg kunnen altijd beter. Signalen van onveiligheid,fragmentatie van zorg, de explosie in zorgkosten en de toenemende behoefte aan persoonsgerichte zorg vragen om zorgprofessionals die kritisch naar zichzelf en zorgprocessen kijken. In de patiĆ«ntenzorg bestaat daarnaast behoefte aan professionals die in staat zijn om in interprofessionele coalities innovatieve en duurzame verandering te leiden. Dit betekent niet zo maar wat ādoenā oā¦
15 juni 2017
Leiden open deuren tot meer incidenten?
Na jaren van nachtelijke insluiting van patiƫnten zijn in drie gesloten klinieken voor forensische en intensieve GGz de kamerdeuren niet meer op slot. Dit heeft geleid tot nieuw beleid, gebaseerd op de BOPZ-wetgeving en passend bij de visie van de organisatie. In dit artikel beschrijven de auteurs die beleidswijziging en onderzoeken zij de effecten daarvan door te kijken naar patiƫnt-gerelateerde incidenten in de nacht in een periode van een jaar voorafgaand en twee jaar na de invoering.
Downloā¦
15 juni 2017
Op weg naar een succesvol project
Het ontwerpen, leiden, methodologisch juist uitvoeren en beschrijven van een kwaliteitsverbeterproject is de meest relevante taak voor de studenten uit de NFU master Kwaliteit en Veiligheid in Patiƫntenzorg. Het project bestaat uit drie onderdelen: het projectidee, het projectplan en de masterthesis. De SQUIRE-richtlijnen vormen de basis voor de beoordeling van de thesis. De auteurs behandelen de aanpak van de master en bespreken drie succesvolle projecten.
Download
Download het gehele artikel ā¦
15 juni 2017
Vooral vragen over bijwerkingen
Voor veilig en doelmatig geneesmiddelengebruik is het belangrijk dat patiƫnten over voldoende informatie beschikken. Dit wordt echter nog lang niet altijd bereikt. Doel van deze studie was na te gaan of het haalbaar is patiƫnten tijdens opname een farmaceutisch consult aan te bieden en de effecten hiervan op de ervaringen van patiƫnten te meten.
Download
Download het gehele artikel (500 KB)
15 juni 2017
Voorkom incidenten bij terugverwijzing
Angelien Borgdorff, programma manager en verpleegkundige, hoopt met dit NFU-master project het vertrouwen in en kennis van patiƫnten in het terugverwijsproces te vergroten.
Download
Download het gehele artikel (460 KB)
15 juni 2017
Een curriculum in kwaliteitsverbetering
30 mei 2017
Professioneel omgaan met (tucht) klachten - 21 juni 2017
Kwaliteitsbewaking en ābevordering van de beroepsuitoefening, dat is het doel van het tuchtrecht. Niet het bestraffen van artsen. Toch is er de laatste jaren sprake van een verschuiving: zo worden de maatregelen zwaarder en worden ook berispingen met naam en toenaam gepubliceerd. Deze zijn voor vijf jaar zichtbaar in het BIG-register. Ook de privĆ©gedragingen van artsen worden tuchtrechtelijk getoetst. Vandaar dit congres.
Op 21 juni van 13.00 tot 18.00 uur in Hotel Figi te Zeist.
Kosten: ⬠325,ā¦

10 mei 2017
Nu beschikbaar: Bekijk 6 x over 10 jaar Zvw
Reken ziekenhuizen af op gezondheidswinst. Dat is een van de hartenkreten in het digitale magazineĀ over 10 jaar zorgverzekeringswet. De redactie van tijdschrift KiZ maakte deze balans op.
Onder meer Ab Klink, Rien Meijerink en Michel van Schaik leverden een bijdrage aan dit gratis digitale magazine. Bekijk hem nu.
Het digitale magazine over 10 jaar Zvw behandelt de invalshoeken van de patiĆ«nt, de bestuurder, de bankier, de overheid, de verzekeraar (en ex-minister) en de huisarts. Vooral de huisā¦

14 april 2017
Operational excellence moet leiden tot kwaliteitsslag in zorg
Aij loopt al achttien jaar rond in de zorgwereld. Aij voerde in die periode onder andere diverse projecten uit op het gebied van kwaliteit en patiƫntveiligheid en kent zodoende het spreekwoordelijke klappen van de zweep.
Hij zag de kwaliteit en patiĆ«ntveiligheid de laatste tien, vijftien jaar vooruit gaan, maar onder de indruk van de progressie is hij niet. āIk denk dat de zorg wat achter is gebleven bij de kwaliteitssprong in andere sectoren. Maar de curve die we hebben ingezet geeft hoop. De ā¦

13 april 2017
Rondetafelgesprek over 10 jaar zorgstelsel: Reken ziekenhuis af op gezondheidswinst
Tekst Klarinda de Rijke
āDe black box is opengegaan. Maar of de patiĆ«nt er beter van is geworden? Dat denk ik nietā, stelt Janneke van Vliet, afscheidnemend lid raad van bestuur van het Bravis ziekenhuis tijdens een rondetafel-gesprek over tien jaar zorgstelsel. In 2006 is het zorgstelsel van een centraal geleid systeem naar gereguleerde marktwerking gegaan waarbij zorgverzekeraars via selectieve inkoop de beste zorg tegen de laagste prijs moeten contracteren om verzekerden te verwerven.
Verzekā¦

13 april 2017
Ervaringen met de Wlz: Behaalde ambities in beeld
TekstĀ Mirella Minkman, Henk Herman Nap, Sanne van der Weegen, Lotte Cornelisse
Vilans heeft samen met aanbieders in de langdurige zorg de invoering van de Wlz periodiek gemonitord door middel van online vragenlijsten en bijeenkomsten met zorgaanbieders en vertegenwoordigers van VWS. De respondenten waren managers of beleidsmedewerkers van VVT-, GHZ- en GGZ- zorgaanbieders die zorg leveren gefinancierd vanuit de Wlz.
De vragen richtten zich op specifieke themaās zoals toegang tot de Wlz, subsidiā¦

13 april 2017
Actuele inzichten in de organisatie van openheid na een medisch incident: “Ask, don’t assume!”
TekstĀ Berber Laarman, Arno Akkermans, Roland Friele, Johan Legemaate
De vier kernboodschappen van de conferentie zijn uiterst relevant voor KiZ-lezers: luister naar de patiƫnt en betrek diens perspectief in het onderzoek naar een incident, vang ook de zorgverlener op en begeleid deze in disclosure (zie kader, red.), werk samen met belangenbehartigers van patiƫnten om hen in disclosure te ondersteunen en staar je niet blind op de kwalificatie van een incident.
Voor het realiseren van openheid isā¦

13 april 2017
10 jaar Zvw: Zijn de ambities waargemaakt?
Tekst Joost JG Wammes, Niek Stadhouders, Wieteke van Dijk, Patrick PT Jeurissen
In 1987 bracht de commissie-Dekker haar rapport āBereidheid tot veranderingā naar buiten. Dit wordt algemeen gezien als de start van de hervormingen die uiteindelijk leidden tot de Zorgverzekeringswet (Zvw).
Het rapport voorzag in een basisverzekering voor alle Nederlanders ā door samenvoeging van ziekenfondsen en particuliere verzekeringen ā uitgevoerd op basis van gereguleerde marktwerking.
Het rapport was invloedā¦
13 april 2017
Reken ziekenhuis af op gezondheidswinst
Niet alleen geven we sinds het zorgstelsel met gereguleerde marktwerking relatief goede zorg, ook de kosten zijn de afgelopen jaren beheerst. Toch loven Rien Meijerink (ex-RVZ), Michel van Schaik (Rabobank) en Janneke van Vliet (Bravis) het stelsel niet. Meijerink: āZolang we artsen op verrichtingen blijven betalen, blijven we ook verrichtingen krijgen. Terwijl we juist de samenleving gezonder willen maken.ā
Download
Download het gehele artikel (523 KB)
13 april 2017
Ervaringen met wet langdurige zorg in 2015 en 2016
Maatschappelijke en demografische veranderingen zoals de dubbele vergrijzing en de alsmaar stijgende zorgkosten hebben mede geleid tot de hervorming van de langdurige zorg (Hlz). De hervorming moest zorgkosten beheersen en de langdurige zorg beter aan laten sluiten op de zorgbehoeften van mensen en hen de mogelijkheid te geven om langer thuis te kunnen wonen. Vilans onderzocht in 2015 en 2016 hoe zorgaanbieders de veranderingen ervaren en of de veranderingen volgens hen bijdragen aan de beoogdeā¦
13 april 2017
“Ask, don’t assume”!
Eind vorig jaar vond in het AMC de Third International Incident Disclosure Conference plaats. Vooraanstaande nationale en internationale sprekers lichtten toe hoe openheid na medische incidenten kan worden georganiseerd. Openheid is een recht van de patiƫnt, kan conflictvorming voorkomen, draagt bij aan herstel van vertrouwen en lijkt claims te doen afnemen. Maar openheid ontstaat niet vanzelf. Een verslag.
Download
Download het gehele artikel (466 KB)
13 april 2017
Tien jaar Zorgverzekeringswet: de zorgverzekeraar
Oud-minister van VWS Ab Klink en tegenwoordig bestuurder van een grote zorgverzekeraar kent als geen ander de complexiteit van dit zorgstelsel. Maar hij wil het niet inruilen voor iets als een zorgfonds, wat simpeler lijkt maar volgens hem gebaseerd is op onzinnige aannames. Toch is hij kritisch op het stelsel. Schotten moeten eruit, mededinging kan scherper en zorgverzekeraars moeten beter luisteren naar artsen.
Download
Download het gehele artikel (449 KB)
13 april 2017
Tien jaar zorgverzekeringswet: Ambities waargemaakt?
In 2016 bestond de Zorgverzekeringswet (Zvw) tien jaar. Reden genoeg om stil te staan bij wat tien jaar āmarktwerking in de zorgā ons gebracht heeft. In dit artikel bieden wij een beknopt overzicht van historie, werking en de uitkomsten.
Download
Download het gehele artikel (497 KB)
13 april 2017
Tien jaar Zorgverzekeringswet: de patiënt
Wat heeft het zorgstelsel in tien jaar gebracht voor mensen met dementie? De KiZ-redactie legde deze vraag voor aan uw oud-columnist. Er is veel gebeurd maar toch weinig fundamenteels. Heeft de zorgverzekeringswet eigenlijk een rol gespeeld?
Download
Download het gehele artikel (434 KB)
13 april 2017
10 jaar Zorgverzekeringswet: de huisarts
De Zorgverzekeringswet (Zvw) heeft de huisartsgeneeskunde in de kern geraakt. Want de huisarts kan de essentiƫle functie van poortwachter alleen naar eer en geweten vervullen als hij zich hierin gesteund weet door tweede lijn, verzekeraar en patiƫnt. In een systeem met marktwerking is dit onvoldoende het geval. De ervaring heeft geleerd dat het aan de beroepsgroep zelf is om haar kernwaarden te bewaken.
Download
Download het gehele artikel (481 KB)
13 april 2017
10 jaar Zorgverzekeringswet: de zorgbestuurder
Het beperkte kader van dit artikel maakt een robuuste analyse van tien jaar zorgverzekeringswet onmogelijk, zo er al een eenduidig antwoord te geven is. Aldus zal de beantwoording van de vraag āhoe bevalt het?ā vanuit met name bestuurlijk en ziekenhuisperspectief gebeuren.
Download
Download het gehele artikel (470 KB)

30 maart 2017
10 jaar Zvw vanuit de verzekeraar: Er valt veel te verbeteren, ook bij ons
Tekst: Ab Klink
Niemand wist dat de zorg zo gecompliceerd was, zei president Donald Trump in februari. Ondertussen wist de man al tijden te melden dat Obamacare een ādisasterā was en de Republikeinen binnenkort met een fantastische aanpak zouden komen. Details en complexiteiten doen er bij het grote ontwerp kennelijk niet toe.
Soms krijg ik de indruk dat het in Nederland niet veel anders is. SP-leider Roemer meldt op nationale televisie onder andere dat verzekeraars commerciĆ«le doelen hebben, jā¦

30 maart 2017
10 jaar Zvw vanuit de patiënt: Dementiezorg niet opsluiten in Zvw
Tekst: Robbert Huijsman
Vooral de langdurende zorg is in beweging, de medische sector helaas wat minder. Kernprobleem blijft dat er ondanks veel onderzoek nog geen behandeling is voor de vele varianten van de dodelijke ziekte dementie. Zolang dat uitblijft is veel energie nodig voor ondersteuning en zorg voor de mens met dementie en diens mantelzorgers. Maar een geregisseerde beweging moet nog op stoom komen. De onderzoeks- en praktijkinspanningen verlopen wisselend en worden soms ook teruggedrā¦

30 maart 2017
10 jaar Zvw voor de huisarts: Marktwerking is tegenwerking
Tekst: M. Holtrop
Huisartsgeneeskunde is continue, integrale en persoonlijk zorg. Zorg van hoge kwaliteit, die drempelloos toegankelijk is en dicht bij de patiƫnt wordt geleverd. De huisarts draagt bij aan doelmatigheid van zorg door het poortwachterschap en door intensief samen te werken met andere zorgverleners.
De Zorgverzekeringswet (Zvw) heeft de huisartsgeneeskunde op al deze punten in de kern geraakt. Gelukkig is onze identiteit sterk genoeg gebleken om bij te sturen. Hieronder geef ik oā¦

30 maart 2017
10 jaar Zvw voor de zorgbestuurder: Voldoende ingevoerd of alweer uit de tijd?
Tekst: Bart JJM Berden
Vóór de invoering van de Zorgverzekeringswet (Zvw) in 2006 reguleerde de overheid het zorgstelsel strikt via capaciteit en tarieven. Dat paste niet meer in het tijdsgewricht van het begin van deze eeuw. Concreet kwamen kwaliteit, doelmatigheid en het patiĆ«ntenperspectief (de vraagzijde) er bekaaid vanaf, met als illustratie het āboter bij de vis-beleidā dat in 2000 werd ingevoerd.
Ook werkte de combinatie van een publiek ziekenfonds en particuliere verzekeringen niet meerā¦

9 maart 2017
Nieuwe dimensie voor patiëntveilige hartchirurgie
Tekst: G.J. Brandon Bravo Bruinsma, B. van Wijk, W. Stooker, J.G. Maessen
De Nederlandse Vereniging voor Thoraxchirurgie (NVT) stelde recent een commissie Patiƫntveiligheid in. Dit om het veiligheidsmanagement van de integrale hartchirurgische zorg meer gestalte te geven. Voor het eigen maken van dit gedachtegoed werden twee cardiothoracaal chirurgen als patient safety officer gecertificeerd aan het Institute for Healthcare Improvement (IHI) in Cambridge, USA.
Zij namen in die hoedanigheid zittā¦
17 februari 2017
Governancecode Zorg 2017 in perspectief
Gedragsnormering voor bestuurder en toezichthouder in de zorg. Dat is de kern van de nieuwe Governancecode Zorg die op 1 januari 2017 van kracht werd. KiZ bespreekt de achterliggende principes met prof. mr. Louis Houwen, adviseur en coauteur van de nieuwe code. Hij plaatst de code in perspectief van wat er allemaal nog meer op de zorg afkomt, zoals de Wet Bestuur en Toezicht Rechtspersonen (WBTR) en een vernieuwing van de Wet medezeggenschap zorginstellingen (Wmcz).
Download
Download het geheleā¦
17 februari 2017
Waardegedreven governance anno 2017
Met alle veranderingen in de langdurende zorg in de afgelopen jaren, is het niet vreemd dat de aandacht ook gericht is op bezinning en vernieuwing van passende governance. Zo verscheen onlangs de nieuwe Governancecode zorg die ingegaan is per 2017. Een kader, of richtinggevend en levend document, vooral voor de sector zelf bedoeld. Omdat het -volgens de auteurs van de code ā vooral een richtinggevend document is zijn zorgorganisaties voornamelijk zelf aan zet voor de invulling ervan. Een niet gā¦
17 februari 2017
‘Wij vormen het hitteschild’
Na een jarenlange ervaring als arts en als bestuurder, wist Gabrielle Davits (1953) precies hoe ze betekenisvolle (ouderen)zorg vorm wilde geven. Het Zeeuwse SVRZ kwam ruim vijf jaar geleden op haar pad en bleek de organisatie te zijn die ze zocht. Een interview over moderne ouderenzorg, de rol van de bestuurder daarin en het soms lastige gesprek met de raad van toezicht over governance en kwaliteit.
Download
Download het gehele artikel (504 KB)
17 februari 2017
Bewezen relatie bestuurskamer en zorgkwaliteit
Het proefschrift From the boardroom to the bedside and back beschrijft de relatie tussen het besturen van het ziekenhuis, het kwaliteitssysteem en de kwaliteit van zorg. Het toont aan dat er een positieve relatie is tussen het bespreken van kwaliteit en veiligheid in de bestuurskamer en de implementatie van het kwaliteitssysteem. Belangrijk hierbij is de informatievoorziening over de gerealiseerde kwaliteit en veiligheid die op verschillende niveaus binnen het ziekenhuis gebruikt moet worden omā¦
17 februari 2017
Shared Governance bij Icare
Icare zette als eerste in Nederland een Shared Governance structuur neer. Bij Shared Governance ervaren verpleegkundigen en verzorgenden maximale zeggenschap en eigenaarschap over kwaliteit en veiligheid van de patiƫnt. Dit artikel biedt een overzicht van de gezette stappen en de geleerde lessen. Ervaringen van wijkverpleegkundige Sanneke Hey illustreren de werkwijze.
Download
Download het gehele artikel (528 KB)
17 februari 2017
Nieuwe dimensie voor patiëntveilige hartchirurgie
Met het trainen van noodscenarioās op de operatiekamer door opleidingsassistenten cardiothoracale chirurgie, heeft de patiĆ«ntveiligheid in de hartchirurgie een nieuwe dimensie gekregen. In dit artikel wordt ingegaan op de achtergronden en de inrichting van een calamiteitentraining.
Download
Download het gehele artikel (471 KB)

15 februari 2017
Waardegedreven governance anno 2017
Door: Mirella Minkman, Nick Zonneveld, Henk Nies
Met de hervormingen van de langdurende zorg nog volop gaande, in combinatie met ingrijpende discussies over kwaliteit, hebben bestuurders en toezichthouders ervaren hoe woelige perioden te doorstaan. Het veranderen van de diverse wetten, de invoering van de consequenties daarvan voor cliĆ«nt, medewerker en organisatie hebben veel inspanningen gevraagd. En hoewel het nog te vroeg is om de balans geheel op te maken, zien we bijvoorbeeld in de Monitoā¦

15 februari 2017
Governancecode 2017 in perspectief
Tekst: Jan Kloeze
Louis Houwen is advocaat en partner bij Dirkzwager en bijzonder hoogleraar bij TIAS: āIn de nieuwe code staan zeven principes van goed bestuur en toezicht centraalā, zegt hij. āDeze principes worden vervolgens in evenzoveel hoofdstukken uitgewerkt door praktische aanbevelingen die vooral gericht zijn op gedrag, cultuur en geschiktheid.
De zeven principes behandelen dus vooral gedragsnormering en cultuuraspecten van een goede governance. Dit in tegenstelling tot de vorige code ā¦

14 februari 2017
Bestuurder SVRZ Gabrielle Davits: ‘Wij vormen het hitteschild’
Tekst: Jan Kloeze
Het getekende visiebeeld van het Zeeuwse SVRZ is niet voor niets bijgevoegd bij dit artikel. Steeds als er keuzes moeten worden gemaakt bij investeringen, behandelingen of personeelsinzet pakt men dit schema erbij. Vallen de beslissingen gunstig uit voor cliƫnten en hun eventuele begeleiders/familie in de beweging die zij door de zorginstelling maken? Als op deze vraag een positief antwoord komt, gebeurt het. Anders niet.
Zelfs als het betekent dat de instelling in de praktijkā¦

14 februari 2017
Bewezen relatie bestuurskamer en zorgkwaliteit
Belangrijk hierbij is de informatievoorziening over de gerealiseerde kwaliteit en veiligheid, die op verschillende niveaus binnen het ziekenhuis gebruikt moet worden om kwaliteit en veiligheid continu te verbeteren.
Tekst: Daan Botje
Kwaliteit en veiligheid zijn belangrijk voor de ziekenhuissector, zowel voor patiĆ«nten als de ziekenhuizen. In de Nederlandse ziekenhuizen heeft de raad van bestuur de eindverantwoordelijkheid voor de kwaliteit en veiligheid van zorg. Ziekenhuizen zijn complexe orgā¦

25 januari 2017
Lopend leren met Gemba Walks
Tekst: Jos Benders, Sjors Poelen en Roel Schouteten
Vanaf ongeveer het begin van het millennium wordt lean toegepast in de zorg (Graban, 2012). De term lean is voortgekomen uit een internationaal onderzoek naar het presteren van autofabrikanten. Japanse fabrikanten, met Toyota op kop, bleken kwalitatief de beste autoās te leveren die nog goedkoop waren ook. Als belangrijkste reden voor dit succes geldt het ingenieuze productiesysteem van Toyota (Liker, 2004).
Kenmerkend hiervoor is dat men contā¦

24 januari 2017
Groeiende samenwerking in de CVA-zorgketen
Door: I.J. Middelkoop, L. Vat, M.M.N. Minkman
Een CVA, ofwel beroerte, komt veel voor. In 2011 waren er in Nederland naar schatting 174.400 mensen met een beroerte; ongeveer 90.900 mannen en 83.500 vrouwen. In de periode 2001-2011 steeg de prevalentie van beroerte enorm: bij mannen met bijna 70% en bij vrouwen met ruim 55%.
Een deel van deze stijging is te verklaren door demografische ontwikkelingen, zoals groei en vergrijzing van de bevolking. Het grootste deel van de toename van beroerte is eā¦

23 december 2016
Het beste van 2016
De redactie van KiZ heeft vijf van de beste artikelen van het afgelopen jaar voor u gebundeld. Vul uw gegevens in en ontvang deze prachtige special geheel gratis!
Wij wensen u een fijn, veilig en gezond 2017.
De redactie van KiZ.
14 december 2016
Van wantrouwen naar vertrouwen en waardegedreven zorg
Ziekenhuizen moeten een enorme hoeveelheid informatie aan kwaliteit-uitvragers aanleveren. De minister van VWS erkent dat de controle in de zorg is doorgeschoten. Alle betrokkenen in de zorg zijn het eens over de noodzaak van kwaliteitsmetingen en het afleggen van verantwoording, maar vinden dat dit op een meer zinvolle wijze moet worden ingevuld. Maar hoe? Het experiment Zinvolle Registratie (ZIRE) probeert het antwoord te vinden.
Download
Download het gehele artikel (595 KB)
14 december 2016
De eerste drie jaar van het Zorginstituut
Het Zorginstituut draagt onder andere zorg voor het beschikbaar maken van informatie over de kwaliteit van verleende zorg. Dit doet het met het oog op het recht van de cliƫnt om een weloverwogen keuze te kunnen maken tussen verschillende zorgaanbieders. In 2013 startte het Zorginstituut met de uitvoering van deze taak die geregeld is in artikel 66D van de Zorgverzekeringswet. Een korte terugblik op de eerste drie jaar.
Download
Download het gehele artikel (546 KB)
14 december 2016
Nieuwe set risico-indicatoren IGZ voor de VVT
Voor het risicotoezicht in de sector Verpleging en Verzorging en de Zorg Thuis startte de Inspectie voor de Gezondheidszorg (IGZ) in 2013 met de ontwikkeling van een nieuwe set risico-indicatoren. De IGZ koos voor een aantal structuur- en procesindicatoren na een literatuurstudie en interviews. Het eerste deel van de set is voor het eerst over verslagjaar 2014 uitgevraagd. Van de 2944 aangemelde vestigingen heeft 94% de vragenlijst ingevuld. De resultaten laten zien dat de verbeterpotentie grooā¦
14 december 2016
Groeiende samenwerking in de CVA-zorgketen
Jaarlijks krijgen zo“n 46.000 mensen een beroerte, ook wel aangeduid met cerebrovasculair accident (CVA) (Vaartjes, 2010). Voor goed herstel van mensen met een beroerte, is integrale zorg letterlijk van levensbelang. In dit artikel bekijken we hoe CVA-zorgketens zich tussen 2012 en 2015 ontwikkeld hebben en voor welke uitdagingen zij nog staan.
Download
Download het gehele artikel (536 KB)
14 december 2016
Klantwaarde als basis voor certificering
Al jaren woedt binnen de langdurige zorg een discussie over wat kwaliteit precies is en hoe het aan te tonen is. Inmiddels is voor iedereen wel duidelijk dat kwaliteit meer is dan meten en lijstjes. Maar hoe kun je kwaliteit zichtbaar maken in al zijn meervoudigheid? Dit was de vraag waar Zinzia Zorggroep, een organisatie voor verpleeghuiszorg, revalidatie, behandeling en hospicezorg, tegenaan liep. Een voorlopig antwoord is gevonden in certificering vanuit klantwaarde.
Download
Download het geā¦
14 december 2016
Lopend leren met gemba walks
Het netwerk āLean in de zorgā (Lidz) organiseert āgemba walksā voor zijn leden. Deelnemers worden rondgeleid om te zien hoe het abstracte begrip lean concreet in de praktijk wordt toegepast. De idee is dat de deelnemers hiervan leren, maar ook de organisatoren. Hoe werkt dat in de praktijk?
Download
Download het gehele artikel (557 KB)

13 december 2016
Van wantrouwen naar vertrouwen en waardegedreven zorg
Tekst: M. Zegers, G. Welker en G. Gerritsen
Ziekenhuizen leggen jaarlijks uitgebreid verantwoording af over de kwaliteit van de geleverde zorg. Onderdelen van deze verantwoording zijn de verplichte aanlevering van een scala aan indicatoren (deels door het veld zelf gedefinieerd en aangedragen) bij de Inspectie van de Gezondheidszorg (IGZ), het Zorginstituut (ZIN) via de transparantiekalender en zorgverzekeraars, de kwaliteitsregistraties van de wetenschappelijke verenigingen en kwaliteitsinformā¦

13 december 2016
Klantwaarde als basis voor certificering
Tekst: L. Myszka-Jansen
Volgens Zinzia ontstaat kwaliteit tussen de cliĆ«nt en de professional en moet het kwaliteitssysteem de professional faciliteren om excellente zorg te kunnen bieden. Sinds de intrede van de marktwerking wordt van zorgorganisaties verwacht dat zij hun kwaliteit ook aantoonbaar maken, zodat de klant of zorgverzekeraar een keuze kan maken op basis van die kwaliteit. Door middel van een externe audit kan de organisatie een kwaliteitscertificaat behalen en daarmee de kwaliteitā¦

13 december 2016
Transparante kwaliteitsinformatie: de eerste drie jaar van het Zorginstituut
Tekst: P. Beusmans, P. de Heer
Bij het transparant maken van die kwaliteitsinformatie vaart het Zorginstituut een duidelijke koers: āmeer transparantie en minder administratieve lastenā. Het Zorginstituut wil dat betere en relevantere kwaliteitsinformatie beschikbaar komt. Hiermee wordt bedoeld informatie die betrouwbaar en vergelijkbaar is en die betrekking heeft op voor de patiĆ«nt relevante ervaringen en uitkomsten. Samen met de bij dit proces betrokken partijen wil het Zorginstituut die infoā¦

13 december 2016
Nieuwe set risico-indicatoren IGZ voor de VVT
Tekst: M. van der Weide en A. Jonkers
De Inspectie voor de Gezondheidszorg (IGZ) houdt toezicht op de kwaliteit en veiligheid van de gezondheidszorg in Nederland. Ze doet dit met Risico Toezicht (RT). Hiertoe verzamelt de inspectie proactief data en maakt zij per zorgorganisatie een risicoprofiel. Het risicoprofiel is geen inspectieoordeel maar een methode om inspectiebezoeken risicogestuurd te plannen. De IGZ bezoekt die instellingen waarvan zij verwacht, op basis van het risicoprofiel, dat heā¦

8 november 2016
9 ton subsidie voor implementatie ‘Samen Beslissen’
Het project Beslist Samen! heeft bijna 9 ton subsidie ontvangen van Het Zorginstituut Nederland. Dat schonk het bedrag in het kader van de subsidieregeling āTransparantie over de Kwaliteit van Zorgā. Het project gaat in maart volgend jaar van start en ziekenhuizen kunnen zich ervoor aanmelden.
Het doel van het project is een succesvolle toepassing en inbedding van Samen Beslissen. Daarbij hebben arts en patiĆ«nt het over welke zorg het beste past. Dit moet in maar liefst 24 zorgprocessen gebeureā¦
17 oktober 2016
Stap voor stap verbeteren
Zorgcentra Meerlanden (Noord-Holland) pakt sinds kort het verbeteren van de kwaliteit op een andere manier aan. Mede op verzoek van de cliƫnten- en familieraad sluiten verbeteringen beter aan bij de beleving van de bewoners. Stapje voor stapje, samen met de bewoner en met behulp van familieleden en vrijwilligers komen de aanpassingen tot stand.
Download
Download het gehele artikel (552 KB)
17 oktober 2016
Durf te experimenteren
Onderzoek naar de leefwereld van cliƫnten is een belangrijk en steeds terugkerend thema in de langdurende zorg. Traditionele methodes, zoals interviews, vragenlijsten of focusgroepen, geven vaak onvoldoende inzicht in wat mensen werkelijk belangrijk vinden. Dat vraagt om nieuwe, creatieve onderzoeksmethodes. Vilans testte er twee en doet verslag van de bijzondere gesprekken en rijke verhalen die dat opleverde.
Download
Download het gehele artikel (559 KB)
17 oktober 2016
Beelden van Kwaliteit als spiegel
In een tijdperk waarin steeds meer wordt getwijfeld aan het sturen van kwaliteit van zorg op basis van cijfers (alleen), is de benadering Beelden van Kwaliteit een verademing. Professor Hans Reinders zal er op het aanstaande KiZ-congres van 3 november 2016 over spreken. Kees Ahaus, hoofdredacteur van KiZ, zocht hem alvast op om meer te horen over deze benadering.
Download
Download het gehele artikel (551 KB)
17 oktober 2016
De zorg laat zich best becijferen
Geen enkele patiĆ«nt is hetzelfde en maatwerk is altijd nodig. Dat weten ze heel goed bij Karakter, specialist in complexe kinder- en jeugdpsychiatrie. Maar de processen rondom patiĆ«nten zijn wĆ©l hetzelfde. Met standaardisering is daardoor veel verlies en verspilling te voorkomen en winst te behalen. Esther Veenstra en Maartje de Vries, Lean-coaches bij Karakter, regio Gelderland, weten na het voltooien van hun WEP-project uit eigen ervaring: āSix Sigma kĆ”n in de zorg.ā
Download
Download het gehā¦
17 oktober 2016
Onderzoek naar waardigheid volgens familie dementerenden
Familieleden zijn vaak nauw betrokken bij de zorg rondom hun dementerende naaste. Zij willen voor hen de beste zorg. Als het thuis niet meer gaat, is het verpleeghuis vaak het laatste alternatief. Maar is dat vanuit hun optiek dan ook de beste zorg? Wat maakt dat zorg in een verpleeghuis de waardigheid van dementerende bewoners ondersteunt? We hebben die vraag onderzocht vanuit het perspectief van familieleden van mensen met dementie.
Download
Download het gehele artikel (518 KB)
17 oktober 2016
Patiëntervaringen: meten én verbeteren
De vraag of een ziekenhuis kwalitatief goede zorg levert wordt steeds vaker bekeken vanuit het perspectief van de patiĆ«nt. Vanuit de zorgverzekeraars bestaat de wens om patiĆ«ntervaringen te meten met compacte, generieke vragenlijsten die wetenschappelijk onderbouwd zijn. Voor de kliniek bestaat reeds een korte, generieke Ć©n gevalideerde vragenlijst waarmee continu patiĆ«ntervaringen kunnen worden gemeten: de verkorte Picker Patient Experience Questionnaire (PPE-15). Het Leids Universitair Mediscā¦
17 oktober 2016
‘The patient will see you now’
Een succesvolle vereniging. Dat is PatiĆ«ntenfederatie Nederland volgens directeur Dianda Veldman, in dienst van de koepel die zoān 160 patiĆ«ntenverenigingen vertegenwoordigt. āLike hurding catsā, zegt ze gekscherend. De federatie heeft aantoonbaar invloed op politiek en maatschappij. In het directe contact tussen patiĆ«nt en zorgverlener kan echter nog veel verbeteren.
Download
Download het gehele artikel (539 KB)

10 oktober 2016
Stap voor stap verbeteren
Zorgcentra Meerlanden (Noord-Holland) pakt sinds kort het verbeteren van de kwaliteit op een andere manier aan. Mede op verzoek van de cliƫnten- en familieraad sluiten verbeteringen beter aan bij de beleving van de bewoners. Stapje voor stapje, samen met de bewoner en met behulp van familieleden en vrijwilligers komen de aanpassingen tot stand.
Mariƫt Ebbinge
Zorg is mensenwerk. Zo denkt directeur-bestuurder Jan van der Linden van Zorgcentra Meerlanden erover. Een organisatie die bestaat uit drā¦

10 oktober 2016
Maatwerk door standaardisatie bij Karakter
Geen enkele patiĆ«nt is hetzelfde en maatwerk is altijd nodig. Dat weten ze heel goed bij Karakter, specialist in complexe kinder- en jeugdpsychiatrie. Maar de processen rondom patiĆ«nten zijn wĆ©l hetzelfde. Met standaardisering is daardoor veel verlies en verspilling te voorkomen en winst te behalen. Esther Veenstra en Maartje de Vries, Lean-coaches bij Karakter, regio Gelderland, weten na het voltooien van hun WEP-project uit eigen ervaring: āSix Sigma kĆ”n in de zorg.ā
Esther Veenstra, Maartje ā¦

10 oktober 2016
6 tips voor waardige zorg
Anouk Schuit, Henk Nies
Vergevorderde dementie gaat vaak gepaard met decorumverlies, ontluistering en verlies van waardigheid (Hall, Longhurst, Higginson, 2009; Heggestad, Nortvedt, SlettebĆø, 2015). De kritiek op verpleeghuizen heeft daar vaak betrekking op.
Dat je vader of moeder incontinent is, met vlekken op de kleren of in het ondergoed rondloopt, scheldt of agressief is, en uiterlijk geen schim meer is van wie of wat hij of zij vroeger was, is voor naasten moeilijk te accepteren. Dit verliā¦

10 oktober 2016
Raad van bestuur LUMC maakt ontslagbeleid tot speerpunt verbeteracties
De vraag of een ziekenhuis kwalitatief goede zorg levert, wordt steeds vaker bekeken vanuit het perspectief van de patiĆ«nt. Vanuit de zorgverzekeraars bestaat de wens om patiĆ«ntervaringen te meten met compacte, generieke vragenlijsten. Die moeten wetenschappelijk onderbouwd zijn. Voor de kliniek bestaat reeds een korte, generieke Ć©n gevalideerde vragenlijst waarmee continu patiĆ«ntervaringen kunnen worden gemeten: de verkorte Picker Patient Experience Questionnaire (PPE-15). Het Leids Universitaā¦

3 oktober 2016
Goede zorg tegen aanvaardbare kosten
Sebastiaan Baan
Tot eind 2017 zorgt het Netwerk voor de ontwikkeling van 17 zorgstandaarden, 25 generieke modules en een aantal implementatie-ondersteunende tools (zie beide kaders bij dit artikel). Alle partijen uit de brede GGz zetten zich sinds jaar en dag in voor de borging en ontwikkeling van de kwaliteit van zorg. De afgelopen jaren zijn hier al veel stappen in gezet met de ontwikkeling van richtlijnen, zorgprogrammaās en meetinstrumenten (waaronder ROM).
Deze ontwikkelingen vormen een goā¦

3 oktober 2016
Onderzoeksprogramma ZonMw stimuleert innovatie GGz
Door onderzoek te doen naar innovatieve interventies en behandelmethoden kan de GGz zichzelf verbeteren. Het Onderzoeksprogramma GGz van ZonMw biedt hierbij financiĆ«le ondersteuning. Dit programma is gebaseerd op de Onderzoeksagenda āDe juiste behandeling op het juiste momentā. Veldpartijen die een onderzoeksvoorstel willen indienen, moeten rekening houden met drie themaās: vroege herkenning en behandeling, gepersonaliseerde zorg en aandacht voor implementatie- en praktijkprojecten.
M. Ebbinge
ā¦

29 september 2016
Borgen zorgkwaliteit bij ernstige psychiatrische aandoeningen: Certificeren mèt patiënten en naasten
Een moderne en professionele organisatie in de geestelijke gezondheidszorg (GGz) in Nederland heeft een sluitende kwaliteitscyclus. Helaas gaat dat echter niet altijd op, zoals onder meer beschreven in dit artikel. Met een bottom up-certificering kan de kwaliteitscyclus wellicht worden gesloten. Dat moet dan wel met visie gebeuren.
Koen Westen & Maaike van Vugt
In nummer 2 van KiZ werden kritische kanttekeningen geplaatst bij (de effectiviteit van) de implementatie van beschikbare richtlijnen, ā¦

29 september 2016
Meedoen aan Doorbraakproject ROM: Ervaringen van een poliklinisch team persoonlijkheidsstoornissen
Het routinematig monitoren van patiĆ«nten in de GGZ (ROM) werd ervaren als een noodzakelijk kwaadĀ door de nadruk op het behalen van de minimale responspercentages. In het Doorbraakproject ROM stonden de oorspronkelijke bedoelingen (ROM als hulpmiddel/informatiebron in de behandeling en voor kwaliteitsmanagement van behandelprogrammaās) centraal. Teams gingen aan de slag met ROM in de dialoog tussen patiĆ«nt en behandelaar (als bouwsteen van āShared Decision Makingā) of met geaggregeerde ROM-gegevā¦

29 september 2016
De zorg voor patiënten met chronische, stabiele psychische problematiek in de huisartsenpraktijk en de generalistische Basis GGz
De zorg voor patiĆ«nten met chronische, stabiele psychische problematiek was altijd het domein van de specialistische GGz, voorheen de tweedelijns GGz. Sinds 2014 verplaatst deze zorg zich naar de huisartsenpraktijk en de generalistische basis GGz (BGGz). Het behandeldoel van deze patiĆ«nten is bij de introductie van de BGGz benoemd als āstabiliserenā, maar volgens de inzichten uit de zogenaamde herstelondersteunende zorg kan er altijd aan verder herstel worden gewerkt. We beschrijven hier hoe daā¦

29 september 2016
Ervaringen in binnen- en buitenland Congres over openheid na medische incidenten
Het International Incident Disclosure Congres laat op 20 en 21 oktober nationale en internationale sprekers aan het woord. Zij praten over de door hen tegengekomen problemen, en de daarvoor aangebrachte oplossingen en strategieƫn bij het melden van medische incidenten. Het uitwisselen van nieuwe wetenschappelijke inzichten en praktische strategieƫn kan zo tot dieper inzicht in de organisatie van openheid na medische incidenten leiden.
B.S. Laarman, A.J. Akkermans
Openheid in de zorg staat in deā¦

28 september 2016
Veerkracht en vertrouwen: psychosociale zorg voor vluchtelingen
Veel vluchtelingen zijn in de afgelopen jaren naar Nederland gekomen. Een groot aantal blijkt veerkrachtig en in staat om hun leven weer op te bouwen. Voor degenen die psychische klachten ontwikkelen, is een tijdig en laagdrempelig PSH-aanbod van ondersteuning wenselijk.
Simone de la Rie en Marieke Schouten
De inventarisatie door de Arq Psychotrauma Expert Groep ā in opdracht van ZonMW ā van het aanbod van Psychosociale Hulpverlening (PSH)-programmaās wil bijdragen aan een kwaliteitsverbeteringā¦

28 september 2016
De Nieuwe GGz (DNG) in vogelvlucht
De āNieuwe GGzā (DNG) is een beweging. In principe horen we daar allemaal bij en kan iedereen bijdragen. Er is geen accreditatie, ballotage of politbureau dat de normen vaststelt. We schrijven met elkaar de āgeschiedenisā van de innovatie in de GGz. Dit jaar verscheen vanuit dit perspectief het boek āGoede GGZā van Delespaul e.a. Op verzoek van KiZ vatte Philippe Delespaul enkele van zijn denkbeelden samen in dit artikel.
Het boek āGoede GGZā (Delespaul e.a. 2016) is geschreven als een inspiratā¦
31 augustus 2016
Professionele kwaliteit in het stelsel van de toekomst
Praten over het zorgstelsel ā dan hebben we het over sturing, financiering en verantwoording van zorg. Als die woorden vallen komen ogenblikkelijk de spanningsvelden in beeld, taal, waarden en belangen: de wereld van de dokter, verpleegkundige en psycholoog aan de ene kant en de wereld van beleidsmakers en stuurders aan de andere. Dat fenomeen is stelselneutraal, niet per se het gevolg van het huidige zorgstelsel.
Download
Download het gehele artikel (1836 KB)
22 augustus 2016
De Nieuwe GGz (DNG) in vogelvlucht
De āNieuwe GGzā (DNG) is een beweging. In principe horen we daar allemaal bij en kan iedereen bijdragen. Er is geen accreditatie, ballotage of politbureau dat de normen vaststelt. We schrijven met elkaar de āgeschiedenisā van de innovatie in de GGz. Dit jaar verscheen vanuit dit perspectief het boek āGoede GGZā van Delespaul e.a. Op verzoek van KiZ vatte Philippe Delespaul enkele van zijn denkbeelden samen in dit artikel.
Download
Download het gehele artikel (583 KB)
22 augustus 2016
Onderzoeksprogramma ZonMw stimuleert innovatie GGz
Door onderzoek te doen naar innovatieve interventies en behandelmethoden kan de GGz zichzelf verbeteren. Het Onderzoeksprogramma GGz van ZonMw biedt hierbij financiĆ«le ondersteuning. Dit programma is gebaseerd op de Onderzoeksagenda āDe juiste behandeling op het juiste momentā. Veldpartijen die een onderzoeksvoorstel willen indienen moeten rekening houden met drie themaās: vroege herkenning en behandeling, gepersonaliseerde zorg en aandacht voor implementatie- en praktijkprojecten.
Download
Dowā¦
22 augustus 2016
Goede zorg tegen aanvaardbare kosten
Patiƫnten, naasten, professionals, zorgaanbieders en zorgverzekeraars hebben de handen ineen geslagen om samen te bepalen wat de landelijke norm is voor goede zorg tegen aanvaardbare kosten in de geestelijke gezondheidszorg. De gezamenlijke ambitie is uitgesproken en vastgelegd in het Bestuurlijk akkoord GGz 2012-2013, wat onder andere heeft geleid tot de oprichting van het Netwerk Kwaliteitsontwikkeling GGz.
Download
Download het gehele artikel (545 KB)
22 augustus 2016
Certificeren mèt patiënten en naasten
Een moderne en professionele organisatie in de geestelijke gezondheidszorg (GGz) in Nederland heeft een sluitende kwaliteitscyclus. Helaas gaat dat echter niet altijd op, zoals onder meer beschreven in dit tijdschrift. Met een bottom up certificering kan de kwaliteitscyclus wellicht worden gesloten. Dat moet dan wel met visie gebeuren.
Download
Download het gehele artikel (528 KB)
22 augustus 2016
Veerkracht en vertrouwen: psychosociale zorg voor vluchtelingen
In de afgelopen jaren zijn veel vluchtelingen naar Nederland gekomen van wie een groot aantal veerkrachtig blijkt en in staat om hun leven weer op te bouwen. Voor degenen die psychische klachten ontwikkelen, is een tijdig en laagdrempelig PSH aanbod van ondersteuning wenselijk. De inventarisatie door de Arq Psychotrauma Expert Groep ā in opdracht van ZonMW ā van het aanbod van Psychosociale Hulpverlening (PSH) programmaās wil bijdragen aan een kwaliteitsverbetering in het zorgaanbod voor vluchtā¦
22 augustus 2016
Van stabiliseren naar herstellen
De zorg voor patiĆ«nten met chronische, stabiele psychische problematiek was altijd het domein van de specialistische GGz, voorheen de tweedelijns GGz. Sinds 2014 verplaatst deze zorg zich naar de huisartsenpraktijk en de generalistische basis GGz (BGGz). Het behandeldoel van deze patiĆ«nten is bij de introductie van de BGGz benoemd als āstabiliserenā, maar volgens de inzichten uit de zogenaamde herstelondersteunende zorg kan er altijd aan verder herstel worden gewerkt. We beschrijven hier hoe daā¦
22 augustus 2016
Openheid na medische incidenten
Het International Incident Disclosure Congres laat op 20 en 21 oktober nationale en internationale sprekers aan het woord over de door hen tegengekomen problemen, en de daarvoor aangebrachte oplossingen en strategieƫn bij het melden van medische incidenten. Het uitwisselen van nieuwe wetenschappelijke inzichten en praktische strategieƫn kan zo tot dieper inzicht in de organisatie van openheid na medische incidenten leiden.
Download
Download het gehele artikel (554 KB)
22 augustus 2016
Meedoen aan Doorbraakproject ROM
Door de nadruk op het behalen van de minimale responspercentages werd het routinematig monitoren van patiĆ«nten in de GGZ (ROM) ervaren als een noodzakelijk kwaad. In het Doorbraakproject ROM stonden de oorspronkelijke bedoelingen (ROM als hulpmiddel/informatiebron in de behandeling en voor kwaliteitsmanagement van behandelprogrammaās) centraal en gingen teams aan de slag met ROM in de dialoog tussen patiĆ«nt en behandelaar (als bouwsteen van āShared Decision Makingā) of met geaggregeerde ROM-gegā¦

5 augustus 2016
Zorgprofessionals opleiden voor veilige bespreekcultuur
Een transparante en veilige cultuur die zorgverleners stimuleert om te melden. Dat is een van de kernpunten bij het bewerkstelligen van patiƫntveiligheid. De centrale vraag in dit artikel is wat er in het opleiden van zorgprofessionals nodig is om een open en veilige bespreekcultuur te ontwikkelen. Een cultuur waarin het geven en ontvangen van feedback gewoon is en waar het melden van calamiteiten niet als bedreigend, maar juist als een gemeenschappelijke verbetering wordt gezien.
Door: I. Slooā¦

5 augustus 2016
Zorgparadox door normering en standaardisatie
De hoogte van je ambities is een voorspellende factor voor de mate van succes die je realiseert. Dat is wetenschappelijk bewezen. Daarom stoort het mij soms dat mensen in de zorg aarzelend zijn om hun dromen na te jagen en vol voor de cliƫnt te gaan. Recht op de bedoeling af, wat is er mooier dan dat? Zonder concessies. Zijn we in 2020 bevrijd uit onze paradox: de beste zorg willen krijgen door inzet van instrumenten die gebaseerd zijn op normering en standaardisatie?
Haske van Veenendaal
Een gā¦

5 augustus 2016
Wat een uitkomst! Vier jaar leren over kwaliteit van zorg
In het huidige zorgstelsel hebben de zorgverzekeraars de taak om uit naam van hun verzekerden zorg in te kopen op basis van volume, prijs Ć©n kwaliteit. Het streven daarbij is zoveel mogelijk gezondheidswinst voor een zo aantrekkelijk mogelijke prijs. Dat heet inmiddels Value Based Health Care. Kwaliteit van zorg wordt daarin gedefinieerd als toegevoegde waarde of uitkomst; denk bijvoorbeeld aan gezondheid en herstel, kwaliteit van leven, functioneren en herwinnen van eigen regie en zelfredzaamhā¦

5 augustus 2016
“Was dit het vak waarvoor ik had gekozen?”
Susan Scott, manager patiĆ«ntveiligheid aan de University of Missouri Health Care (VS), wordt nationaal en internationaal geroemd om haar onderzoek naar second victims en ervaringen met de implementatie van een peer-supportsysteem. Tijdens de thema-avond āPeer support in de zorgā op 18 april jongstleden deelde Scott haar ervaringen met het forYOU team, bestaande uit ruim honderd zorgverleners, bestuurders en kwaliteitsfunctionarissen. Wij interviewden Susan Scott over haar persoonlijke ervaringeā¦

5 augustus 2016
Zorgorganisaties vergroten vrijheid van cliënten
Vrijheid zit vaak in kleine, vanzelfsprekende dingen. Kiezen naar welke muziek je luistert, welke film je gaat zien en wanneer je doucht. Doodgewone dagelijkse keuzes. Maar niet als je afhankelijk bent van langdurende zorg. Dan bepalen anderen ineens wat goed voor je is. En als je daar onrustig van wordt of protesteert? Dan volgen er soms maatregelen die onvrijwillig en niet gewenst zijn. Dat het anders kan, bewezen zeven zorgorganisaties het afgelopen jaar.
Door J. Mast
Drie organisaties uit dā¦

5 augustus 2016
Vertrouwen in de zorgverzekeraar belangrijk voor acceptatie van selectief contracteren
Selectief contracteren is voor zorgverzekeraars een belangrijk instrument. Het idee is dat zij daarmee kunnen bijdragen aan het verbeteren van de kwaliteit van de zorg en het beheersen van de kosten hiervan. Dit instrument wordt echter door verzekerden vaak niet geaccepteerd. In dit artikel (eerder verschenen in het Engels1) wordt onderzocht welke rol het vertrouwen in de zorgverzekeraar speelt in de acceptatie van selectief contracteren.
Door: R.E. Bes, E.C. Curfs, P.P. Groenewegen, J.D. de Joā¦

5 augustus 2016
Verpleeghuiszorg van de toekomst: kwaliteit en openheid
Met het programma āWaardigheid en Trots, liefdevolle zorg voor onze ouderenā is het ministerie van VWS dit voorjaar gestart. Het is positief dat het ministerie met dit verbeterprogramma voor de verpleeghuiszorg, de zorgorganisaties expliciet vraagt en de ruimte geeft om de best mogelijke kwaliteit van zorg te leveren. Hoe gaan we in 2020 om met begrippen als āwelbevindenā en ākwaliteit van levenā? Op welke wijze geven we invulling aan kwaliteit van leven en kwaliteit van zorg in 2020? Welke kerā¦

5 augustus 2016
Vakantieperiode geen komkommertijd in de patiëntenzorg!
Het is zomer: parlementen gaan met reces, schoolvakanties beginnen, burgers gaan met vakantie en media plaatsen sullige nieuwtjes. Kortom: het is komkommertijd. Vakanties hebben ook invloed op de capaciteit van het ziekenhuis en leiden ertoe dat ziekenhuizen het aantal beschikbare bedden reduceren. Voor de dienstdoende zorgverleners is het allesbehalve komkommertijd, want de patiƫntenzorg gaat toch echt door.
Door: M. Hilbink, M. Jager, K. Smulders
Het Jeroen Bosch Ziekenhuis (JBZ) wil groeien ā¦

5 augustus 2016
Terugdringen van separatie: geen kunstje!
Op het eenzaam opsluiten van psychiatrisch cliƫnten, ook wel separeren genoemd, is veel kritiek. De afgelopen jaren zijn er door ggz-instellingen veel activiteiten ondernomen om het gebruik van dwang en separatie terug te dringen. Welke interventies zijn er ontwikkeld en wat zijn knelpunten in de reductie van separatie? Op deze vragen wordt antwoord gegeven in dit artikel.
Door dr. Y. Voskes
Separatie heeft een grote impact op zowel cliĆ«nten als hulpverleners. Bovendien is een therapeutisch effā¦

5 augustus 2016
Rollen van ZIN bij implementatie
Zorginstituut Nederland faciliteert implementatie op drie manieren, die elkaar continu aanvullen en verrijken. Belangrijk is dat welke combinatie van rollen ook wordt opgepakt het verkennen en begrijpen van een zorgpraktijk en zijn context telkens de eerste stap is die het Zorginstituut zet.
Door M. Rooseboom, E. Weitenberg en C. Roos
Een vijftal partijen op het gebied van kwaliteit van zorgĀ is op 1 april 2014 geĆÆntegreerd met het College voor Zorgverzekeringen tot Zorginstituut Nederland. Dit ā¦

5 augustus 2016
De rol van de kwaliteitsfunctionaris: toen en nu
Hoe heeft de rol van de kwaliteitsfunctionaris zich in de afgelopen 25 jaar ontwikkeld? KIZ-redacteur Gera Welker las een aantal artikelen uit āde oude doosā en geeft hieronder de grote lijnen weer van het kwaliteitsdenken in de jaren ā90 van de vorige eeuw. Monica HaimĆ© en Mona van de Steeg geven een reactie vanuit het perspectief van de moderne kwaliteitsfunctionaris.
G. Welker, lid redactie KiZ
In september 1992 schreef de heer Steensma in KIZ over de rol van de kwaliteitscoƶrdinator vanuit ā¦

5 augustus 2016
Richtlijnen implementatie antistollingszorg
Een groot deel van de potentieel vermijdbare medicatieschade in ziekenhuizen is toe te schrijven aan antistollingsmedicatie. Antistollingsmiddelen (bloedverdunners) zijn geneesmiddelen die de stolling van het bloed verminderen of vertragen. Dit zijn ƩƩn van de meest gebruikte medicijnen voor hart- en vaatziekten en trombose. Gebruik ervan brengt een verhoging van het bloedingsrisico met zich mee, terwijl er bij een onvoldoende stollingsniveau of het tijdelijk onderbreken van de behandeling juisā¦

4 augustus 2016
Richard Hol, Transavia: ‘Veilige omgeving zit hier in de bedrijfscultuur’
In Nederland kent de gezondheidszorg jaarlijks zoān 1000 vermijdbare sterfgevallen. In de luchtvaart ligt dit aantal opāslechtsā ongeveer 500, wereldwijd. De veiligheid lijkt bij de luchtvaart dus erg effectief te zijnĀ georganiseerd. Wat is hierachter het geheim? Hoe doet men dat? En bestaan er parallellen met de zorg? KiZ sprak met Richard Hol, hoofd Safety & Quality Assurance bij Transavia.
Door: Nikki Damen
Volgens Richard Hol is de luchtvaart niet altijd ƩƩn van de meest veilige branches teā¦

4 augustus 2016
Professionele kwaliteit in het stelsel van de toekomst
Praten over het zorgstelsel ā dan hebben we het over sturing, financiering en verantwoording van zorg. Als die woorden vallen, komen ogenblikkelijk de spanningsvelden in beeld. Taal, waarden en belangen: de wereld van de dokter, verpleegkundige en psycholoog aan de ene kant en de wereld van beleidsmakers en stuurders aan de andere. Dat fenomeen is stelselneutraal, niet per se het gevolg van het huidige zorgstelsel.
Bert Boer
Het achterliggende vraagstuk van bovenstaande is welk gerechtvaardigd ā¦

4 augustus 2016
Proeftuin Blauwe zorg: innoveren met een lonkend perspectief
Een aantal proeftuinen.  Die wees het ministerie van VWS ruim twee jaar geleden aan, met als doel hier experimenten te starten voor het verbeteren van de zorg. De overall doelstelling bij alle proeftuinen is om zorg te optimaliseren volgens het zogenaamde triple aim principe van Berwick et al. Dit principe stelt dat er drie doelen simultaan worden nagestreefd; lagere kosten, betere kwaliteit en een betere patiëntbeleving. Kortom, de lat ligt hoog.
Door: G.J.C. Schulpen
EĆ©n van de proeftuinen isā¦

4 augustus 2016
Persoonscertificering van de kwaliteitsmanager in de zorg
Het vak van kwaliteitsmanagement is de laatste jaren in een stroomversnelling gekomen. De kwaliteitsmanager dient zich bewust te zijn van ontwikkelingen, en mee te veranderen. Een uitdaging is het om zijn toegevoegde waarde aan te blijven tonen, nu en in de toekomst!
Door: A. Roozendaal en C. Eijkman-Stuart
Inspelend op ontwikkelingen heeft het Nederlands Netwerk voor Kwaliteitsmanagement (NNK) in 2014 het initiatief genomen om een onafhankelijk toetsingskaderte introduceren. Dit ten behoeve vaā¦

4 augustus 2016
Patiëntgerichtheid toen en nu
Dit artikel voert onsĀ terug op de patiĆ«ntenzorg toen. Dit aan de hand van het artikel āHoe participeren patiĆ«nten in de kwaliteitszorg van ziekenhuizen?ā van Hans Dubbelboer uit 1994. De auteur doet in zijn artikel de aanbeveling om patiĆ«ntorganisaties structureel te gaan betrekken. Om samen te werken en samen producten te ontwikkelen. We vonden een expert op het terrein van patiĆ«ntgerichtheid, Greta Antuma, bereid te reflecteren op de vragen: wat in het artikel van Dubbelboer is nog steeds herā¦

4 augustus 2016
Organisatie calamiteitenbeleid in Nederlandse ziekenhuizen
Over (het voorkomen van) onnodige fouten, incidenten en calamiteiten in Nederlandse ziekenhuizen vindenĀ al jarenlang discussies plaats. Het streven is om zo weinig mogelijk fouten te maken. Toch ontstaan er geregeld incidenten omdat fouten door de veiligheidsbarriĆØres kunnen glippen. Het in dit artikel beschreven onderzoek richt zich op de vraag hoe ziekenhuizen hun calamiteitenbeleid hebben vormgegeven en beschrijft ervaringen met de inrichting van het beleid.
Door: G. Heuver, L. Heijboer, J. ā¦

4 augustus 2016
Op weg naar shared savings in transmurale ketenzorg
OptiMedis in Nederland is de zorgmanagementorganisatie die de afgelopen jaren faam maakte met āGesundes Kinzigtalā in Duitsland. Zorgaanbieders en verzekeraars sloten in de Kinzigtal-regio een innovatief shared savings-contract af. Doel was het verhogen van kwaliteit van zorg, het investeren in preventie en het reduceren van kosten (zie kader). Een gesprekĀ met directeur Jurriaan Prƶpper over wat shared savings nu eigenlijk inhoudt, hoe we dergelijke contracten in Nederland kunnen realiseren, maā¦

4 augustus 2016
Online communicatie geen kant-en-klare oplossing tegen eenzaamheid ouderen
Online communicatie is goed voor ouderen en kan eenzaamheid verminderen, wordt algemeen aangenomen. Veel beleid is gebaseerd op deze veronderstelling. Ook Europese bijdragen aan de ontwikkeling van ICT speciaal gericht op verbetering van de sociale verbondenheid van ouderen gaan hiervan uit (Zie Ambient Assisted Living Joint Programme). Verrassend genoeg is er weinig empirisch bewijs dat deze aanname ondersteunt. Dat blijkt uit deze proefschriftbespreking.
Eveline Haage
Onderzoeksresultaten op ā¦

4 augustus 2016
‘Met oud worden moet je beginnen als je 20 bent”
Haar hele leven heeft Ans Willemse zichĀ ingezet voor betere (ouderen)zorg. Als wethouder, als Tweedekamerlid en in tal van besturen en commissies. Op 78-jarige leeftijd is ze nog steeds actief voor onder andere het Nationaal Programma Ouderenzorg en de IGZ. āIedereen heeft het recht om menswaardig oud te worden.ā
Mariƫt Ebbinge
Ooit heeft Willemse een opleiding in de zorg gedaan. Maar toen werd ze gevraagd wethouder te worden in haar woonplaats Heiloo. 14 jaar lang oefende ze deze functie uit mā¦

4 augustus 2016
Leidt een kwaliteitssysteem tot betere kwaliteit van zorg?
Proefschriftbespreking
Haar proefschrift Hospital Quality Systems; unraveling working mechanisms heeft Steffie van Schoten op 4 november 2015 verdedigd aan de Vrije Universiteit. Hierin beargumenteert zij dat de relatie tussen kwaliteitssystemen in ziekenhuizen en de prestaties van ziekenhuizen niet eenduidig is.
Lotte van de Steeg
Het onderzoek toont aan dat een goed ontwikkeld kwaliteitssysteem leidt tot verbeterde uitkomsten van zorg, maar niet per se tot verbeteringen van het zorgproces. Diā¦

4 augustus 2016
Langdurige zorg de komende 5 jaar
Hoe zal de langdurige zorg er in 2020 uitzien? Een prikkelende vraag⦠maar 5 jaar is ook weer niet zo ver weg in de toekomst⦠dus genezing van dementie, vliegende rollators of wijkverpleegrobots zijn niet heel waarschijnlijk in de komende periode.
Barbara van der Linden
Grote revoluties hoeven we dus niet te verwachten⦠ook niet in de organisatie van de zorg. Te meer omdat er in 2015 al grote transities in gang zijn gezet door de invoering van de nieuwe Wet Langdurige Zorg en veranderingen in dā¦

4 augustus 2016
Kwaliteit wordt niet meer wat het was!
EƩn ding is duidelijk voor de zorg: kwaliteit wordt niet meer wat het was! Dat is niet omdat mensen kwaliteit en veiligheid niet meer belangrijk vinden, maar omdat kwaliteit en veiligheid een andere eigenaar krijgen.
Henk Nies
Nu zijn ze van de Inspectie, de zorgverzekeraar, de gemeente, het kwaliteitsinstituut, de brancheorganisaties, de beroepsorganisaties, de overheid; kortom van iedereen, behalve van de mensen om wie het gaat: de cliĆ«nten/patiĆ«nten en hun hulpverleners. Dat is raar. We zijnā¦

4 augustus 2016
Kwaliteit en veiligheid in de ziekenhuiszorg tot 2020
In Kwaliteit in Zorg is een mooi overzicht gepresenteerd van de trends in het kwaliteitsdenken in de zorg op basis van de artikelen in 25 jaar KiZ. Zien we deze trends in de ziekenhuiszorg doorzetten in de komende vijf jaar? Wat is daarbij het grootste vraagstuk, de grootste bedreiging en de grootste stimulans?
Gera Welker
We moeten de komende vijf jaar niet āback to the futureā, maar āforward to the essenceā. En de kern, de essentie ofwel de bedoeling1 van ziekenhuizen is het āsamen leveren vaā¦

4 augustus 2016
Honden voor patiënten langdurige forensische zorg
Gedwongen opname in een psychiatrisch ziekenhuis is een ingrijpende maatregel. Dat geldt eens te meer wanneer het een langdurige opname betreft. Niet alleen het aanbieden van hoogstaande evidence based behandelingen is dan van belang, ook het vergroten van de kwaliteit van leven van de patiƫnten en het handhaven van de verbinding met de maatschappij zijn belangrijke aandachtspunten voor behandelaars.
Door N. Verstegen, J. Flos en H. Hilverts
Juist de aandacht voor kwaliteit van leven van de patā¦

4 augustus 2016
Inventarisatie van het gebruik van consumentenelektronica in de zorg
Welke kansen biedt consumentenelektronica in de zorg? Kunnen mensen die afhankelijk zijn van langdurende zorg profiteren van de voordelen van gemakkelijk verkrijgbare elektronische hulpmiddelen? Hoe kijken cliƫnten en hun zorgverleners daar tegenaan en wat komen cliƫnten tegen bij het eerste gebruik? Vilans zoekt het uit samen met zorgorganisaties en cliƫnten.
D. Boshuizen, R. Houtenbos, N. Nijhof, S. Suijkerbuijk, S. van der Weegen
De tijd dat je voor elektronische zorghulpmiddelen afhankelijkā¦

4 augustus 2016
Implementeren van kwaliteitsverbetering op microniveau
Zorgverleners zijn intrinsiek gemotiveerd om goede zorg te leveren. Echter, door de externe regeldruk wordt de aandacht verlegd naar het verantwoorden in plaats van naar het verbeteren van kwaliteit. De vraag is hoe we de patiĆ«nt en het zorgproces weer centraal kunnen stellen. Een mogelijkheid is om te kijken naar kwaliteitsverbetering op microniveau. Hiervoor is commitment van medewerkers voor kwaliteitsverbetering essentieel. Maar welke strategieĆ«n zetten medisch en verpleegkundig leidinggeveā¦

4 augustus 2016
Implementatie: vakgebied dat volwassen wordt
Aan de totstandkoming van het vakgebied implementatieĀ is de laatste twee decennia in Nederland, maar ook elders in de wereld, hard gewerkt. We beschikken tegenwoordig over veel meer bewijs, kennis en inzicht over de effectiviteit van diagnostiek, behandeling, organisatie van zorg en preventie dan vroeger. Maar we weten ook dat de toepassing van dat bewijs of van die kennis in de praktijk niet vanzelf gaat.
B.A van der Linden
De erkenning van het feit dat implementatie actief moet worden opgepakā¦
4 augustus 2016
Humanisering van de zorg
Voorspellen is moeilijk vooral als het de toekomst betreftā, aldus Wim Kan. Bij de uitnodiging van de redactie om een visie te geven op de toekomst van kwaliteit van zorg past mij dan ook grote bescheidenheid. Ik zie wel accenten op ons verdere pad.
Willem den Hartog
Waartoe? is een vraag van alle tijden. De huidige populariteit van het boek āVerdraaide organisaties, terug naar de bedoelingā duidt ons op een gevoelige snaar. Het lijkt wel of we de blik op de bedoeling in de zorg kwijt zijn geraā¦

4 augustus 2016
Help de langdurige zorg verbeteren
Stel, je bent de ontwikkelaar of projectleider van een good practice of interventie voor de langdurige zorg. En je weet dat jouw good practice kwalitatief goede zorg oplevert of de kwaliteit van zorg en ondersteuning verbetert. Hoe zorg je er dan voor dat anderen deze interventie ook kunnen gebruiken? Hoe help je de langdurige zorg verbeteren? Dat kan onder meer door de interventie aan te melden op www.zorginzicht.nl.
Mariƫt Ebbinge
Als je een interventie hebt, zijn er twee mogelijkheden. Je kuā¦

4 augustus 2016
Gemeente Brunssum toont lef in de transformatie
Het was een sprong in het diepe en dat is het misschien nog steeds. Toch is gemeente Brunssum ervan overtuigd dat het inkopen van ondersteuning op inhoudelijke resultaten de toekomst is. Door afscheid te nemen van de klassieke uurtje-factuurtje-inkoop, kwam de kwaliteit van ondersteuning pas echt centraal te staan. Sleutelwoorden: een lumpsumfinanciering en Ʃcht partnerschap.
Door: M. Schonewille
Het begon allemaal met de nieuwe Wet maatschappelijk ondersteuning (Wmo). Die wet is er al sinds 20ā¦

4 augustus 2016
‘Iedere euro die je in de zorg stopt moet maximaal renderen’
De afdeling zorg van de Rabobank, verantwoordelijk voor zoān 7 miljard aan geĆÆnvesteerd vermogen in de zorg, heeft eigenlijk een dubbele rol. Aan de ene kant analyseert oud-tandarts en directeur Gezondheidszorg Michel van Schaik de ontwikkelingen in het zorglandschap. Hij baseert daarop de keuze om een initiatief wel of niet te financieren. Aan de andere kant geeft de financier ook mede-vorm aan dat landschap vanuit een duidelijke visie op de meerwaarde die zorg moet leveren. Zo is de Rabobank ā¦

4 augustus 2016
Ervaring met peer-supportprogramma UMCG
Door: J.C. Kluin-Nelemans, Y.J. Kamminga, J.J.H.M. Erwich
In 2012 verzocht de raad van bestuur van het Universitair Medisch Centrum Groningen (UMCG) om ā gelijktijdig met een verbetering van de systematiek rondom calamiteitenmeldingen bij de Inspectie voor de Gezondheidszorg (IGZ) ā een programma te starten voor peer support. Het doel was om betrokkenen bij een calamiteit beter op te kunnen vangen.
Dat dit dringend nodig was, was inmiddels uitgebreid bekend uit de Amerikaanse literatuur. Artsenā¦

4 augustus 2016
Eindelijk achter het stuur
Voorspellen is een lastig vak. Ondanks alle predictiemodellen, computerkracht en glazen bollen lukt het nog steeds niet om betrouwbaar de rentestand of de komende voetbalkampioen te voorspellen.
Tijn Kool
Ook beurskoersen zijn moeilijk te voorspellen: dolfijnen en apen doen dat beter dan financiĆ«le analisten. Revoluties zijn helemaal moeilijk te voorspellen. Achteraf is het makkelijk om de agrarische of de industriĆ«le revolutie te verklaren. Maar meestal ontstaan ze sluipend en is-ie er opeens:ā¦

4 augustus 2016
Eenheid van taal basis professioneel handelen
De huidige veranderingen in de zorg leiden er toe dat de thuiszorg goed moet onderbouwen en vastleggen wat men doet, voor wie en wat de resultaten van die zorg thuis zijn. Het betreft vragen van cliƫnten over bijvoorbeeld het lichamelijk of psychosociaal functioneren, en het bevorderen of ondersteunen van gezondheid.
Auteurs: D. Rietveld en J. Mast
Tot nu toe gebruiken organisaties en zorgmedewerkers hiervoor onder andere het zorgplan. Dit zorgplan kan voor elke organisatie anders zijn en verscā¦

4 augustus 2016
Psychiatrische dwangbehandeling in de thuissfeer Een oplossing voor een heikele kwestie
In de psychiatrieĀ debatteert menĀ al decennia over de mogelijkheid tot het toepassen van dwangbehandeling in de ambulante setting. Met het wetsvoorstel verplichte GGZ dat de Wet Bopz moet gaan vervangen, wil de wetgever deze mogelijkheid scheppen. De indiening van het wetsvoorstel heeft echter de voor- en tegenstanders hiervan niet dichter bijeen gebracht. In tegendeel: de bezwaren lijken juist sindsdien steeds scherper voor het voetlicht te komen, terwijl in de jaren daarvoor toch veel mensen hā¦

2 augustus 2016
Drie perspectieven op ggz in 2020
Het is 5 november 2015. Het congres āBack to the futureā over kwaliteit en veiligheid in de zorg is net afgelopen. De mensen lopen door de tropische tuin van Burgers Zoo. Ze praten na over de lezingen en vooral over die van Bakas, die met name de technologie als belangrijkste motor van de veranderingen in de zorg aanwijst. Naast bijval hoor ik ook ongeloof bij sommige deelnemers. Maar hoe zit het dan met de menselijke behoefte aan aandacht, ergens bij horen, je verhaal kwijt kunnen? Daar had meā¦

2 augustus 2016
Doet de ggz de juiste dingen?
Implementatie wordt langzamerhand een eigen vakgebied met een body of knowledge, deskundigen, leerstoelen en een wereldwijd netwerk van implementatiedeskundigen, volgens Barbara van der Linden in dit overzichtsartikel. Aan de ene kant wijzen de ontwikkelingen, die Van der Linden beschrijft, zeker op een toenemende professionalisering van het vakgebied implementatie. Aan de andere kant worden de inzichten uit de implementatiekunde nog lang niet overal consequent toegepast.
Auteur: Peter van Spluā¦

2 augustus 2016
Bestuursvoorzitter Deventer Ziekenhuis Gita Gallé: ‘We zijn competitief op kwaliteit’
Het Deventer Ziekenhuis mag zich het gemiddeld beste ziekenhuis van Nederland noemen. Op de vele bekende kwaliteitslijstjes scoort het ziekenhuis onverminderd hoog. Maar volgens bestuursvoorzitter Gita Gallé is er nog genoeg te doen, bijvoorbeeld het invoeren van een systeem voor integrale kwaliteit. Daarnaast moet de bestuursvoorzitter het ziekenhuis de toekomst in loodsen. Gallé was een van de sprekers op het KIZ-congres in 2015 over de toekomst van de zorg.
Gita GallĆ© mag graag de vergelijkiā¦

2 augustus 2016
Denken over dwang en drang in de psychiatrie
Situaties waarbij dwang of drang wordt ingezet geven onvermijdelijk aanleiding tot het stellen van morele vragen. Situaties waarin sprake is van vrijheidsbeperking, ontnemen van (enige mate van) autonomie en waarin machtsverschillen worden uitvergroot, zijn in hun aard moreel geladen. Aandacht voor moraliteit, ethiek en reflectie in dit verband is daarom voor de hand liggend.
Door F. Weidema
Verschillende GGZ-organisaties hebben de afgelopen jarenethische reflectie geĆÆntroduceerd. Onder meer inā¦

2 augustus 2016
De-implementatie van onnodige zorg
De nadruk lag tot voor kort bij kwaliteitsverbetering op de implementatie van zorginnovaties. Sinds enkele jaren komt er steeds meer besef dat het planmatig terugdringenvan onnodige zorg , ofwel de-implementatie, ook potentieel bijdraagt aan kwaliteit van zorg. In tegenstelling tot de implementatie van zorginnovaties, weten we nog maar weinig over de-implementatie van onnodige zorg. Veelal wordt aangenomen dat de aanpak bij de-implementatie van onnodige zorg vergelijkbaar is aan de implementatiā¦

2 augustus 2016
De inzet van implementatienetwerken
Hoe zorgen we dat een beleidsmaatregel effect heeft in de praktijk? Hoe zorgen we dat organisaties werken volgens aanbevolen richtlijnen? Het programma was toch bewezen effectief, waarom zie ik in de praktijk dan geen effect? Zomaar wat vragen die menig politicus, beleidsmedewerker of manager bezighouden.
Tekst: M. Wilschut, P. Goense, et al
Hoewel de laatste jaren steeds meer de nadruk ligt op het toepassen van bewezen effectieve werkwijzen, is het effect ervan in de dagelijkse praktijk vaak tā¦

2 augustus 2016
Bevorderen patiëntveiligheid acute-zorgketen door prospectieve risico-inventarisatie
Het verbeteren van patiĆ«ntveiligheid staat hoog op de agenda bij kwaliteitsmedewerkers, professionals en bestuurders. Er zijn diverse hulpmiddelen om patiĆ«ntveiligheid in een organisatie in kaart te brengen. Maar hoe verbreed je nu de focus naar patiĆ«ntveiligheid in transmurale zorgketens? En hoe kun je als bestuurder de patiĆ«ntveiligheidscultuur en samenwerking in een (acute) zorgketen naar een hoger niveau tillen? Verslag van een pilot met ambulancezorg, huisartsenposten en afdelingen spoedeiā¦

2 augustus 2016
Samen werken aan vrijheid en eigen regie
Een succesvolle transitie van belevingsgerichte zorg naar belevingsgericht werken: vrijheid en eigen regie van de cliƫnt staat vanaf nu centraal. In dit artikel beschrijven we een succesvolle aanpak om deze transitie te realiseren in de ouderenzorg.
J.L.P.Ekkerink en L.E. Vat
De veelomvattendheid van belevingsgerichte zorg is een valkuil. Het gevaar bestaat dat het te weinig concreet wordt voor de medewerker op de werkvloer. Iedere organisatie in de ouderenzorg kent ābelevingsgericht zorgenā. Dā¦

2 augustus 2016
Adjiedj Bakas (trendwatcher): ‘Burgers dwingen veranderingen in de zorg af’
Futurologie is een wetenschap; het is niet een glazen bol waar je in kijkt. Al klinkt trendwatcher Bakas soms echt als een orakel en zegt hij ook dingen die je niĆØt wilt horen. Bakas spreekt over de toekomst van de zorg op het KIZ-congres in Burgers Zoo in Arnhem op 5 november.
Als futuroloog of trendwatcher moet je Ā een goede intuĆÆtie hebben. Maar dat is niet voldoende. āJe moet beschikken over een groot informatienetwerk, waarbij je gebruik maakt van uiteenlopende bronnen om tot een objectiefā¦

2 augustus 2016
Trends in het kwaliteitsdenken in de zorg Een analyse van literatuur over kwaliteit en veiligheid
25 jaar het tijdschrift Kwaliteit in Zorg betekent zoān kleine 1.000 artikelen over kwaliteit en veiligheid. De afgelopen maanden hebben we teruggeblikt en het immense bestand aan artikelen in kaart gebracht. Een boeiende klus die een antwoord moet geven op vragen als: hoe evolueert het kwaliteitsdenken en welke themaās groeien? Welke zijn misschien wat over de top en wat zijn toekomsttrends?
Kees Ahaus en Fabian Schurink
De Leidschendamconferenties die werden georganiseerd door patiĆ«ntenorganiā¦

2 augustus 2016
Alleen maatschappelijke effect telt in 2020
Wat als de sturing en beoordeling van collectieve publieke gezondheidszorg louter op kosten passƩ is? Sturing op maatschappelijke effecten, als een gezonde bevolking, staat in 2020 centraal, voorspellen de auteurs van dit artikel.
Astraia Rühl en Tineke van den Biggelaar
āBack to the futureā blijkt niet helemaal bewaarheid, maar toekomstscenarioās blijven interessant. In deze tijd met vergaande technologische ontwikkelingen is de kans op disruptieve innovaties zo groot dat onvoorspelbaarheid deā¦

2 augustus 2016
2040: Terugkijken op 25 jaar kwaliteit in de ouderenzorg
Dit artikel neemt de lezer mee langs 25 jaar kwaliteit. De ontwikkeling van (de visie op) kwaliteit kan niet los gezien worden van maatschappelijke veranderingen. Ontwikkelingen in kwaliteitsland surften mee op de golf, zodat we in 2040 tevreden terugkijken. In dit artikel worden eerst twee crisissen geschetst die belangrijk waren als aanjager van het anders denken over kwaliteit. Daarna volgt een korte uiteenzetting van relevante wetenschappelijke ontwikkelingen die voorbode waren van de veranā¦
15 juli 2016
Ervaring met peer-supportprogramma UMCG
Peer support ā collegiale ondersteuning ā is een systeem waarmee collegae artsen of andere medewerkers in de gezondheidszorg opvangen wanneer zij betrokken zijn geweest bij een ernstige fout dan wel incident. Essentieel is een proactief systeem waarbij een getrainde āpeer supporterā de betrokkene benadert en een luisterend oor biedt wanneer diegene dit wenst. Het peer-supportprogramma is inmiddels ruim twee jaar actief in het UMCG. De vormgeving en eerste ervaringen met het programma worden in ā¦
15 juli 2016
"Veilige omgeving zit hier in de bedrijfscultuur"
In Nederland kent de gezondheidszorg jaarlijks zoān 1700 vermijdbare sterfgevallen. In de luchtvaart ligt dit aantal op āslechtsā ongeveer 500, wereldwijd. De veiligheid lijkt bij de luchtvaart dus erg effectief georganiseerd te zijn. Wat is hierachter het geheim? Hoe doet men dat? En bestaan er parallellen met de zorg? KiZ sprak met Richard Hol, hoofd Safety & Quality Assurance bij Transavia.
Download
Download het gehele artikel (102 KB)
15 juli 2016
Zorgprofessionals opleiden voor veilige bespreekcultuur
Een transparante en veilige cultuur die zorgverleners stimuleert om te melden. Dat is een van de kernpunten bij het bewerkstelligen van patiƫntveiligheid. De centrale vraag in dit artikel is wat er in het opleiden van zorgprofessionals nodig is om een open en veilige bespreekcultuur te ontwikkelen. Een cultuur waarin het geven en ontvangen van feedback gewoon is en waar het melden van calamiteiten niet als bedreigend, maar juist als een gemeenschappelijke verbetering wordt gezien.
Download
Downā¦
15 juli 2016
Prospectieve risico-inventarisatie in acute zorgketen
Het verbeteren van patiĆ«ntveiligheid staat hoog op de agenda bij kwaliteitsmedewerkers, professionals en bestuurders. Er zijn diverse hulpmiddelen om patiĆ«ntveiligheid in een organisatie in kaart te brengen. Maar hoe verbreed je nu de focus naar patiĆ«ntveiligheid in transmurale zorgketens? En hoe kun je als bestuurder de patiĆ«ntveiligheidscultuur en samenwerking in een (acute) zorgketen naar een hoger niveau tillen? Verslag van een pilot met ambulancezorg, huisartsenposten en afdelingen spoedeiā¦
15 juli 2016
Vakantieperiode geen komkommertijd in de patiëntenzorg!
Het is zomer: parlementen gaan met reces, schoolvakanties beginnen, burgers gaan met vakantie en media plaatsen sullige nieuwtjes. Kortom: het is komkommertijd. Vakanties hebben ook invloed op de capaciteit van het ziekenhuis en leiden ertoe dat ziekenhuizen het aantal beschikbare bedden reduceren. Voor de dienstdoende zorgverleners is het allesbehalve komkommertijd, want de patiƫntenzorg gaat toch echt door.
Download
Download het gehele artikel (506 KB)
15 juli 2016
Verminderd functioneren in de gezondheidszorg
Het sturen op verantwoord functioneren is een internationale trend. In veel landen moeten zorgverleners in toenemende mate aantoonbaar aan kwaliteitsstandaarden voldoen, zoals regelmatige bij- en nascholing. Kennis is in een veranderend zorglandschap snel verouderd. Verantwoord functioneren betekent echter meer dan het actueel houden van kennis en vaardigheden. Op welke wijze worden zorgverleners hierin ondersteund? En wat is er voorhanden op het moment dat je als zorgverlener minder functioneeā¦
15 juli 2016
Organisatie calamiteitenbeleid in Nederlandse ziekenhuizen
Over (het voorkomen van) onnodige fouten, incidenten en calamiteiten in Nederlandse ziekenhuizen wordt al jarenlang gediscussieerd (Langelaan, 2013). Het streven is om zo weinig mogelijk fouten te maken. Toch ontstaan er geregeld incidenten omdat fouten door de veiligheidsbarriĆØres kunnen glippen (Reason, 1997, Langelaan, 2013). Het in dit artikel beschreven onderzoek richt zich op de vraag hoe ziekenhuizen hun calamiteitenbeleid hebben vormgegeven en beschrijft ervaringen met de inrichting vanā¦
15 juli 2016
“Was dit het vak waarvoor ik had gekozen?”
Susan Scott, manager patiĆ«ntveiligheid aan de University of Missouri Health Care (VS), wordt nationaal en internationaal geroemd om haar onderzoek naar second victims en ervaringen met de implementatie van een peer-supportsysteem. Tijdens de thema-avond āPeer support in de zorgā op 18 april jongstleden deelde Scott haar ervaringen met het forYOU team, bestaande uit ruim honderd zorgverleners, bestuurders en kwaliteitsfunctionarissen. Wij interviewden Susan Scott over haar persoonlijke ervaringeā¦
23 april 2016
Implementatie: vakgebied dat volwassen wordt
De laatste twee decennia is in Nederland, maar ook elders in de wereld, hard gewerkt aan de totstandkoming van het vakgebied implementatie. We beschikken tegenwoordig over veel meer bewijs, kennis en inzicht over de effectiviteit van diagnostiek, behandeling, organisatie van zorg en preventie dan vroeger. Maar we weten ook dat de toepassing van dat bewijs of van die kennis in de praktijk niet vanzelf gaat. De erkenning van het feit dat implementatie actief moet worden opgepakt en dat er talrijkā¦
23 april 2016
Naar leernetwerken van zorginstellingen
In veel Nederlandse zorginstellingen ligt een schat aan waardevolle kennis en ervaring om de zorg op effectieve wijze te verbeteren. Zorginstellingen willen wel van elkaar leren maar daadwerkelijke uitwisseling van kwaliteitsbeleid vindt in beperkte mate plaats. Deze uitwisseling is niet eenvoudig, maar zeer waardevol om een versnelling in kwaliteitsverbetering tot stand te brengen. Het is immers niet noodzakelijk om het wiel voortdurend zelf uit te vinden. Op welke wijze dient een dergelijke uā¦
23 april 2016
Doet de ggz de juiste dingen?
Implementatie wordt, volgens Barbara van der Linden in het overzichtsartikel van dit themanummer, langzamerhand een eigen vakgebied met een body of knowledge, deskundigen, leerstoelen en een wereldwijd netwerk van implementatiedeskundigen. Aan de ene kant wijzen de ontwikkelingen, die Van der Linden beschrijft, zeker op een toenemende professionalisering van het vakgebied implementatie. Aan de andere kant worden de inzichten uit de implementatiekunde nog lang niet overal consequent toegepast. Dā¦
23 april 2016
Inzet van implementatienetwerken - Evidence based implementeren
Hoe zorgen we dat een beleidsmaatregel effect heeft in de praktijk? Hoe zorgen we dat organisaties werken volgens aanbevolen richtlijnen? Het programma was toch bewezen effectief, waarom zie ik in de praktijk dan geen effect? Zomaar wat vragen die menig politicus, beleidsmedewerker of manager bezighoudt.
Download
Download het gehele artikel (446 KB)
22 april 2016
Implementeren van kwaliteitsverbetering op microniveau
Zorgverleners zijn intrinsiek gemotiveerd om goede zorg te leveren. Echter, door de externe regeldruk wordt de aandacht verlegd naar het verantwoorden in plaats van naar het verbeteren van kwaliteit. De vraag is hoe we de patiĆ«nt en het zorgproces weer centraal kunnen stellen. Een mogelijkheid is om te kijken naar kwaliteitsverbetering op microniveau. Hiervoor is commitment van medewerkers voor kwaliteitsverbetering essentieel. Maar welke strategieĆ«n zetten medisch en verpleegkundig leidinggeveā¦
22 april 2016
Richtlijnen implementatie antistollingszorg
Antistollingsmiddelen (ābloedverdunnersā) zijn geneesmiddelen die de stolling van het bloed verminderen of vertragen en zijn ƩƩn van de meest gebruikte medicijnen voor hart- en vaatziekten en trombose. Aan het gebruik van antistollingsmiddelen zijn risicoās verbonden, omdat het gebruik ervan een verhoging van het bloedingsrisico met zich meebrengt, terwijl er bij een onvoldoende stollingsniveau of het tijdelijk onderbreken van de behandeling juist een verhoogd risico ontstaat op trombose. Een gā¦
22 april 2016
Eenheid van taal basis professioneel handelen
De huidige veranderingen in de zorg leiden er toe dat de thuiszorg goed moet onderbouwen en vastleggen wat men doet, voor wie en wat de resultaten van die zorg thuis zijn. Het betreft vragen van cliĆ«nten over bijvoorbeeld het lichamelijk of psychosociaal functioneren, en het bevorderen of ondersteunen van gezondheid. Tot nu toe gebruiken organisaties en zorgmedewerkers hiervoor onder andere het zorgplan. Dit zorgplan kan voor elke organisatie anders zijn en verschillend worden ingevuld. Door teā¦
22 april 2016
ZiN implementeert
Zorginstituut Nederland faciliteert implementatie op drie manieren die elkaar continu aanvullen en verrijken. Belangrijk is dat welke combinatie van rollen ook wordt opgepakt het verkennen en begrijpen van een zorgpraktijk en zijn context telkens de eerste stap is die het Zorginstituut zet.
Download
Download het gehele artikel (453 KB)
22 april 2016
De-implementatie van onnodige zorg
Download
Download het gehele artikel (557 KB)
18 maart 2016
Vertrouwen in verzekeraar, acceptatie selectief contracteren
Selectief contracteren is voor zorgverzekeraars een belangrijk instrument. Het idee is dat zij daarmee kunnen bijdragen aan het verbeteren van de kwaliteit van de zorg en het beheersen van de kosten hiervan. Dit instrument wordt echter door verzekerden vaak niet geaccepteerd. In dit artikel (eerder verschenen in het Engels1) wordt onderzocht welke rol het vertrouwen in de zorgverzekeraar speelt in de acceptatie van selectief contracteren.
Download
Download het gehele artikel (497 KB)
18 maart 2016
Persoonscertificering van de kwaliteitsmanager in de zorg
Het vak van kwaliteitsmanagement is de laatste jaren in een stroomversnelling gekomen. Veranderingen vragen dat de kwaliteitsmanager zich hiervan bewust is en mee verandert. Een uitdaging is het om zijn toegevoegde waarde aan te blijven tonen, nu en in de toekomst!
Inspelend op ontwikkelingen heeft het Nederlands Netwerk voor Kwaliteitsmanagement (NNK) in 2014 het initiatief genomen om een onafhankelijk toetsingskader ten behoeve van de kwalificatie en herkwalificatie van kwaliteitsfunctionarisā¦
18 maart 2016
Good practice in etalage
Stel, je bent de ontwikkelaar of projectleider van een good practice of interventie voor de langdurige zorg. En je weet dat jouw good practice kwalitatief goede zorg oplevert of de kwaliteit van zorg en ondersteuning verbetert. Hoe zorg je er dan voor dat anderen deze interventie ook kunnen gebruiken? Hoe help je de langdurige zorg verbeteren? Dat kan onder meer door de interventie aan te melden op www.zorginzicht.nl.
Download
Download het gehele artikel (539 KB)
18 maart 2016
Wat een uitkomst
Oriƫntatie op positieve uitkomstindicatoren was hƩt onderscheidende principe van het programma Kwaliteit van Zorg van Zilveren Kruis. Bij de afronding op 31 december 2015 hebben we onze ambitie bereikt om in vier jaar tijd circa 40 procent van de zorg transparant te maken op uitkomsten, samen met het zorgveld. Bij de start in 2011 was dat nog slechts 7 tot 8 procent.
Het einde van het programma hebben we ook gemarkeerd met het boek āWat een uitkomst! Vier jaar leren over kwaliteit van zorgā. Inā¦
18 maart 2016
Lekker fris, lekker anders
Het was een sprong in het diepe en dat is het misschien nog steeds. Toch is gemeente Brunssum ervan overtuigd dat het inkopen van ondersteuning op inhoudelijke resultaten de toekomst is. Door afscheid te nemen van de klassieke uurtje-factuurtje-inkoop, kwam de kwaliteit van ondersteuning pas echt centraal te staan. Sleutelwoorden: een lumpsumfinanciering en Ʃcht partnerschap.
Download
Download het gehele artikel (615 KB)
18 maart 2016
Shared Savings in transmurale ketenzorg
Jurriaan Prƶpper is directeur van OptiMedis in Nederland, de zorgmanagementorganisatie die de afgelopen jaren faam maakte met āGesundes Kinzigtalā in Duitsland. In de Kinzigtal regio sloten zorgaanbieders en verzekeraars een innovatief shared savings contract af met als doel het verhogen van kwaliteit van zorg, het investeren in preventie en het reduceren van kosten (zie kader). Met het oog op het huidige themanummer over contractering in de zorg spraken we met Jurriaan over wat shared savings ā¦
18 maart 2016
Bruikbaarheid CQ-index voor Risicogestuurd Toezicht IGZ
In de toezichtvisie van VWS en de Inspectie voor de Gezondheidszorg (IGZ) is een belangrijke plaats ingeruimd voor het betrekken van burgers. EĆ©n van de manieren om dit handen en voeten te geven is om de signalen die burgers afgeven zo goed mogelijk te benutten als bron van toezichtinformatie. In het Incidenten Toezicht maakt de IGZ al langer gebruik van burgermeldingen. Maar ook in het Risicogestuurd Toezicht bekijkt de IGZ momenteel hoe signalen van burgers te benutten zijn, bijvoorbeeld als ā¦
17 maart 2016
Blauwe Zorg
Ruim twee jaar geleden wees het ministerie van VWS een aantal proeftuinen aan met als doel hier experimenten te starten voor het verbeteren van de zorg. De overall doelstelling bij alle proeftuinen is om zorg te optimaliseren volgens het zogenaamde triple aim principe van Berwick et al. Dit principe stelt dat er drie doelen simultaan worden nagestreefd; lagere kosten, betere kwaliteit en een betere patiƫntbeleving. Kortom, de lat ligt hierbij hoog.
EĆ©n van de proeftuinen is Blauwe Zorg welke isā¦
5 januari 2016
'Met oud worden moet je beginnen als je 20 bent'
Ans Willemse heeft zich haar hele leven ingezet voor betere (ouderen)zorg. Als wethouder, als tweedekamerlid en in tal van besturen en commissies. Op 78-jarige leeftijd is ze nog steeds actief voor onder andere het Nationaal Programma Ouderenzorg en de IGZ. āIedereen heeft het recht om menswaardig oud te wordenā.
Download
Download het gehele artikel (100 KB)
5 januari 2016
'Op weg naar de bedoeling'
In het vorige nummer van de Kwaliteit in Zorg is een mooi overzicht gepresenteerd van de trends in het kwaliteitsdenken in de zorg op basis van de artikelen in 25 jaar KiZ. Zien we deze trends in de ziekenhuiszorg doorzetten in de komende 5 jaar? Wat is daarbij het grootste vraagstuk, de grootste bedreiging en de grootste stimulans? We moeten de komende 5 jaar niet āback to the futureā, maar āforward to the essenceā. En de kern, de essentie ofwel de bedoeling van ziekenhuizen is het āsamen leveā¦
5 januari 2016
Verpleeghuiszorg van de toekomst: kwaliteit en openheid
Dit voorjaar is het ministerie van VWS gestart met het programma āWaardigheid en Trots, liefdevolle zorg voor onze ouderenā. Het is positief dat het ministerie met dit verbeterprogramma voor de verpleeghuiszorg expliciet de zorgorganisaties vraagt en de ruimte geeft om de
best mogelijke kwaliteit van zorg te leveren. Hoe gaan we in 2020 om met begrippen als āwelbevindenā en ākwaliteit van levenā? Op welke wijze geven we invulling aan kwaliteit van leven en kwaliteit van zorg in 2020? Welke kernā¦
5 januari 2016
Kwaliteit wordt niet meer wat het was
EĆ©n ding is duidelijk voor de zorg: kwaliteit wordt niet meer wat het was! Dat is niet omdat mensen kwaliteit en veiligheid niet meer belangrijk vinden, maar omdat kwaliteit en veiligheid een andere eigenaar krijgen. Nu zijn ze van de Inspectie, de zorgverzekeraar, de gemeente, het kwaliteitsinstituut, de brancheorganisaties, de beroepsorganisaties, de overheid; kortom van iedereen, behalve van de mensen om wie het gaat: de cliĆ«nten/patiĆ«nten en hun hulpverleners. Dat is raar. We zijn allemaal ā¦
5 januari 2016
Het komt aan op implementatie!
Hoe zal de langdurige zorg er in 2020 uitzien? Een prikkelende vraagā¦maar 5 jaar is ook weer niet zo ver weg in de toekomstā¦dus genezing van dementie, vliegende rollators of wijkverpleegrobots zijn niet heel waarschijnlijk in de komende periode.
Download
Download het gehele artikel (573 KB)
5 januari 2016
Psyche-urbis
Op het laatste KiZ-congres was een van de sprekers Adjiedj Bakas, die met name de technologie als belangrijkste motor van de veranderingen in de zorg aanwijst. Naast bijval hoor ik ook ongeloof bij sommige deelnemers. Hoe zit het met de menselijke behoefte aan aandacht, ergens bijhoren, je verhaal kwijt kunnen? Daar had men Bakas niet over horen praten. Ik loop snel door, ik kan me helaas niet mengen in deze discussie. Ik heb een afspraak met De Professor. Aangekomen op de plek van afspraak doeā¦
5 januari 2016
Leidt een kwaliteitssysteem tot betere kwaliteit van zorg?
Op 4 november 2015 heeft Steffie van Schoten haar proefschrift āHospital Quality systems; unraveling working mechanismsā verdedigd aan de Vrije Universiteit. In dit proefschrift beargumenteert zij dat de relatie tussen kwaliteitssystemen in ziekenhuizen en de prestaties van ziekenhuizen niet eenduidig is. Het onderzoek toont aan dat een goed ontwikkeld kwaliteitssysteem leidt tot verbeterde uitkomsten van zorg, maar niet per se tot verbeteringen van het zorgproces. Dit is volgens de onderzoekerā¦
5 januari 2016
Online-communicatie geen kant-en-klare oplossing tegen eenzaamheid ouderen
Algemeen wordt aangenomen dat online-communicatie goed is voor ouderen en eenzaamheid kan verminderen. Veel beleid is gebaseerd op deze veronderstelling, ook Europese bijdragen aan de ontwikkeling van ICT speciaal gericht op verbetering van de sociale verbondenheid van ouderen gaan hiervan uit (zie āAmbient Assisted Living Joint Programmeā). Verrassend genoeg is er weinig empirisch bewijs dat deze aanname ondersteunt: onderzoeksresultaten spreken elkaar vaak tegen en bieden geen uitsluitsel. Inā¦
5 januari 2016
Eindelijk achter het stuur
Voorspellen is een lastig vak. Ondanks alle predictiemodellen, computerkracht en glazen bollen lukt het nog steeds niet om betrouwbaar de rentestand of de komende voetbalkampioen te voorspellen. Desondanks voorspelt Tijn Kool dat de patiƫnt achter het stuur zit van zijn eigen zorg in 2020 en dat deze een cruciale rol speelt bij het borgen van de patiƫntveiligheid.
Download
Download het gehele artikel (469 KB)
5 januari 2016
Alleen maatschappelijk effect telt in 2020
Wat als de sturing en beoordeling van collectieve gezondheidszorg louter op kosten passƩ is? Sturing op maatschappelijke effecten, als een gezonde bevolking, staat centraal.
Download
Download het gehele artikel (518 KB)
5 januari 2016
En avant!
āVoorspellen is moeilijk vooral als het de toekomst betreftā, aldus Wim Kan. Bij de uitnodiging van de redactie om een visie te geven op de toekomst van kwaliteit van zorg past mij dan ook grote bescheidenheid. Ik zie wel accenten op ons verdere pad.
Download
Download het gehele artikel (526 KB)
5 januari 2016
Zorg dat je zorg bijblijft
Welke kansen biedt consumentenelektronica in de zorg? Kunnen mensen die afhankelijk zijn van langdurende zorg profiteren van de voordelen van gemakkelijk verkrijgbare elektronische hulpmiddelen? Hoe kijken cliƫnten en hun zorgverleners daar tegenaan en wat komen cliƫnten tegen bij het eerste gebruik? Vilans zoekt het uit samen met zorgorganisaties en cliƫnten.
Download
Download het gehele artikel (521 KB)
5 januari 2016
Zijn wij ouder en wijzer geworden?
Dit artikel neemt de lezer mee langs 25 jaar kwaliteit. De ontwikkeling van (de visie op) kwaliteit kan niet los gezien worden van maatschappelijke veranderingen. Ontwikkelingen in kwaliteitsland surften mee op de golf, zodat we in 2040 tevreden terugkijken. In dit artikel worden eerst twee crisissen geschetst die belangrijk waren als aanjager van het anders denken over kwaliteit. Daarna volgt een korte uiteenzetting van relevante wetenschappelijke ontwikkelingen die voorbode waren, van de veraā¦
14 oktober 2015
‘Burgers dwingen veranderingen in de zorg af’
Futurologie is een wetenschap; het is niet een glazen bol waar je inkijkt. Als futuroloog of trendwatcher moet je over een goede intuĆÆtie beschikken. Maar dat is niet voldoende. āJe moet beschikken over een groot informatienetwerk, waarbij je gebruik maakt van uiteenlopende bronnen om tot een objectief oordeel te komen,ā aldus Bakas. De futuroloog aan het woord over de toekomst van de zorg.
Download
Download het gehele artikel (524 KB)
13 oktober 2015
‘We zijn competitief op kwaliteit’
Het Deventer Ziekenhuis mag zich het gemiddeld beste ziekenhuis van Nederland noemen. Op de vele bekende kwaliteitslijstjes scoort het ziekenhuis onverminderd hoog. Maar volgens bestuursvoorzitter Gita GallƩ is er nog genoeg te doen, bijvoorbeeld het invoeren van een systeem voor integrale kwaliteit. Daarnaast moet de bestuursvoorzitter het ziekenhuis de toekomst in loodsen.
Download
Download het gehele artikel (526 KB)
13 oktober 2015
Trends in het kwaliteitsdenken in de zorg
25 jaar het tijdschrift Kwaliteit in Zorg betekent zoān kleine 1.000 artikelen over kwaliteit en veiligheid. De afgelopen maanden hebben we teruggeblikt en het immense bestand aan artikelen in kaart gebracht. Een boeiende klus die een antwoord moet geven op vragen als: hoe evolueert het kwaliteitsdenken, welke themaās groeien, welke zijn misschien wat over de top en wat zijn toekomsttrends?
Download
Download het gehele artikel (568 KB)
12 oktober 2015
‘Iedere euro die je in de zorg stopt moet maximaal renderen’
De afdeling zorg van de Rabobank, verantwoordelijk voor zoān 7 miljard aan geĆÆnvesteerd vermogen in de zorg, heeft eigenlijk een dubbele rol. Aan de ene kant analyseert oud-tandarts en directeur Gezondheidszorg Michel van Schaik de ontwikkelingen in het zorglandschap en baseert daarop de keuze om een initiatief wel of niet te financieren. Aan de andere kant geeft de financier ook mede-vorm aan dat landschap vanuit een duidelijke visie op de meerwaarde die zorg moet leveren.
Download
Download heā¦
12 oktober 2015
De rol van de kwaliteitsfunctionaris: toen en nu
Hoe heeft de rol van de kwaliteitsfunctionaris zich in de afgelopen 25 jaar ontwikkeld? KIZ-redacteur Gera Welker las een aantal artikelen uit āde oude doosā en geeft hieronder de grote lijnen weer van het kwaliteitsdenken in de jaren ā90 van de vorige eeuw. Monica HaimĆ© en Mona van de Steeg geven een reactie vanuit het perspectief van de moderne kwaliteitsfunctionaris.
Download
Download het gehele artikel (600 KB)
12 oktober 2015
Patiëntengerichtheid toen en nu
Dit artikel voert ons aan de hand van het artikel āHoe participeren patiĆ«nten in de kwaliteitszorg van ziekenhuizen?ā van Hans Dubbelboer uit 1994 terug op de patiĆ«ntenzorg toen. Dubbelboer doet in zijn artikel onder meer de aanbeveling om patiĆ«ntorganisaties structureel te gaan betrekken. Om samen te werken en samen producten te ontwikkelen. We vonden een expert op het terrein van patiĆ«ntgerichtheid, Greta Antuma, bereid te reflecteren op de vragen: wat in het artikel van Dubbelboer is nog steā¦
12 oktober 2015
‘Burgers dwingen veranderingen in de zorg af'
Futurologie is een wetenschap; het is niet een glazen bol waar je inkijkt. Al klinkt trendwatcher Bakas soms echt als een orakel en zegt hij ook dingen die je niĆØt wil horen. Bakas spreekt over de toekomst van de zorg op het KIZ-congres in Burgers Zoo in Arnhem op 5 november.
Download
Download het gehele artikel (524 KB)
18 juni 2015
Palliatieve zorg: uit de kinderschoenen maar nog niet volwassen
Het is bijna twintig jaar geleden dat in Nederland de palliatieve zorg van de grond kwam. De start van het nieuwe ZonMw-programma āPalliantie. Meer dan zorgā is een mooi moment om met drie voorvechters van goede palliatieve zorg terug te kijken op de manier waarop de zorg voor de laatste levensfase zich in Nederland heeft ontwikkeld.
Download
Download het gehele artikel (149 KB)
18 juni 2015
Kwaliteit van palliatieve zorg door de ogen van patiënten en nabestaanden
Honderden patiƫnten en nabestaanden hebben hun ervaringen met palliatieve zorg met ons gedeeld via vragenlijsten. Dit geeft een beeld van de stand van zaken in de palliatieve zorg, vanuit hun perspectief.
Download
Download het gehele artikel (111 KB)
18 juni 2015
De signaleringsbox
Elke dag hebben verzorgenden contact met zorgvragers in hun laatste levensfase. Toch is hun belangrijke rol in de palliatieve zorg lang onderschat. Het project Signalering palliatieve zorg door verzorgenden veranderde dat door speciaal voor verzorgenden een Signaleringsbox palliatieve zorg te ontwikkelen.
Download
Download het gehele artikel (44 KB)
18 juni 2015
Sturing op kwaliteit van leven, juist bij palliatieve zorg
Wat levert het zorgtraject uiteindelijk op aan kwaliteit van leven, gezondheid en herstel, herwinnen van eigen regie, zelfredzaamheid en dagelijks functioneren?
Download
Download het gehele artikel (45 KB)
18 juni 2015
Het levenseinde teruggeven aan de mensen
Drie kwart van de mensen wil thuis overlijden. Maar een derde doet dat. Hoe komt dat? En belangrijker: wat kunnen zorgverleners daaraan doen? Advance Care Planning biedt uitkomst en is in opmars in Nederland. Dit artikel geeft weer wat Advance Care Planning is en wat de mogelijkheden zijn.
Download
Download het gehele artikel (131 KB)
18 juni 2015
Samenwerken en registreren in palliatieve thuiszorg
De Stichting Palliatieve Thuiszorg heeft een methodiek, die in Engeland is ontwikkeld, naar Nederland gehaald om beter samen te werken in de palliatieve thuiszorg en de wensen van de patiƫnten ten aanzien van het levenseinde goed te registreren.
Download
Download het gehele artikel (118 KB)
18 juni 2015
Meer eigen regie in de palliatieve zorg
In een vorige artikel introduceerden de auteurs het actieonderzoek dat zij uitvoeren bij MCC Flevoland. In dit artikel rapporteren zij de eerste resultaten van dit project dat beoogt de palliatieve zorg te verbeteren door betere afstemming tussen zorgverleners en meer eigen regie van patiƫnten en naasten.
Download
Download het gehele artikel (84 KB)
18 juni 2015
Passende zorg in de laatste levensfase
Er is landelijk toenemende aandacht voor passende zorg in de laatste levensfase. Tijdige palliatieve zorg is ook voor CZ, binnen het programma Patient Empowerment, een speerpunt. De zorgverzekeraar werkt eraan om in het zorgveld en voor de eigen verzekerden te stimuleren dat in deze levensfase de wensen en behoeften van de patiƫnt, en zijn naasten, centraal staan.
Download
Download het gehele artikel (77 KB)
18 juni 2015
'Just culture': inzicht in calamiteitenbeleid in Nederlandse zorginstellingen
To err is human, dat wil zeggen, fouten maken is menselijk en fouten maken we allemaal. Ook in de zorg kunnen we dit fenomeen niet ontkennen. De vraag is echter hoe wordt omgegaan met die fouten. Just culture binnen het calamiteitenbeleid focust zich op openheid en het bespreekbaar maken van fouten en aan de andere kant op het nemen van verantwoordelijkheid voor ontstane fouten, met een duidelijke grens tussen acceptabel en onacceptabel gedrag.
Download
Download het gehele artikel (102 KB)
17 april 2015
New public governance: op zoek naar nieuwe vormen van organiseren en verantwoorden
Een interview met antropoloog Annemarie van Dalen over haar proefschrift waarin twee innovatieve zorgorganisaties centraal staan: EsdƩgƩ-Reigersdaal en Buurtzorg Nederland.
Download
Download het gehele artikel (236 KB)
17 april 2015
Samen begrijpen, beoordelen en beslissen
Column over co-creatie: samen beslissen vergt intensief bespreken.
Download
Download het gehele artikel (43 KB)
17 april 2015
Co-creatie in de zorg: koken zonder recept
De waarde van co-creatie zit in het samenbrengen van kennis, waarden en handelingspotentieel. Een simpel recept hiervoor is niet beschikbaar. Wel voorbeelden uit de praktijk.
Download
Download het gehele artikel (125 KB)
17 april 2015
Patiënt centraal: van denken naar doen
Experienced Based Co-Design betekent dat patiƫnten en zorgverleners werken in co-creatie aan het verbeteren van de zorg. Hoe werkt deze methode?
Download
Download het gehele artikel (149 KB)
17 april 2015
Van milde manipulatie naar echt partneren met de patiënt
Het voorbeeld van de invoering van gedeelde besluitvorming in Heliomare revalidatie.
Download
Download het gehele artikel (134 KB)
17 april 2015
Geef cliënten een stem
Welke innovatieve methoden van cliƫntenparticipatie zijn er en welke zijn in de praktijk het meest effectief?
Download
Download het gehele artikel (131 KB)
17 april 2015
Coach, Cure & Care 2015
Een gezamenlijke toekomstvisie van de nieuwe generatie zorgprofessionals op het zorglandschap in Nederland.
Download
Download het gehele artikel (213 KB)
17 april 2015
Met de voeten in de klei! Co-creatie in onderzoek
Zorgorganisaties moeten oplossingen bedenken voor lastige vraagstukken waar veel verschillende partijen bij betrokken zijn. Steeds vaker is er sprake van verandertrajecten waarvan de uitkomsten onzeker zijn. Tegelijkertijd wil men de resultaten laten zien en borgen in de organisatie. Traditionele onderzoeksmethoden, waarin de vraag leidend is, het ontwerp vaststaat en de database voor de uitkomsten al is ingericht, passen daar niet bij. Actieonderzoek lijkt een veelbelovend en inspirerend alterā¦
17 april 2015
Veilige zorg? Bouw aan een goede relatie!
Communicatiestoornissen zijn vaak de bron van een groot aantal vermijdbare fouten. De verpleegafdeling Cardiothoracale chirurgie van het St. Antonius Hartcentrum heeft verschillende initiatieven ontplooid om de werkrelatie tussen verpleegkundige en arts te optimaliseren om zo goede en veilige zorg te bewerkstelligen.
Download
Download het gehele artikel (103 KB)
23 februari 2015
Transitie naar een kwaliteitsculltuur, hoe doe je dat?
Interzorg uit Assen biedt behandeling, zorg, wonen en dienstverlening aan ouderen vanuit negen locaties en wijkzorg in Noord- en Midden-Drenthe. Een interview met Astrid-Odile de Visser, bestuurder van Interzorg, over de transitie naar een kwaliteitscultuur waar men elkaar aanspreekt op veilig werken als onderdeel van multidisciplinaire samenwerking.
Download
Download het gehele artikel (128 KB)
23 februari 2015
Calamiteitenbeleid in ziekenhuizen, publieke transparantie
Als ziekenhuizen een open cultuur willen, waarin het melden van fouten en het leren hiervan normaal is, zouden ze in hun publieke rapportage meer open moeten zijn over hun calamiteitenprocedure, calamiteitenmeldingen en vooral over hun verbeteringen naar aanleiding van calamiteiten.
Download
Download het gehele artikel (112 KB)
23 februari 2015
Het wetsvoorstel Wet kwaliteit, klachten en geschillen zorg
Op dit moment ligt het wetsvoorstel Wet kwaliteit, klachten en geschillen zorg (Wkkgz) in de Eerste Kamer ter behandeling. Dit wetsvoorstel heeft gevolgen voor de klachten- en geschillenprocedures van zorgaanbieders. Wat verandert er met deze wet en welke gevolgen heeft dit precies voor de praktijk?
Download
Download het gehele artikel (117 KB)
23 februari 2015
Sturen op veiligheid in de zorg
Bestuurders van zorginstellingen zijn verantwoordelijk voor de kwaliteit en veiligheid van de zorg in hun instelling. Het is voor bestuurders belangrijk om inzicht te krijgen in de kwaliteit van zorgprocessen en cliƫntgerelateerde uitkomsten. In dit artikel wordt een nieuwe methode toegelicht die hierbij kan ondersteunen, de SAVE-methodiek.
Download
Download het gehele artikel (166 KB)
23 februari 2015
De Medische Metrolijn
Hoe kunnen ziekenhuizen de verplicht gestelde Time Out Procedure, bedoeld om de kwaliteit en veiligheid van operatieve behandelingen te verbeteren, en andere nieuwe eisen en regels op een bijzondere manier implementeren? Hiervoor is de gebruiksvriendelijke systematiek Medische Metrolijn ontwikkeld. Hoe ziet de systematiek eruit en wat zijn de eerste ervaringen?
Download
Download het gehele artikel (178 KB)
23 februari 2015
Veiligheid op OK is systeembrede teamopdracht
De operatiekamer van het ziekenhuis is een complexe, hightech en hectische omgeving met vele soorten risicoās voor de patiĆ«nt. Vermijdbare fouten van mens, machine, procedure en organisatie liggen op de loer en kunnen extra kritisch worden door plotselinge complicaties of andere onvoorziene situaties.
Download
Download het gehele artikel (65 KB)
23 februari 2015
De problematiek van disfunctionerende artsen
In een onderzoek is door middel van literatuurstudie, het analyseren van tuchtrechtuitspraken en het houden van interviews met experts nagegaan wat we in Nederland weten over de aard, omvang, het ontstaan en de gevolgen van disfunctioneren van zorgprofessionals. De resultaten zijn in dit artikel samengevat.
Download
Download het gehele artikel (137 KB)
9 januari 2015
Generalistische basis GGZ: een nieuw echelon in de GGZ
De transitie in de GGZ is per 2014 een feit geworden. Er is een nieuw echelon gekomen voor patiƫnten met niet ernstige psychische problemen. Generalistische basiszorg bestaat uit psychologische hulp, is toegankelijk via de huisarts en moet de groei van specialistische psychische hulp zien in te dammen. Hoe ziet de transitie eruit en welke knelpunten en vragen leven er in de praktijk?
Download
Download het gehele artikel (147 KB)
9 januari 2015
Hervorming Langdurige Zorg
Het programma Hervorming Langdurige Zorg is het antwoord van het kabinet op het tekortschieten van de Algemene Wet Bijzondere
Ziektekosten (AWBZ). Het programma kent drie beleidslijnen, die met elkaar de transitie vormgeven: herordenen, extramuraliseren
en bezuinigen. Daarnaast vindt er in de praktijk van de langdurige zorg en ondersteuning een transformatieproces plaats in reactie op de maatregelen.
Download
Download het gehele artikel (113 KB)
9 januari 2015
Transities van kwaliteit: van zorg naar léven
Robbert Huijsman geeft zijn visie op de uitdagingen waar alle partijen voor staan om de transitie van kwaliteit van zorg naar leven concreet handen en voeten te geven.
Download
Download het gehele artikel (56 KB)
9 januari 2015
Overhaaste besluiten vormen risico voor de zorg
Het Nederlands Jeugdinstituut (NJi) heeft naar aanleiding van de Jeugdwet die vanaf 2015 in werking treedt een speciale denktank in het leven geroepen, de Denktank Transformatie Jeugdstelsel. We vroegen Kees Bakker, bestuurder van het NJi en initiator van de Denktank, naar zijn mening over de op handen zijnde veranderingen in het jeugdstelsel.
Download
Download het gehele artikel (115 KB)
9 januari 2015
Monitor generalistische basis GGZ geeft eerste inzichten
De kosten voor de GGZ zijn in het afgelopen decennium sterk toegenomen. De invoering van de generalistische basis GGZ per 1 januari 2014 moet hier verandering in brengen. KPMG Plexus voert in samenwerking met Vektis de monitor generalistische basis GGZ uit. Dit artikel geeft een overzicht van de resultaten uit de pilotrapportage van oktober 2014.
Download
Download het gehele artikel (94 KB)
9 januari 2015
Ontdekken wat jouw toegevoegde waarde is
Alhoewel de transitie binnen de langdurige zorg nog van start moet gaan, zijn sommige zorgorganisaties al jaren bezig met het veranderen van hun werkwijze en zorgaanbod. ZuidOostZorg is een van die organisaties. āAls we jaren geleden niet al begonnen waren met het ontwikkelen van nieuwe zorgvormen, had ik nu veel meer het gevoel gehad dat ik aan de wolven was overgeleverd.ā
Download
Download het gehele artikel (156 KB)
9 januari 2015
Jeugdhulp en de lessen uit Australië
Hoe belangrijk het goed regelen van de overgang van zorg naar gemeentelijke verantwoordelijkheid ook is, de echte uitdagingen liggen op inhoudelijk en organisatorisch vlak. Dit artikel geeft inzicht in knelpunten en kansen in de jeugdhulp op basis van de nieuwe Jeugdwet en kijkt naar de lessen die Nederland kan trekken uit de ervaringen in Australiƫ.
Download
Download het gehele artikel (113 KB)
9 januari 2015
Krimpen in volume, groeien in kwaliteit?
De transities en transformaties die er aankomen of al van start zijn gegaan raken zorgorganisaties in verschillende sectoren. Om te horen wat er speelt in deze organisaties en hoe zij omgaan met de veranderingen in hun werkveld spraken de auteurs drie bestuurders.
Download
Download het gehele artikel (194 KB)
16 oktober 2014
Interview met Robbert Huijsman
Als het aan Robbert Huijsman ligt, verlegt de kwaliteitsfunctionaris zijn focus van het beheersen van processen naar het ondersteunen van de zorgprofessional in het verbeteren van de kwaliteit van zorg. Het helpen formuleren van en sturen op uitkomstindicatoren is een belangrijk onderdeel daarvan. Huijsman is spreker op het KIZ-congres op 6 november in Burgersā Zoo in Arnhem.
Download
Download het gehele artikel (96 KB)
16 oktober 2014
Interview met Edwin Kaats
Op de grens van twee werelden komen vernieuwingen tot stand. Edwin Kaats, spreker op het KIZ-congres, zegt het heel mooi. Hij maakt de vergelijking met een studiereisje in het kader van zijn eerste studie geografie die hij ooit maakte in de natuur. Daar leerde hij dat op de grens van weide en bosgebied de rijkste biotopen zijn. āEn zo is dat ook in het bedrijfsleven of in de zorg. Senseo is misschien de bekendste vernieuwing die op deze manier tot stand is gekomen.ā
Download
Download het geheleā¦
16 oktober 2014
Samenwerken aan implementatie van innovaties
Voor succesvolle kwaliteitsverbetering zijn gerichte inzet en kennis van implementeren nodig. Dit artikel bespreekt de basiselementen van implementatie en de bijbehorende expertise die bij onderzoeksfinancier ZonMw worden
gehanteerd. Een praktijkvoorbeeld uit het UMC Groningen laat zien hoe een implementatiedeskundige en een kwaliteitsmedewerker samenwerken met professionals aan het verbeteren van de kwaliteit.
Download
Download het gehele artikel (139 KB)
16 oktober 2014
Interview met Cora Postema
Eigen regie loopt als rode draad door de mantelzorgcarriĆØre van Cora Postema heen. Postema is een van de sprekers op het KIZ-congres op 6 november in Burgersā Zoo te Arnhem. Om op haar eigen manier te kunnen mantelzorgen, heeft Postema heel wat moeten bevechten. āKwaliteit is niet alleen de kwaliteit zoals die door zorgprofessionals wordt ingevuld. Het gaat ook om de kwaliteit zoals de patiĆ«nt en de mantelzorger die ervaren.ā
Download
Download het gehele artikel (127 KB)
16 oktober 2014
Interview met Willem Den Hartog
Aveleijn staat voor Vol betekenis leven. Die wens is er niet alleen voor de cliƫnten, maar ook voor de organisatie. Willem den Hartog (voorzitter van de raad van bestuur) vertelt over de gezamenlijke expeditie van bestuur en medewerkers naar de bedoeling van de organisatie. In een tijd van anticiperen op krimp en meebewegen met veranderingen.
Download
Download het gehele artikel (156 KB)
16 oktober 2014
Interview met Paul van Aken
Paul van Aken, directeur PatiĆ«ntenzorg van het Universitair Ziekenhuis Antwerpen (UZA), is een van de sprekers op het KIZ-congres op 6 november in Burgersā Zoo in Arnhem. Hij zal daar een verhaal vertellen over de rol van verpleegkundigen en hun leidinggevenden bij het streven naar excellente patiĆ«ntenzorg. Het EFQM-model, de Magnet Hospital filosofie
en de lean strategie van Productive Ward spelen daarbij een belangrijke rol.
Download
Download het gehele artikel (118 KB)
16 oktober 2014
Beter door samenwerken!
Een zorgpad is het samenhangende zorgproces en de logistiek rond een bepaalde patiĆ«ntengroep. Het zorgpad beschrijft wie, wat, wanneer doet en in welk tijdskader (uren, dagen, fasen). Bij de ontwikkeling van een zorgpad zijn patiĆ«nten Ć©n alle zorgverleners (in de keten) betrokken. PatiĆ«ntparticipatie speelt een centrale rol; de patiĆ«nt kan al in een vroeg stadium betrokken worden. Een protocol, richtlijn of evidence based practice kan dienen als uitgangspunt. Alleen zorg die verleend wordt in eā¦
16 oktober 2014
Zet palliatieve zorg op de kaart!
Vroegtijdige inzet van palliatieve zorg leidt tot betere ervaren kwaliteit van (het einde van het) leven. Maar is deze intensieve vorm van eindelevenzorg ook betaalbaar? En als we de huidige palliatieve zorg willen verbeteren, waar beginnen we dan? En wie neemt hierin de regie? Enkele vragen die overdenking verdienen, zeker nu deze zomer ā onder leiding van ZonMw ā het nieuwe Nationaal Programma Palliatieve Zorg in de grondverf wordt gezet.
Download
Download het gehele artikel (224 KB)
16 oktober 2014
Met Productive Care naar De Kern
Het Productive Care programma biedt teams en teamleiders een praktische stap-voor-stap methode om het dagelijks werk op de afdelingen te verbeteren. De teams maken daarbij gebruik van hun ervaring en kennis om eigen oplossingen te ontwikkelen. Careyn is de eerste organisatie in Nederland die concernbreed met de methode Productive
Care vorm geeft aan deze vorm van lean werken in de ouderenzorg.
Download
Download het gehele artikel (91 KB)
22 augustus 2014
Value based health care - een introductie
Sinds Michael Porter in 2006 zijn boek Redefining Health Care, Creating Value Based Competition on Results schreef, is voor velen āwaarde van zorgā, of āvalue based health careā de nieuwe mantra geworden. Maar wat bedoelen ze daar eigenlijk mee? En belangrijker: wat heeft de patiĆ«nt eraan? Stef Groenewoud, senior-onderzoeker bij IQ healthcare, ontleedt dit thema voor u.
Download
Download het gehele artikel (319 KB)
22 augustus 2014
Een economische kijk op de waarde van zorg
Velen beweren dat de Nederlandse gezondheidszorg te duur is. Marc Pomp, zelfstandig onderzoeker gezondheidseconomie, beweert in zijn boek āEen beter Nederland: de gouden eieren van de gezondheidszorgā dat een euro aan zorg gemiddeld zoān 1 euro 30 oplevert. De zorg creĆ«ert dus welvaart.
Download
Download het gehele artikel (149 KB)
22 augustus 2014
Interview met Jopie Verhoeven: 'Waarde voor patiënten: ik geloof er in!'
Jopie Verhoeven is al twintig jaar een belangrijk anker voor de patiƫntenbeweging.
Ze werkte onder andere bij de Reumapatiƫntenbond, Per Saldo, CG-Raad, Zorgbelang en leidde uiteindelijk vele jaren de NPCF als voorzitter. Sinds twee jaar mag ze pionieren bij het Radboudumc als voorzitter van de Patiƫntenadviesraad. Kortom, de ideale vrouw om te vragen welke waarde zorg voor patiƫnten moet hebben.
Download
Download het gehele artikel (136 KB)
22 augustus 2014
Lean: waarde toevoegen voor de patiënt
In de gezondheidszorg wordt de leanfilosofie ingezet om binnen de huidige organisatorische structuur de zorg continu te verbeteren op het gebied van veiligheid, kwaliteit, efficiĆ«ntie en medewerkerstevredenheid. Kritieke prestatie-indicatoren (KPIās ) zorgen voor inzicht in processen zodat instellingen deze kunnen verbeteren. De praktijk is echter weerbarstig. Daarom hebben wij het gebruik van KPIās en de daarbij behorende effecten nader onderzocht. De resultaten tonen aan dat het werken met KPā¦
22 augustus 2014
De professional is aan zet bij het creëren van waarde voor patiënten
Professor Jim van Os is sinds 1995 als psychiater verbonden aan Maastricht UMC+, in combinatie met een positie aan het Institute of Psychiatry te Londen. Jim van Os heeft een eigen visie op hoe kwaliteit van zorg in de ggz vergroot kan worden. De kern daarvan is het beter aansluiten bij elk individu en zijn of haar mogelijkheden. Via de inzet van nieuwe
technologie zoals e-health en m-health, kan met name voor de grote groep patiĆ«nten met relatief lichte klachten, de waarde van de ggz-zorg wordā¦
22 augustus 2014
Naar verpleegkundig eigenaarschap van kwaliteit
De Kwaliteitswet Zorginstellingen verplicht zorginstellingen om gegevens te verzamelen over de kwaliteit van de geleverde zorg. Verpleegkundigen vervullen een rol door registratie van complicatierisicoās. Wat hebben zij nodig om deze registratie goed uit te voeren? In dit artikel beschrijven wij een onderzoek naar de factoren die het registratiegedrag van verpleegkundigen beĆÆnvloeden en houden wij een pleidooi om de motivatie van verpleegkundigen te vergroten.
Download
Download het gehele artikā¦
22 augustus 2014
Ketenzorg maakt beloften niet waar
Ketenzorg is een zorgconcept waaraan reeds tien jaar een grote potentie wordt toegeschreven: zorg zou inhoudelijk
verbeteren, de patiƫnt zou er beter mee geholpen zijn en de kosten kunnen erdoor dalen. Diverse rapporten en onderzoeken
hebben in de tussentijd beschreven dat de effecten tegenvallen. Ketenzorg lijkt eerder tot perverse resultaten te leiden dan tot de beloofde voordelen die ze zou moeten hebben. Desondanks lijkt het geloof in ketenzorg onverminderd aanwezig. Dit artikel legt de vinā¦
22 augustus 2014
Chronische patiënten bewegen meer en roken minder door disease-managementprogramma's
Chronische patiƫnten gaan minder roken en meer bewegen als ze op een andere manier zorg krijgen. Dat blijkt uit onderzoek van het Instituut Beleid en Management van de Erasmus Universiteit naar de effecten van het werken met
disease-managementprogrammaās. Het succes van deze programmaās is daar voor het eerst mee aangetoond.
Download
Download het gehele artikel (149 KB)
18 juni 2014
Nationaal Programma Ouderenzorg in vogelvlucht
Het Nationaal Programma Ouderenzorg (NPO) verbetert de zorg en ondersteuning voor kwetsbare ouderen. Talrijke organisaties slaan daarvoor landelijk en regionaal de handen ineen. Doel is een samenhangend zorgaanbod dat beter is afgestemd op de individuele behoeften van ouderen.
Download
Download het gehele artikel (93 KB)
18 juni 2014
Kwaliteitscriteria vanuit ouderenperspectief
Duurzame verbeteringen in de kwaliteit van ondersteuning en zorg komen alleen tot stand samen met de mensen om wie het gaat. Dat is een van de uitgangspunten van het Nationaal Programma Ouderenzorg (NPO) en de reden dat er binnen dit programma wordt geĆÆnvesteerd in ouderenparticipatie. Een van de uitkomsten van dit proces van ouderenparticipatie is een set kwaliteitscriteria voor ondersteuning en zorg voor ouderen. Deze criteria worden gebruikt bij het wegen van de resultaten vanuit het NPO.
Doā¦
18 juni 2014
Hoe verder met de zorg voor kwetsbare ouderen?
We kennen steeds meer puzzelstukjes zoals screening, multidisciplinaire interventies, ƩƩn zorgbehandelplan, ƩƩn coƶrdinatiepunt, ƩƩn budget, stevige leefstijlverandering en kortcyclische monitoring met bijsturing. Maar het leggen van de totale puzzel voor effectieve eerstelijnszorg voor kwetsbare ouderen blijft een grote uitdaging.
Download
Download het gehele artikel (49 KB)
18 juni 2014
Goede zorg voor ouderen begin bij een adequate opleiding
De toenemende zorg voor ouderen vraagt specifieke kennis, vaardigheden en een positieve attitude van verpleegkundigen. Uit onderzoek blijkt dat de opleidingen tot verpleegkundige op dit moment onvoldoende aansluiten op deze vraag. In het kader van het Nationaal Programma Ouderenzorg is een kader ontwikkeld voor de inhoud van het verpleegkunde curriculum betreffende geriatrie en gerontologie. Dit kader kan bijdragen aan het opleiden van verpleegkundigen die zijn voorbereid op de zorg voor oudereā¦
18 juni 2014
'Gezond oud worden kan niet, gelukkig oud worden wel'
Zorgprofessionals zouden minder de nadruk moeten leggen op de ziekte van cliĆ«nten en meer moeten luisteren naar hun behoeften. Dat vindt hoogleraar ouderengeneeskunde Joris Slaets van het Universitair Medisch Centrum Groningen (UMCG). Hij legde de basis voor een meer vraaggerichte zorg met speciale vragenlijsten. āOuderen willen meer aandacht
voor hun welbevinden.ā
Download
Download het gehele artikel (83 KB)
18 juni 2014
Even Buurten. Een wijkgerichte aanpak voor kwetsbare ouderen in Rotterdam
Rotterdam bereidt zich voor op de nieuwe Wet maatschappelijke ondersteuning (Wmo). Even Buurten kan een belangrijke rol spelen in de vernieuwing van zorg en welzijn. Het stelt ouderen in staat langer thuis te blijven wonen door inzet van informele oplossingen en door het betrekken van buurtbewoners. Dit artikel beschrijft het project Even Buurten, de werkwijze, de spil als wijkwerker en de rol van de gemeente.
Download
Download het gehele artikel (398 KB)
18 juni 2014
'Samen doordacht naar een passende zorg voor ouderen'
In pakweg tien tot twintig jaar kan de Nederlandse ouderenzorg er een stuk gezonder uitzien. Dan hebben we een stelsel dat beter op ouderen is ingericht en efficiĆ«nter werkt, zegt hoogleraar ouderengeneeskunde Rudi Westendorp. De regionale NPO-aanpak waarbij ouderen actief meebeslissen laat zien hoe dat kan. āHet is een kwestie van samen nadenken over de koers, kijken naar de opbrengsten en kosten en waar nodig de koers bijstellen. Op die manier kun je een prachtige reorganisatie van de ouderenā¦
18 juni 2014
'Onthoud patiënten geen goede zorg door te snelle conclusies over vernieuwingen'
Interview met hoogleraar geriatrie Marcel Olde Rikkert: Te snelle conclusies over tegenvallende kosteneffecten van zorgvernieuwingen kunnen patiƫnten goede zorg onthouden. Langetermijneffecten, ervaring opdoen en bestaande capaciteit zijn bepalende factoren waar onvoldoende aandacht voor is.
Download
Download het gehele artikel (357 KB)
18 juni 2014
Identificatie van ouderen met complexe problematiek en werken met zorgplannen
In 2007 publiceerde het Nederlands Huisartsen Genootschap (NHG) haar standpunt Toekomstvisie Huisartsgeneeskunde voor Ouderen. Dit standpunt geeft aan dat de huisarts naast de continue, integrale en persoonlijke zorg meer te bieden heeft aan ouderen. Een van de belangrijkste vernieuwende aspecten van de huisartsenzorg volgens dit standpunt is een meer proactieve instelling van de huisarts (HA) en praktijkmedewerkers zoals de praktijkondersteuner (POH) of praktijkverpleegkundige PVK). Dit houdt ā¦
18 juni 2014
Effectieve ouderenzorg, de Transmurale Zorgbrug als voorbeeld
Kent u het sprookje van de soepsteen? Sprookjes zijn een heel nuttige manier om nieuw gedachtegoed te verbeelden. De soepsteen gaat erover hoe u met een steen, wat groenten en kruiden uit de moestuin, restjes eten van de vorige dag en veel creativiteit in tijden van schaarste
een heel prima soep kunt maken die vele monden kan voeden. Hoe verhoudt zich dat dan tot zorg vraagt u zich misschien af? Dat probeert de auteur in dit artikel uit te leggen.
Download
Download het gehele artikel (139 KB)
18 april 2014
Co-creatie bij onderzoek, van plank naar praktijk
Grote veranderingen in de inrichting van de curatieve en langdurige
zorg zijn al ingezet of zijn op til. Hoe deze veranderingen in de dagelijkse
praktijk moeten worden geconcretiseerd is vaak nog een vraagstuk.
Co-creatie is een vorm van samenwerken waarbij alle deelnemers invloed
hebben op het proces en het resultaat. Dit artikel gaat in op
de samenwerking tussen beleid, praktijk en wetenschap.
Download
Download het gehele artikel (165 KB)
18 april 2014
Systeemfalen van gezondheidsonderzoek
Om goede kwaliteit van gezondheidsonderzoek te willen en kunnen leveren is een aantal regels
afgesproken waaraan moet worden voldaan. Wanneer die regels tot ongewenste effecten leiden, spreken we ook
wel van systeemfalen van gezondheidsonderzoek. Dit uit zich onder andere in een hoge druk op onderzoekers om wetenschappelijk
te presteren en zich daarover te verantwoorden, sloppy science, wetenschapsfraude en suboptimale
maatschappelijke relevantie en doelmatigheid. Dit artikel geeft een kritischā¦
18 april 2014
Niets zo praktisch als goed onderzoek
Column over het thema āPraktijkgericht onderzoekā.
Download
Download het gehele artikel (82 KB)
18 april 2014
Effectiviteit in praktijkgericht onderzoek
In het tijdperk van evidence-based practice (EBP) lijkt weinig twijfel te bestaan over het belang van het gebruik van onderzoek
en onderzoeksgegevens in het uitwerken, de uitvoering en de evaluatie van beleidsmaatregelen, interventies en
methodiekontwikkeling. Professionals uit de sectoren zorg, welzijn en cultuur moeten zich de nodige vaardigheden
eigen maken om hun acties en interventies op basis van onderzoek te ontwerpen en uit te voeren en daarnaast de
nodige kritische zin ontwikkelen voorā¦
18 april 2014
Kwaliteitsverbetering en kostenbesparing
Zes koplopers in kwaliteit en kostenbesparing werkten aan business cases waarmee ze innovaties doorrekenden naar
hun eigen specifieke omstandigheden. Business cases blijken het beslissingsproces van (kwaliteits)managers en zorgprofessionals
bij het implementeren van innovaties te ondersteunen en kunnen worden gebruikt om financiers te overtuigen.
Download
Download het gehele artikel (132 KB)
18 april 2014
Hergebruik van data: de (gouden) belofte
De belangstelling voor het hergebruik van data uit de zorgpraktijk en uit wetenschappelijk onderzoek voor meerdere
doeleinden is de laatste jaren enorm gegroeid. Met Engelstalige termen als datastewardship, open access, data sharing
en big data worden we een nieuw tijdperk ingetrokken. De verwachtingen over de mogelijkheden om data te benutten
zijn dan ook hooggespannen. Dit artikel laat een aantal goede voorbeelden zien van hergebruik van data en schetst
activiteiten die nu lopen om goede randā¦
18 april 2014
Bestaande administratieve databases goed bruikbaar voor praktijkgericht onderzoek
Er zijn veel bestaande data in Nederland beschikbaar waar onderzoek mee mogelijk is. Het voordeel is dat de dataverzameling al is
gedaan, vaak een hele klus voor onderzoekers. En zorgverleners en organisaties hoeven niet te worden belast met ingewikkelde
protocollen. Bestaande databases in Nederland zijn grofweg te verdelen in administratieve en klinische databases. Administratieve
databases hebben, zoals de naam al zegt, een administratieve oorsprong (DBC- of ICD-registratie), klinische databaā¦
18 april 2014
De Transmurale zorgbrug: in co-creatie ontwikkeld
Ieder jaar belandt een deel van de 65-plussers ongepland in het ziekenhuis. Bij tot wel de helft van deze acuut opgenomen ouderen
is er sprake van functieverlies oftewel achteruitgang in de ADL, dat vaak alleen nog maar verder toeneemt na ontslag uit het
ziekenhuis. Gevolgen kunnen zijn heropname, opname in een verzorgingshuis of zelfs vroegtijdig overlijden.
Download
Download het gehele artikel (83 KB)
18 april 2014
Het kind als donor: co-creatie bij het maken van een les voor scholen
Dat een kind ook donor kan worden is vaak onbekend. Toch gaan orgaan- en weefseldonatie ook over kinderen. Ook kinderen staan
lang op de wachtlijst voor een transplantatie en zijn vaak alleen maar geholpen met een orgaan van een ander kind. Het kind als
donor is altijd een unieke en uiterst gevoelig situatie die specifieke kennis en vaardigheden vraagt.
Download
Download het gehele artikel (89 KB)
18 april 2014
Spiegelgesprekken als voorbeeld van co-creatie
Er zijn vele methoden toepasbaar voor onderzoek naar patiƫntervaringen. Een spiegelgesprek is er daar ƩƩn van. Daarbij moet
tegelijk worden opgemerkt dat het niet om de methode gaat, maar om de waarde die het genereert. Wat is die waarde en hoe creƫer
je deze?
Download
Download het gehele artikel (73 KB)
16 april 2014
Universitaire centra werken aan post-initiële master Kwaliteit en veiligheid in de patiëntenzorg
De inhoud van de medische en paramedische opleidingen in Nederland
is divers. En de autonomie van de universiteiten en hogescholen
om het onderwijs vorm te geven is groot. Dit geldt voor de (para)medische
inhoud van het curriculum en zeker voor het onderwijs over kwaliteit
en veiligheid in de zorg. Het consortium Kwaliteit van Zorg van de
Nederlandse Federatie van Universitair medische centra (NFU) is daarom
de uitdaging aangegaan om ƩƩn opleiding Kwaliteit en veiligheid
te ontwikkelen voor en ā¦
16 april 2014
Kwaliteit ben je zelf, ontwikkelen dus!
Wie stuurt op kwaliteit, bevordert tegelijkertijd patiƫntgerichtheid,
doelmatigheid en samenwerking. Dat is toch iets
dat je elke toekomstige professional gunt vanaf zijn basisopleiding!
Download
Download het gehele artikel (81 KB)
16 april 2014
Hand in hand: kwaliteit van opleiden en kwaliteit van zorg
Het leveren van kwalitatief goede zorg is niet te vatten in een enkele cursus. Het bieden van kwaliteit van zorg is namelijk
complex, omdat er veel aspecten gemoeid zijn met een hoge kwaliteit van zorg. Een belangrijk perspectief dat in het debat
over verantwoorde zorg tot op heden onderbelicht is gebleven, is dat het leveren van kwalitatief goede zorg in belangrijke
mate het resultaat is van een goede opleiding van zorgverleners, waaronder medisch specialisten. Wat is er bekend over de
relatieā¦
16 april 2014
Hand in hand: kwaliteit van opleiden en kwaliteit van zorg
Het leveren van kwalitatief goede zorg is niet te vatten in een enkele cursus. Het bieden van kwaliteit van zorg is namelijk
complex, omdat er veel aspecten gemoeid zijn met een hoge kwaliteit van zorg. Een belangrijk perspectief dat in het debat
over verantwoorde zorg tot op heden onderbelicht is gebleven, is dat het leveren van kwalitatief goede zorg in belangrijke
mate het resultaat is van een goede opleiding van zorgverleners, waaronder medisch specialisten. Wat is er bekend over de
relatieā¦
16 april 2014
20 jaar opleiden in kwaliteit van zorg
De gezondheidszorg zit te springen om ondernemende en innovatieve professionals die de zorg kwalitatief beter kunnen
maken en betaalbaar kunnen houden. Essentieel zijn de komende tijd medewerkers die kansen zien en wegen zoeken
om topkwaliteit te helpen realiseren terwijl er sprake is van het drastisch verlagen van de zorgkosten. Van hen die bij
de gedachte aan kwaliteitsverhoging en kostenreductie tobberig worden zal de zorg geen heil hoeven te verwachten.
De zorg is, gegeven de vergrijzing enā¦
16 april 2014
Kennisbundels voor MBO
Docenten en praktijkopleiders hebben actuele praktijkkennis nodig
om toekomstige hulpverleners in de zorg goed op te leiden. Snelle
toegang tot deze actuele praktijkkennis is dan belangrijk. In een snel
veranderende omgeving van de langdurige zorg is het voor docenten
erg moeilijk om betrouwbare actuele kennis te vinden voor gebruik in
hun lessen. ZonMw financierde vanuit het Zorg voor Beter programma
daarom de ontwikkeling van 11 praktische kennisbundels voor het
MBO. Elke kennisbundel bevat dā¦
16 april 2014
Op weg naar betekenisvolle zorg
Goede zorg komt tot stand als medewerkers vanuit hun inspiratie een zorgrelatie aangaan met cliƫnten die aan hun
zorg zijn toevertrouwd. Vanuit die zorgrelatie, die naar gelang de situatie meer of minder intensief is, kan de zorgverlener
afstemmen op wat daadwerkelijk van betekenis is voor de cliƫnt en is hij in staat om niet alleen iets te geven, maar ook
iets te ontvangen. Dat laatste is voor het gevoel van waardigheid van cliƫnten van groot belang. Zorgaanbieders die
vanuit dit perspectief wā¦
16 april 2014
Een veilige zorginstelling: de menselijke factor bepaalt
De Nederlandse gezondheidszorg zet grote stappen op het gebied
van (patiƫnt)veiligheid. Door (veiligheids)managementsystemen, richtlijnen
en protocollen brengen zorginstellingen risicoās in kaart en beheersen
ze deze risicoās. Maar harde stuurinstrumenten alleen zijn niet
voldoende. Het gaat ook om de āzachtereā kanten zoals een veilige
cultuur. Wat gaat er in het hoofd van medewerkers om? Hoe kunnen
zorginstellingen zorgen dat hun medewerkers op een veilige manier
denken en handelen?
Download
ā¦
16 april 2014
Kwaliteit van zorg, enkele overpeinzingen
Eind 2012 nam Maarten Rutgers afscheid als voorzitter van de raad van bestuur van Zorggroep Leveste Middenveld
(waaronder het Scheper Ziekenhuis). Op een minisymposium over veiligheidsbeleid in ziekenhuizen hield hij een voordracht
ter markering van zijn afscheid. De uitwerking van die voordracht levert een mooie zienswijze op over kwaliteit
van zorg. Nieuwe wegen worden geschetst. De aandacht voor uitkomsten van zorg vraagt dat de patiƫnt als partner
wordt gezien. Dit zal de normen en waarden ā¦
23 december 2013
De ambities van het kwaliteitsinstituut
Ze wil vooral geen ivoren toren in Diemen maar het veld faciliteren bij het opstellen van zinvolle kwaliteitsinformatie voor cliƫnten en patiƫnten. Die hebben ze nodig om een goede keuze te maken. En professionals faciliteren bij het op gang krijgen van de kwaliteitscyclus. Dat zijn de ambities van Diana Delnoij (48) met het Kwaliteitsinstituut. Mooie voornemens maar hoe gaat ze dat tot stand brengen?
Download
Download het gehele artikel (147 KB)
23 december 2013
Nationaal Informatie Akkoord op basis van BETTER+F
Als alle zorgpartijen de spelregels van BETTER+F omarmen, kunnen kwaliteitsregistraties op een gestandaardiseerde wijze zorgen voor effectieve transparantie van de geleverde zorgkwaliteit. Van levensbelang voor een houdbaar zorgstelsel.
Download
Download het gehele artikel (66 KB)
23 december 2013
Kwaliteit in Zicht: de patiënt als bron van kwaliteitsinformatie
In 2010 sloegen acht grote patiĆ«ntenorganisaties de handen ineen om de positie van patiĆ«nten ten opzichte van zorgaanbieders en zorgverzekeraars te verbeteren. Het samenwerkingsverband waarin zij dat doen heet Kwaliteit in Zicht. Binnen het programma Kwaliteit in Zicht werken deze organisaties samen om de kwaliteit van zorg in Nederland te optimaliseren door de zorg beter te laten aansluiten op de wensen en behoeften van patiĆ«nten. In dit kader zijn onder andere kwaliteitscriteria ontwikkeld diā¦
23 december 2013
Kwaliteit: Uitgesproken Mensenwerk
Dit artikel geeft een beeld van de laatste stand van zaken op kwaliteitsgebied in de Verpleging, Verzorging en Zorg Thuis (VVT) vanuit het oogpunt van de brancheorganisatie van zorgaanbieders: ActiZ. De auteurs beschrijven belangrijke ontwikkelingen wat betreft kwaliteit en de instrumenten die zorgorganisaties inzetten om de kwaliteit van de geleverde zorg inzichtelijk te maken.
Download
Download het gehele artikel (146 KB)
23 december 2013
Van data naar informatie
Veel mensen pleiten voor het gebruik van al bestaande administratieve gegevens bij het maken van kwaliteitsinformatie. Met name in de ziekenhuissector worden al heel veel gegevens verzameld. Een interview met beheerders van drie grote administratieve databases over de mogelijkheden van hun data en de uitdagingen bij het opstellen van kwaliteitsinformatie voor patiƫnten en professionals.
Download
Download het gehele artikel (176 KB)
23 december 2013
Kwaliteitsregistraties met toekomst
Het NFU-expertisecentrum Kwaliteitsregistratie werkt aan kwaliteitsregistraties met toekomst die uitgaan van een goede aansluiting bij het primaire zorgproces. In het primaire proces kan immers de kwaliteit van zorg worden bewaakt en zo nodig verbeterd. Deze nieuwe kwaliteitsregistraties sluiten aan bij de gang van de patiĆ«nt door het zorgstelsel. Voor de opzet en het onderhoud wordt samengewerkt met belanghebbende partijen, zodat aan hun uiteenlopende informatiebehoeften tegemoet kan worden geā¦
23 december 2013
Waarderingssites in de zorg: kwaliteitsinformatie 2.0
In verschillende sectoren gebruiken consumenten al waarderingssites om hun ervaringen met diensten te delen en deze informatie te gebruiken voor het kiezen van een aanbieder. In de gezondheidszorg zijn deze sites ook in opkomst maar er zijn voor- en tegenstanders. Delen bijvoorbeeld niet alleen boze, verongelijkte patiĆ«nten hun mening en op hoeveel beoordelingen is het cijfer van een zorgverlener gebaseerd? Het is interessant om te weten of informatie op waarderingssites ook werkelijk iets zegtā¦
23 december 2013
Concentratie van ziekenhuiszorg: wat vinden chronisch zieken hiervan?
Concentratie van ziekenhuiszorg kan leiden tot een hogere kwaliteit en veiligheid van zorg en een verlaging van de kosten. Concentratie betekent ook dat zorgconsumenten soms naar een ander ziekenhuis moeten en verder moeten reizen. Voor mensen met een chronische ziekte, die vaker en voor meer aandoeningen het ziekenhuis bezoeken, kan dit grote gevolgen hebben. Wat vinden zij zelf van deze ontwikkelingen?
Download
Download het gehele artikel (163 KB)
23 december 2013
Werken aan verbetering van de oncologische zorg
Diagnostiek en behandeling van oncologische patiƫnten worden steeds complexer. De eisen die aan de organisatie van oncologische zorg in een ziekenhuis worden gesteld zijn inmiddels welomschreven en niet meer vrijblijvend. Wij beschrijven het traject van de reorganisatie van oncologische zorg in een algemeen ziekenhuis dat voorafging aan een NIAZ-deelaccreditatie voor oncologische zorg. De reorganisatie bleek een goede voorbereiding op de huidige volume- en kwaliteitseisen.
Download
Download hetā¦
24 oktober 2013
Annemarie van Dalen: 'Durf voor iedere cliënt opnieuw het wiel uit te vinden'
Het huidige kwaliteitsdenken leidt vaak niet tot de beoogde betere zorg, stelt organisatieantropoloog Annemarie van Dalen, die vorig jaar promoveerde op het onderwerp zorgvernieuwing. De reden: het middel ā allerlei KPIās om kwaliteit te meten ā wordt tot doel verheven, waardoor het belang van de cliĆ«nt of patiĆ«nt steeds verder uit beeld raakt. Hoe kan het anders?
Download
Download het gehele artikel (175 KB)
24 oktober 2013
De zoektocht van patiënt naar cliënt, naar burger, naar ...?
PatiĆ«nten stelden zich vroeger gezagsgetrouw, volgzaam en afhankelijk op. Met de komst van marktwerking en marketing werden we cliĆ«nt en zorgconsument. Met de komst en uitbouw van de WMO en de bijpassende ācivil societyā worden we nu aangesproken als burger; met plichten, verantwoordelijkheden en rechten in sociale verbinding.
Download
Download het gehele artikel (66 KB)
24 oktober 2013
Gemeente Huizen boekt Wmo-succes met vraaggestuurde gesprekken
Gemeenten krijgen er straks, na de herziening van de AWBZ, veel Wmo-taken bij. Wethouders en beleidsambtenaren zijn allemaal zoekende hoe zij dit vorm gaan geven. Misschien moeten ze eens een kijkje nemen in Huizen. Deze gemeente werkt al zes jaar met vraaggestuurde gesprekken. āWij hadden altijd al het gevoel: de zorgvraag is goedkoper dan het aanbod. Nu kunnen we dat ook hard maken.ā Een gesprek met wethouder Janny Bakker.
Download
Download het gehele artikel (96 KB)
24 oktober 2013
Wouter Hart en Ruud Klarenbeek: 'Kwaliteit ben je zelf'
De JP van den Bent Stichting staat hoog in lijstjes van vernieuwende zorgorganisaties. Het is dan ook niet toevallig dat Wouter Hart deze organisatie als goed voorbeeld noemt in zijn bestseller āVerdraaide organisatiesā. Tijdens het KiZ-congres āEigen verantwoordelijkheid uw zorgā belichten Wouter Hart en Ruud Klarenbeek samen hoe kwaliteit veel beter kan worden vormgegeven vanuit het individu dan vanuit het systeem.
Download
Download het gehele artikel (121 KB)
24 oktober 2013
Erik Heineman: 'We moeten van command en control naar co-leiderschap en co-creatie'
De CO2-shift noemen ze het in het UMC Groningen: een nieuwe manier van werken waarbij naast de bestaande hiƫrarchische structuur leidende coalities worden geplaatst die problemen oplossen die in de hiƫrarchie onoplosbaar bleken. Het resultaat: betere multidisciplinaire samenwerking en een hogere kwaliteit van zorg.
Download
Download het gehele artikel (101 KB)
24 oktober 2013
Verleiden met e-technology: van serious gaming tot sociale media
Het e-mental health aanbod breidt zich steeds verder uit. Er zijn inmiddels allerlei e-toepassingen op het gebied van psycho-educatie, preventie en behandeling voor verschillende patiƫntengroepen. De grote vraag is hoe mensen te motiveren tot het gebruik van de e-technology voor het verbeteren van hun mentale gezondheid. Aan de hand van verschillende toepassingen geven we voorbeelden en geleerde lessen van het gebruik van e-technology in de praktijk van de GGZ.
Download
Download het gehele artiā¦
24 oktober 2013
Zeggenschap en inclusie voor mensen met ernstig meervoudige beperkingen
Wat is ervoor nodig om mensen met ernstig meervoudige beperkingen middenin Ć©n met de samenleving te ondersteunen? Wat is ervoor nodig om volledig te kunnen deelnemen aan lokale netwerken, op school, op het werk of op de sportclub? En hoe houden mensen daarbij de regie over hun eigen leven? Juist voor mensen met ernstig meervoudige beperkingen is de verbetering van zeggenschap en inclusie erg belangrijk. Zij komen weinig buiten de instelling waar zij wonen en kennen daarbuiten ook weinig personeā¦
24 oktober 2013
De patiënt als partner in het UMC St Radboud
Eigen verantwoordelijkheid als gezamenlijke opgave in theorie, beleid en praktijk
āDe patiĆ«nt als partnerā is waarschijnlijk de meest gebruikte vertaling van het begrip āparticipatory healthcareā in het UMC St Radboud. Het is een centraal element van de Radboud visie op persoonsgerichte zorg. De kern daarvan is dat beslissingen die van invloed zijn op de behandeling, gezondheid en kwaliteit van leven van een patiĆ«nt zo veel mogelijk worden genomen door professionals, patiĆ«nten en hun naasten saā¦
24 oktober 2013
De meeste mensen zijn andere mensen
Zorgorganisaties krijgen steeds meer te maken met diversiteit. Maar hoe houd je in de praktijk rekening met diversiteit in bijvoorbeeld sekse, leeftijd, geloof, seksuele oriƫntatie en etnische en culturele achtergrond? En hoe geef je dit een plek in de ondersteuning die je als organisatie biedt? Deze vragen staan centraal in het trainingsprogramma voor medewerkers Ʃn cliƫnten dat Pameijer en Mikado samen ontwikkelden.
Download
Download het gehele artikel (112 KB)
24 oktober 2013
Zicht op CVA-zorgketens met zelfevaluatie
Op welke manier zouden we de langdurige zorg moeten organiseren zodat deze leidt tot de best mogelijke uitkomsten voor de patiĆ«nt? Ketenzorg lijkt een antwoord. Professionals die over de muren van de eigen instelling heen kijken en werken aan dit gezamenlijke doel. Het is snel geformuleerd, maar de praktijk is weerbarstig. Met het zelfevaluatie-instrument van het Ontwikkelingsmodel voor Ketenzorg is er nu een hulpmiddel voorhanden om de organisatie van ketenzorg in kaart te brengen en bij te stā¦
22 augustus 2013
Toezicht houden op kwaliteit
Toezicht houden op kwaliteit is voor veel toezichthouders onwennig. Vanuit historisch gegroeide dynamieken zijn toezichthouders vooral gewend om de organisatie vanuit de bestuurskamer op basis van bedrijfseconomische gegevens te beoordelen. Nu er een toenemende maatschappelijke druk op raden van toezicht ontstaat om meer expliciet toezicht te houden op de kwaliteit van de zorg, merken veel toezichthouders dat het lastig is om vanuit de bestuurskamer een goed oordeel te vellen. Vanwege de letterā¦
22 augustus 2013
Professionalisering van toezicht op kwaliteit van zorg
Het toezicht op kwaliteit van zorg moet beter, dat wordt steeds duidelijker. De vraag bij de meeste raden van toezicht is echter hoe. Een belangrijke eerste stap hierbij is het inzien en erkennen van de uitdagingen in het toezien op kwaliteit. Vervolgens moeten raden van toezicht leren omgaan met die uitdagingen door een krachtig toezichtprofiel te creĆ«ren. Hiervoor is een goede ondersteuning vanuit kwaliteitsfunctionarissen van cruciaal belang, evenals goede relaties met gremia zoals de ondernā¦
22 augustus 2013
Gedeelde zorg van bestuurder en arts om kwaliteit van gezondheidszorg
In de afgelopen decennia is er veel veranderd in de gezondheidszorg en het komt steeds vaker voor dat bestuurders zich publiekelijk moeten verantwoorden voor de kwaliteit van zorg. Een aantal ernstige incidenten die de afgelopen jaren in de media kwamen laat dit zien, bijvoorbeeld de structurele samenwerkingsproblemen bij de hartchirurgie in het UMC St Radboud en bij de longchirurgie in het VUmc. Verbazingwekkend in deze zaken was vooral dat het disfunctioneren zo lang kon doorgaan, zonder dat ā¦
22 augustus 2013
Governance van kwaliteit
Het onderwerp kwaliteit is laatste jaren steeds verder van de zorgmedewerkers af komen te staan. Terwijl zij juist de mensen zijn die uiteindelijk het verschil maken. Kwaliteitssystemen die zijn Ā“uitgeroldĀ“ schieten vaak over de hoofden van de medewerkers heen, terwijl iedereen de noodzaak van werken aan kwaliteit ziet. Hoe bereiken zorgorganisaties dat belangrijke themaās rondom kwaliteit van de organisatie weer gaan leven in de teams en dat teams samen in gesprek gaan over kwaliteit? En hoe wā¦
22 augustus 2013
Governance op de werkvloer
Hoe kunnen we ervoor zorgen dat patiĆ«nten duurzaam goede en veilige zorg krijgen? Dit is onder meer een vraagstuk van governance op de werkvloer. Om goede governance te realiseren is het van belang dat medewerkers kwaliteit en veiligheid van zorg intrinsiek gemotiveerd centraal stellen. Essentieel hierbij is het aan hen teruggeven van eigenaarschap en daardoor een gevoel van betrokkenheid stimuleren. In het UMCG wordt geprobeerd dit te realiseren door de āprofessionals in the leadā te laten zijā¦
22 augustus 2013
Met andere ogen: zorgverbetering en borging in het project Zorg voor Beter Regionaal
Hoe kunnen we verbeteringen in de langdurende zorg borgen en verspreiden? Dat was een vraag die voortkwam uit de verbetertrajecten uit het landelijke verbeterprogramma voor de langdurende zorg Zorg voor Beter (ZvB). In het project ZvB Regionaal werd de ontwikkelde methode om valpreventie te verhogen in een regionale, door hbo-studenten ondersteunde opzet toegepast. De auteurs onderzochten hoe de toegevoegde strategieĆ«n uitwerkten en of en hoe zorgverbetering gerealiseerd is. Een van de belangriā¦
22 augustus 2013
Ouderenzorg 2040
Op 20 juni jl. was het congres āOuderenzorg 2040ā op de Erasmus Universiteit Rotterdam. Het werd een dag met prachtige plenaire inleidingen, met powersessies over geriatrische revalidatie, effectieve ketenzorg, psychosociale interventies, dementie, integrale zorg voor kwetsbare ouderen, een integrale wijkaanpak en e-health en domotica, en met de oratie van Robbert Huijsman als afsluiting. Het congres stond in het teken van zijn oratie en belichtte trends in de ouderenzorg, de transitie van de oā¦
22 augustus 2013
Hoe slaagt de MOL?
Op donderdag 20 juni jl. hield de auteur zijn oratie als bijzonder hoogleraar Management en organisatie van de ouderenzorg. De hoofdtitel āHoe slaagt de MOL?ā ontstond uit het besef dat, naast management en organisatie, leiderschap minstens zo belangrijk is. Deze drie termen creĆ«erden als acroniem dat beestje. Kunnen Management, Organisatie en Leiderschap zorgen voor toekomstbestendige ouderenzorg?
Download
Download het gehele artikel (131 KB)
1 juli 2013
Kiezen en delen: gedeelde besluitvorming als pijler voor goede zorg
Het Platform Gedeelde Besluitvorming streeft naar een veel bredere toepassing van gedeelde besluitvorming (shared decision making) in Nederland. Want, gedeelde besluitvorming ā op de juiste wijze toegepast ā is effectiever dan traditionele manieren van voorlichting en informatieoverdracht. Ondanks dat meer dan de helft van de zorgverleners van mening is dat zij in de praktijk gedeelde besluitvorming reeds toepassen, blijkt uit onderzoek dat dit percentage veel lager ligt. Er is dus een wereld tā¦
21 juni 2013
Gezamenlijk beslissen is beter, in veel opzichten
Column over het thema van dit nummer van kwaliteit in zorg: āShared decision makingā
Download
Download het gehele artikel (71 KB)
21 juni 2013
Nothing about me without me
Shared decision making (SDM) is de kern van cliĆ«ntgerichte zorg. Het is een sleutel voor verandering van gedrag en kwaliteit van leven (Godolphin, 2009). Toch wordt deze techniek in de huidige praktijk lang niet altijd ingezet. Het āde client laten meedingen over de behandelingoptiesā is een toepassing waar weinig mensen in de geestelijke gezondheidszorg (GGZ) gebruik van maken. De inzet van tools en beslismodellen die hiervoor beschikbaar zijn (zoals www.samenkeuzenmaken.nl) is binnen instelliā¦
21 juni 2013
Lessen uit patiëntenparticipatie in het project diseasemanagement
De rol van de patiĆ«nt bepaalt in hoge mate het succes van diseasemanagement. Door de patiĆ«nt (meer) regie te geven, kan dit hem uitdagen om actief mee te denken en mee te doen in het zorgproces. Hij neemt zijn verantwoordelijkheid om iets wel of niet te doen aan risicofactoren en behandeling. Hij beslist zelf welke interventies (op dit moment) in zijn leven passen. PatiĆ«ntenparticipatie draagt bij aan inzicht in hoe zorgverleners diseasemanagement het beste kunnen laten aansluiten bij de doelgrā¦
21 juni 2013
SamenKeuzesMaken, gereedschap voor shared decision making in de GGZ
Behandeling in de langdurende psychiatrie is noodzakelijk voor herstel. Een ernstige psychiatrische aandoening vergt over het algemeen langdurige (medicamenteuze) behandeling. Het (langdurig) gebruik van medicatie heeft zowel positieve als negatieve gevolgen voor de cliĆ«nt. Vaak zijn er bij de dosering en keuze van medicijnen meerdere opties mogelijk. Om daarin beslissingen te kunnen nemen kan via shared decision making de betrokkenheid van de cliĆ«nt worden vergroot. GGZ-NHN, het HEE-team van hā¦
21 juni 2013
Is de polikliniek Anesthesiologie nu lean?
Het optimaal benutten van de beschikbare capaciteit van poliklinieken of operatiekamers is voor ziekenhuizen van belang om te voldoen aan de zorgvraag. De vraag is echter op welke manier de capaciteit optimaal benut kan worden, waarbij de kwaliteit van zorg gewaarborgd blijft. Dit artikel beschrijft een op lean gebaseerd verbetertraject van de preoperatieve polikliniek Anesthesiologie van het UMC St Radboud (POP), waarbij een verbetering van de capaciteitsbenutting gerealiseerd is door standaarā¦
21 juni 2013
ROM vraagt verandering van gedrag en cultuur
De druk om inzicht te geven in de behandelresultaten door middel van ROM (Routine Outcome Monitoring) wordt opgevoerd in de GGZ. In 2012 moesten instellingen voor 30 procent van alle patiĆ«nten begin- en eindmetingen aanleveren aan de SBG (Stichting Benchmark GGZ). Dit percentage is niet gehaald volgens de SBG. Zorgverzekeraars gaan daarom financiĆ«le maatregelen treffen. Q-Consult heeft bij verschillende GGZ-instellingen onderzoek gedaan naar de kritieke succesfactoren en randvoorwaarden bij de ā¦
21 juni 2013
Mantelzorg door vijftigplussers
Bijna een derde van de Nederlandse vijftigplussers verricht mantelzorg. Gezien de huidige plannen van het kabinet is het de vraag of zij (nog) meer mantelzorg kunnen verlenen. Aan de hand van vier cases geeft ons onderzoek aan dat er een positieve houding bestaat ten aanzien van het verrichten van mantelzorg. Maar, deze attitude speelt vrijwel geen rol in de bereidheid tot het al dan niet verlenen van mantelzorg. Twee andere factoren zijn wel van belang, namelijk āwil men hetā (de motivatie) enā¦
21 juni 2013
Goede praktijken bij taalproblemen in de zorg
Onvoldoende taalvaardigheid leidt tot misverstanden, fouten en ergernis. Iedereen is het erover eens dat iemand met een ziekte zijn zorgverlener moet kunnen begrijpen. Hoewel het begrijpelijk maken van medische bijsluiters al weer een aantal jaren bij wet is geregeld, is daarmee de kous niet af. Minder bekend is dat er tussen hulpverleners onderling ook taalproblemen voorkomen. De āzwarte pietā wordt helaas nog vaak bij de patiĆ«nt en zijn gebrek aan vaardigheden gelegd. Er is hier voor organisaā¦
22 april 2013
E-health: op weg naar structureel gebruik
Dit artikel geeft een globaal overzicht van e-healthtoepassingen die al ontwikkeld zijn en wat er voor de Nederlandse consument/patiƫnt beschikbaar is. We kijken daarbij vanuit het perspectief van de patiƫnt en van professionals en organisaties. Daarbij staat telkens ook de vraag centraal wat dit betekent voor de kwaliteit en veiligheid van de patiƫnt en de kosten van de zorg.
Download
Download het gehele artikel (151 KB)
22 april 2013
Digitaal praten over gezondheid
In Engeland is de website www.healthtalkonline.org ontwikkeld waar patiĆ«nten verhalen vertellen over wat het werkelijk betekent een ziekte of aandoening te hebben. Ook vertellen mantelzorgers over hoe ze het zorgen voor een zieke ouder of kind ervaren. Tevens geeft de website gedegen en betrouwbare informatie over ervaringen van patiĆ«nten. In Engeland is het een succes. Eind juni 2013 ziet de Nederlandse versie (www.pratenovergezondheid.nl) het licht: nu nog over (mantelzorgers van) patiĆ«nten mā¦
22 april 2013
Familieparticipatie 2.0
Niets doet een cliënt in de langdurende zorg zó goed als intensief contact met zijn familie en andere naasten. Toch krijgen mensen die verhuizen naar een zorginstelling vaak minder bezoek dan toen zij nog thuis woonden. Door in de zorg aandacht te besteden aan familieparticipatie is het mogelijk familie meer te betrekken. Dat lukt alleen als er sprake is van een goede communicatie tussen de zorg en de familie. Inzet van digitale communicatiemiddelen biedt daarbij een uitkomst.
Download
Downloadā¦
22 april 2013
Nooit te oud om te leren!
Dat ons land in de nabije toekomst voor een groot deel uit ouderen bestaat is al enige tijd bekend. Maar dat ouderen veel op het world wide web te vinden zijn is voor veel mensen nog onbekend. De zorg voor ouderen kan daar gebruik van maken, maar dan moeten sociale media wel bruikbaar zijn voor ouderen. Het PEER-project probeert ouderen te leren omgaan met sociale media.
Download
Download het gehele artikel (108 KB)
22 april 2013
Toezicht in de 21ste eeuw
Sociale media zijn in opmars. Ze bevatten een schat aan informatie over de gezondheidszorg. Ook misschien wel over kwaliteit of het ontbreken daarvan. Geen wonder dat de Inspectie voor de Gezondheidszorg experimenteert met het gebruik van sociale media in haar toezicht.
Download
Download het gehele artikel (149 KB)
22 april 2013
Quantified Self: Een digitale revolutie binnen de gezondheidszorg?
Quantified Self. Letterlijk: jijzelf, uitgedrukt in data. Breder gezegd: het fenomeen dat de mens in toenemende mate technologie en dataverzamelingsmethoden integreert in zijn leven, om inzicht te krijgenĀ in zichzelf en hiervan te leren. Een beweging die wel eens voor een radicale verandering binnen de gezondheidszorg kan zorgen; zelf meten op grote schaal leidt tot een enorme toename van kennis over het individu en zou uiteindelijk geĆÆndividualiseerde gezondheidszorg en medicatie mogelijk kunnā¦
22 april 2013
Oma en opa aan de iPad
Ouderen en iPads. Het lijkt een onlogische combinatie. Maar toen Tonnie Vogel, programmamanager innovatie Zorg op Afstand Sensire, haar kleinzoon met alle gemak zag omgaan met dit apparaat, wist ze wel beter. iPads kunnen met hun bedieningsgemak de buitenwereld toegankelijk maken voor ouderen. En zo geschiedde.
Download
Download het gehele artikel (101 KB)
22 april 2013
E-health: grote kansen voor de langdurige zorg
Cordaan is een grote instelling voor langdurige zorg in Amsterdam. We praten met Ellen Maat, die daar directeur is van de directie ICT en Innovatie, over de betekenis van e-health voor de organisatie.
Download
Download het gehele artikel (106 KB)
22 april 2013
De patiënt aan het roer dankzij nieuwe media
Sociale media hebben ons leven veranderd. Maar het zorgonderzoek is met rust gelaten. Dat gaat veranderen als het aan Lucien Engelen ligt. De directeur van het Radboud REshape & Innovatiecentrum zet crowdfunding en vergaande democratisering in bij zorgonderzoek. Doel is innovaties beter te laten aansluiten bij waar de patiƫnten werkelijk behoefte aan hebben.
Download
Download het gehele artikel (109 KB)
22 april 2013
Henk Smid (en zijn hond) zijn fan van sociale media en ICT!
Henk Smid is directeur van ZonMw: de financier van gezondheidszorgonderzoek in Nederland. We vragen hem wat hij vindt van het crowdsourcing initiatief van Lucien Engelen.
Download
Download het gehele artikel (118 KB)
25 februari 2013
Lean en de ijzeren discipline om gezamenlijk dagelijks te verbeteren
Het gedachtegoed van lean heeft de laatste jaren zeer aanstekelijk gewerkt in de zorg. Reden voor de redactie om in gesprek te gaan over het ontstaan, de kern en de toekomst van lean. Dat gesprek hadden we met twee gepassioneerde inspirators, Marc Rouppe van der Voort, manager Innovatie in het St. Elisabeth Ziekenhuis, en Jannes Slomp, lector Lean/World Class Performance aan de Hogeschool van Arnhem en Nijmegen.
Download
Download het gehele artikel (146 KB)
25 februari 2013
Dagelijkse drukte in een huisartsenpraktijk
Een beetje drukte hoort bij een huisartsenpost, maar er zijn ook veel onderbrekingen die helemaal niet nodig zijn. Reden voor huisartspraktijk Klein Iterson in Gouda om het werk van hun assistenten eens extra aandacht te geven. Zij gingen een experiment aan op basis van lean six sigma. In een half jaar tijd verminderde het aantal verstoringen achter de balie met 74 procent. Ook steeg de waardering van de werkplek door de assistentes van 6,3 naar 7,1. Dit artikel beschrijft de werkwijze en de reā¦
25 februari 2013
Verbeterborden bekeken
In veel zorgorganisaties die werken met lean methoden treffen we het verbeterbord aan. Verbeterborden inzetten is in de praktijk echter niet zo eenvoudig. De oorzaak hiervan is vaak onduidelijk. Vandaar dat de auteurs het gebruik van het verbeterbord hebben geanalyseerd vanuit de doelen van het verbeterbord. Dit gebeurt aan de hand van drie casussen.
Download
Download het gehele artikel (211 KB)
25 februari 2013
Waarde toevoegen door verspillingen te elimineren
De Zinzia Zorggroep gaat voor Excellente zorg en wil dat bereiken door present te zijn, te blijven leren en slim te werken. Bovendien wil Zinzia efficiƫnter werken. Met een lean traject wil Zinzia hier op inspelen met als uiteindelijk resultaat een verbetering van de kwaliteit van zorg en begeleiding waarbij de klant centraal staat, een toename van de betrokkenheid en tevredenheid van de medewerkers en een verbetering van het bedrijfsresultaat.
Download
Download het gehele artikel (107 KB)
25 februari 2013
Regie Op Locatie
Continu verbeteren in de langdurige zorg kan alleen in dialoog tussen medewerkers en cliĆ«nten. Regie Op Locatie helpt daarbij. Deze methodiek is ontwikkeld door Vanboeijen, een instelling voor mensen met een verstandelijke beperking. Regie Op Locatie staat voor een goed leven voor de cliĆ«nt, mooi werk voor de medewerker en een financieel gezonde organisatie. Lean en zeggenschap vormen de pijlers van Regie Op Locatie. Vanboeijen werkt sinds twee jaar met deze nieuwe manier van werken. Wat zijn hā¦
25 februari 2013
Trends in kwaliteitsmanagement in de gezondheidszorg
In de jaren tachtig van de vorige eeuw ontstond expliciet belangstelling voor de kwaliteit van de gezondheidszorg in het licht van een enorme en tot dan toe verwelkomde kostenexplosie in de gezondheidszorg. Vanwege de grote kostenstijging ten opzichte van het bruto nationaal product werden toenemend vragen gesteld bij de toegevoegde waarde voor de maatschappij. Tevens bleek uit met name het werk van Wennberg en anderen, dat er grote verschillen in medische consumptie tussen regioās en landen beā¦
25 februari 2013
Helende omgeving maakt toekomst zorginstellingen gezond
Het vinden van een goede match tussen een zorggebouw en de beleving van patiƫnten met een psychische aandoening is niet altijd eenvoudig. De fysieke omgeving heeft invloed op het welbevinden van een patiƫnt en kan een helende functie hebben. In dit artikel gaan we verder in op deze helende functie van de omgeving en hoe dit bevorderd kan worden door een goed samenspel tussen architect en opdrachtgever.
Download
Download het gehele artikel (96 KB)
25 februari 2013
Kortere opnameduur in ziekenhuizen en de relatie met kwaliteit en veiligheid van de zorg
Op 12-12-12 verdedigde Ine Borghans aan de Radboud Universiteit Nijmegen haar proefschrift met de titel: āReducing hospital length of stay by improving quality and safety of care?ā Dit proefschrift laat zien dat ziekenhuizen die het aantal klinische opnamedagen willen terugdringen, vooral moeten werken aan verbetering van de kwaliteit en veiligheid van de zorg.
Download
Download het gehele artikel (90 KB)
20 december 2012
Dreigende personeelstekorten in de zorgbranches, overschotten in de WJK-branches
Momenteel zijn er geen grote tekorten op de arbeidsmarkt van zorg en WJK (Welzijn & maatschappelijke dienstverlening, Jeugdzorg en Kinderopvang. De vraag is of dit in de toekomst nog het geval is. Om antwoord te krijgen op deze vraag is een prognosemodel ontwikkeld waarmee betrokken partijen inzicht krijgen in toekomstige ontwikkelingen op de arbeidsmarkt voor VOV-personeel.
Download
Download het gehele artikel (135 KB)
20 december 2012
Duurzaam aan het werk in de verpleging en verzorging
TNO heeft recent interviews gehouden onder uitvoerende zorgmedewerkers binnen verpleeg- en verzorgingshuizen. Het doel was om meer inzicht te krijgen in ervaringen en ideeĆ«n van medewerkers over welke factoren het werk fysiek en psychisch belastend maken en wat aangrijpingspunten zijn om hun duurzame inzetbaarheid te vergroten en plezier in het werk te behouden. Wat blijkt? De wisselwerking tussen werkdruk en fysieke belasting maakt het werk vooral belastend en heeft invloed op het werkplezier,ā¦
20 december 2012
Visie op en ervaringen met Investors in People
āInvestors in People vraagt werken vanuit visie en loslaten,ā zegt Aad Schouten, directeur Human Resource bij het Onze Lieve Gastvrouw ziekenhuis (OLVG), over het gedachtegoed van Investors in People (IiP). Annet van de Wetering zocht hem op in zijn werkkamer in het ziekenhuis in Amsterdam. Resultaat: een twee uur durend gesprek met een bevlogen professional over zijn visie op en ervaringen met Investors in People.
Download
Download het gehele artikel (156 KB)
20 december 2012
Zorg en arbeid in één keer vernieuwen: dat werkt
Bij zorgorganisatie BrabantZorg startte in 2011 een experiment waarin sociale innovatie in samenhang met vernieuwing van verpleeghuiszorgzorg in praktijk wordt gebracht. Het experiment, een initiatief van BrabantZorg, Hogeschool Utrecht en ActiZ laat zien hoe gelijktijdig kwaliteitsverbetering van zorg, arbeid en bedrijfsvoering mogelijk is. Kernpunt is dat medewerkers, cliĆ«nten en familie van drie verpleeghuisafdelingen de zorg en het werk in de zorg zelf opnieuw inrichten. Het experiment brenā¦
20 december 2012
Overstag: concreet aan de slag met duurzame inzetbaarheid binnen de gehandicaptenzorg
Blijvend optimaliseren van kwaliteit van zorg, dat is het belangrijkste doel van het programma āOverstagā. Dit initiatief van de StAG richt zich op duurzame inzetbaarheid van medewerkers binnen de instellingen voor gehandicaptenzorg.
Download
Download het gehele artikel (214 KB)
20 december 2012
Grenzen verleggen in de zorg
Steeds meer wordt er een beroep gedaan op informele zorg: gegeven door mantelzorgers, familieleden, andere bekenden uit het sociale netwerk Ć©n vrijwilligers. De noodzaak daartoe wordt steeds groter, mede door veranderingen in de AWBZ, ook in de verblijfszorg. De familie verplichten om vier uur per week ondersteuning te leveren lijkt te kort door de bocht. Om familie en vrijwilligers een volwaardige plek te geven in de zorg is het nodig dat ook de eigen organisatie onder de loep wordt genomen. Iā¦
20 december 2012
Duurzame inzetbaarheid bij UMC's
Inzetbaarheid is een belangrijk thema binnen de zorg. Om de kwaliteit van de zorg nu en in de toekomst te garanderen is breed inzetbaar en flexibel personeel nodig. Daarom deden de UMCās onderzoek naar dialoog, maatwerkafspraken en inzetbaarheid, uitgevoerd bij universitaire medische centra (UMCās) in Nederland. Inzetbaarheid is āwerk in uitvoeringā binnen de zorg.
Download
Download het gehele artikel (157 KB)
24 oktober 2012
Onnodige zorg: baat het niet, dan schaadt het ouderen vaak wel
Er wordt door wetenschap, beleid en politiek veel gesproken over het terugdringen van onnodige zorg. Het is echter nog niet zo gemakkelijk om onnodige zorg helder te definiĆ«ren, laat staan om de omvang ervan betrouwbaar aan te geven in Nederland. Vanuit internationaal perspectief geeft de auteur begripsomschrijvingen en bespreekt vervolgens concrete manieren, zoals via het aantal geneesmiddelen en het aantal dokters dat wordt ingezet in de zorg, om onnodige zorg te kunnen aanwijzen en vervolgenā¦
24 oktober 2012
Overgebruik van medische zorg
Betaling voor activiteiten van zorgverleners stimuleert overgebruik van zorg en verklaart voor een deel de toename in ziekenhuiskosten. Overgebruik wordt veel gezien bij zorgverleners in afhankelijke posities, bij kwetsbare patiĆ«nten en bij wensvervullende geneeskunde. Het betrekken van de voorkeuren van de patiĆ«nt tijdens het consult, meer waardering voor āwatchful waitingā en betaling naar uitkomstmaten van een behandeling kunnen overgebruik remmen en de kosten in potentie met 30 procent reduā¦
24 oktober 2012
Verstandig kiezen brengt zorgkosten omlaag
In de gezondheidszorg kunnen miljoenen euroās worden bespaard als bepaalde instrumenten of interventies voor minder patiĆ«nten worden gebruikt dan nu het geval is. Een actieve aanpak is nodig om dit voor elkaar te krijgen.
Download
Download het gehele artikel (134 KB)
24 oktober 2012
Toepassing van PROMs in het zorgproces
De zorg, waaronder medische ingrepen, zo vormgeven dat deze zo min mogelijk negatieve effecten heeft op de kwaliteit van leven van patiĆ«nten, is wellicht de belangrijkste doelstelling van het gebruik van Patient Reported Outcome Measures (PROMs). Dit kan ook betekenen niets doen als medisch ingrijpen volgens patiĆ«nt en behandelaar niets bijdraagt aan de kwaliteit van leven. Binnen het Atrium MC is het project TANGO opgezet om ervaring op te doen met de structurele inbedding van PROMs-vragenlijsā¦
24 oktober 2012
Zelfmanagement bij chronische angst en depressie
Veel mensen die lijden aan angsten en depressie worden vaak langdurig behandeld in de specialistische GGZ. De vraag is of dat altijd effectief en nuttig is. Toepassen van zelfmanagement zou patiƫnten weer meer regie kunnen geven over hun klachten en hun leven en ook dure zorg overbodig maken.
Download
Download het gehele artikel (225 KB)
24 oktober 2012
Interview met Andrew Vallance-Owen, bedenker van de Patient Reported Outcome Measures
Hoe vaak komt het niet voor: een operatie is technisch geslaagd, maar de patiƫnt klaagt desalniettemin over pijn of beperking in zijn bewegingsvrijheid. Om inzicht te krijgen in hoe patiƫnten zorg ervaren, ontwikkelde Andrew Vallance-Owen de Patient Reported Outcome Measures, kortweg PROMs. Ze vormen een waardevol houvast in discussies over waar je het schaarse geld het best in kunt investeren.
Download
Download het gehele artikel (156 KB)
24 oktober 2012
Een beeld bij inbedden van zelfmanagement
Zelfmanagement is niet meer weg te denken uit de huidige zorg. Bij burgers, patiĆ«ntenorganisaties, zorgverleners en beleidsmakers staat het bevorderen van eigen regie enĀ zelfmanagement steeds vaker hoog op de agenda. Dit betekent echter niet dat ondersteunen van zelfmanagement in de zorg vanzelf gaat. Voor het inbedden van zelfmanagement in de (zorg)organisatie is een belangrijke taak weggelegd voor kwaliteitsfunctionarissen en managers. Belangrijk hierbij is het creĆ«ren van een visie op zelfmaā¦
24 oktober 2012
Interview met hoogleraar kwaliteit van zorg en chirurg Job Kievit
Hoe kun je weinig effectieve zorg die veel kost voorkomen? Daar heeft chirurg en hoogleraar Kwaliteit van Zorg Job Kievit wel enkele ideeĆ«n over. āWe moeten het systeem anders inrichten. Alle prikkels zijn nu gericht op zo veel mogelijk behandelen. Pak dat eerst aan en beĆÆnvloed daarna de publieke opinie. Als ik terminaal ziek word, dan hoop ik dat in mijn rouwadvertentie staat: āhij heeft tenminste niet tot het eind gevochtenā. Er zijn immers mooiere en zinvollere dingen te doen aan het eind vā¦
24 oktober 2012
Meer zelfredzaamheid bij ouderen, minder (onnodige) thuiszorg?
Ruim 40 jaar geleden mocht je van je oude dag gaan āgenietenā. Ouderen werden gestimuleerd om te verhuizen naar een rusthuis of bejaardenhuis. De tijden zijn wel veranderd. Ouderen zelf willen graag zolang mogelijk zelfstandig blijven wonen en zo min mogelijk afhankelijk zijn van anderen. En de komende tijd zullen ouderen dat ook steeds meer moeten: er komen flinke bezuinigingen aan en een tekort aan arbeidskrachten. Zelfredzaamheid is de nieuwe slogan. Maar wat is zelfredzaamheid eigenlijk en ā¦
24 oktober 2012
ZHPC stuurt op behandelresultaat
Sturen op resultaat is een geliefde kreet van managers. Het Zeeuws Hand & Pols Centrum (ZHPC) stuurt ook op resultaat, niet op financieel resultaat, maar op meetbare uitkomsten van het resultaat van de behandeling. De prettige bijkomstigheid is dat daaruit een gezonde financiƫle huishouding volgt.
Download
Download het gehele artikel (146 KB)
24 oktober 2012
Meer met minder: lean op de verpleegafdeling
In november 2011 is het Atrium Medisch Centrum gestart met de invoering van de Productive Ward. Bij de start van het programma waren er veel twijfels en kritische vragen over ādit zoveelste project op rijā. Inmiddels klinkt de loftrompet. Afdelingshoofden en verpleegkundigen van deelnemende afdelingen zijn enthousiast en trots op de zaken die ze zelf hebben opgepakt en verbeterd. Er komt veel energie vrij en ook in de rest van het ziekenhuis groeit enthousiasme. De eerste resultaten zijn merkbaā¦
24 oktober 2012
Zorgpaden zonder verspilling?
Zorgpaden zijn niet meer weg te denken uit de Nederlandse gezondheidszorg. De ontwikkeling en invoering ervan heeft al tot veel goede resultaten geleid op het gebied van kwaliteit en efficiency. Toch gebeuren er ook vreemde dingen: zorgpaden die niet de āstate of the artā bevatten, of erger: zorgpaden die interventies voorschrijven waar bewijs tegen is. In dit artikel bespreekt de auteur een aantal regelmatig voorkomende problemen en geeft hij mogelijkheden om hier positief mee om te gaan.
Downā¦
24 oktober 2012
Verbetering van ziekenhuisontslag
Steeds meer patiĆ«nten behoeven overdracht van zorg vanuit het ziekenhuis naar huis. Echter, het ontslagproces verloopt vaak niet optimaal en dit kan leiden tot vermijdbare behandelingen en kostbare heropnames. Er is weinig bekend over de factoren die ten grondslag liggen aan een ineffectief en onveilig ontslagproces. In een grote Europese studie naar de overdracht van zorg tussen de eerste en tweede lijn (HANDOVER) hebben wij onderzoek gedaan naar deze onderliggende factoren en welke ābest pracā¦
24 augustus 2012
Onderzoek naar patiëntveiligheid en het veiligheidsmanagementsysteem
Het veiligheidsprogramma āVoorkom schade, werk veiligā dat in 2008 is gestart, loopt officieel eind 2012 ten einde. Ziekenhuisdirecties, medisch specialisten en verpleegkundigen richten zich via 10 themaās op het terugdringen van mogelijk vermijdbare schade. Daarnaast zijn ziekenhuizen verplicht een veiligheidsmanagementsysteem (VMS) in te voeren, zodat systematisch en gestructureerd aan veiligheid kan worden gewerkt. Kunnen we nu ook zeggen dat de implementatie van het veiligheidsprogramma totā¦
24 augustus 2012
Hoe meten we de veiligheid van zorg?
Hoe veilig is de zorg in zorginstellingen? Hoe vaak komen veiligheidsincidenten voor en wat zijn de gevolgen en oorzaken? Zijn incidenten met ernstige schade voor de patiĆ«nt zeldzaam of het topje van de ijsberg? Het meten van veiligheidsincidenten is niet eenvoudig, maar essentieel om patiĆ«ntveiligheid te kunnen verbeteren. Dit artikel gaat in op hoe je veiligheidsincidenten opspoort, de onderliggende oorzaken analyseert en wat de voor- en nadelen zijn van diverse methoden. Geadviseerd wordt omā¦
24 augustus 2012
Foute diagnostiek in de geneeskunde
Soms komt het voor dat een diagnose verkeerd, te laat of helemaal niet wordt gesteld. Diagnosefouten, kunnen ernstige gevolgen hebben voor de patiĆ«nt. Hoewel onderzoek naar patiĆ«ntveiligheid sterk is toegenomen in de afgelopen decennia, is onderzoek naar foute diagnostiek hierbij achtergebleven. In het hier beschreven promotieonderzoek zijn de oorzaken van foute diagnostiek geanalyseerd. Ook zijn de rol van ervaren werkdruk, werkervaring en de toepassing van een diagnostische beslisregel in de ā¦
24 augustus 2012
Grensoverschrijdend gedrag naar mensen met een beperking
Vrijwel iedereen heeft een sociaal netwerk. Familie, vrienden, huisgenoten, buren, kennissen, collegaās en zorgverleners spelen daarin een rol. Soms is dit netwerk uitgebreid, soms heel beperkt. Een goed sociaal netwerk is belangrijk voor het ervaren van geluk. Het maakt mensen sterker en beschermt tegen eenzaamheid. Maar elk sociaal netwerk kent ook risicoās. Soms ontstaat machtsongelijkheid en dan ligt misbruik op de loer: dit geldt ook in de zorg voor mensen met een beperking. Met allerlei vā¦
24 augustus 2012
Frequent meten van vitale waarden zet zoden aan de dijk!
In het kader van het verbeteren van veilige patiĆ«ntenzorg heeft de Inspectie voor de Gezondheidszorg alle ziekenhuizen in Nederland verplicht gesteld om voor eind 2012 een Spoed Interventie Systeem in werking te hebben gesteld. Er is echter geen goede onderbouwing over hoe de verschillende onderdelen van dit veiligheidssysteem het beste kunnen worden geĆÆmplementeerd. Wel blijkt uit de literatuur dat vooral de implementatie en borging van het goed en op tijd signaleren van patiĆ«nten op de verpleā¦
24 augustus 2012
Bouwen aan een gerechtvaardigd vertrouwen in een veilige medicatieoverdracht
Medicatiefouten komen zo vaak voor dat iedere zorgverlener eigenlijk een gerechtvaardigd wantrouwen moet hebben ten aanzien van het actueel medicatiegebruik van zijn patiĆ«nt. Maar helaas is dat wantrouwen er nog onvoldoende en leidt het zeker niet altijd tot individueel leiderschap in het voorkomen van fouten. Individueel leiderschap betekent dan dat iedere zorgverlener altijd als vanzelfsprekend het medicatiegebruik goed verifieert en actief op zoek gaat naar waar het misging. Waarbij āspeak uā¦
24 augustus 2012
Veiliger zorg door vliegveldmarkering in operatiekamer
Design van de werkomgeving heeft een belangrijke invloed op menselijk gedrag. In dit artikel wordt betoogd hoe het aanbrengen van vloermarkering in de operatiekamers van Het Oogziekenhuis Rotterdam leidde tot een betere positionering van materialen en mensen. Hoe een simpele lijn op de grond tot veiliger zorgverlening leidt.
Download
Download het gehele artikel (174 KB)
22 juni 2012
Developments in quality improvement in Europe and the USA in the last 15 years
Although health care systems differ between countries, many quality and safety issues are similar. In this article the authors use previously published literature and the articles presented in this special issue, to review developments over recent years and to discuss emerging trends that they believe will be important in the years to come.
Download
Download het gehele artikel (169 KB)
22 juni 2012
Quality improvement in the English National Health Service
Martin Marshall is the Professor of Healthcare Improvement at UCL. He is also the lead for Improvement Science London, a new initiative to promote the science of improvement across the three London Academic Health Science Centres. Prior to his current role, he was the Clinical Director and Director of R&D at the Health Foundation. An expert in the field of quality improvement, Martin gives his views on important developments in England in the last 10 years and focusses on the role of using evidā¦
22 juni 2012
Quality improvement in Danish health care
This paper gives an overview of Quality Improvement (QI) initiatives in Danish healthcare, how QI has progressed during the last ten years, and the future challenges weāre facing. This article represents the authorsā personal view. Others may well highlight other landmarks and issues in the development of QI in Denmark.
Download
Download het gehele artikel (117 KB)
22 juni 2012
Interview on USA quality trends and issues with Robert Wachter
To get a picture of how Quality Improvement developed in the US John Ovretveit interviewed Bob Wachter, an influential medical specialist who has been part of many national Patient Safety initiatives in the last 10 years. An expert who, from those experiences, is able to give an overview of developments across the Atlantic.
Download
Download het gehele artikel (379 KB)
22 juni 2012
Quality improvement from the perspective of the health care work floor
We spoke about quality improvement with Catharina Walma, quality manager Groenekruis Domicura Maastricht, Lead Auditor and nursing scientist; and with Yolanda Fernandes, independent management consultant from the UK.
Download
Download het gehele artikel (214 KB)
22 juni 2012
Nine European trends in quality management of long-term care for older people
In the INTERLINKS study long-term care in 10 European countries was studied and many experts were interviewd. Through INTERLINKS 9 trends were identified in quality improvement in the long-term care sector.
Download
Download het gehele artikel (132 KB)
22 juni 2012
Measuring quality in long-term care
In the PROGRESS project an international list of quality indicators was developed and important lessons on measuring quality in long-term care were learned.
Download
Download het gehele artikel (140 KB)
20 april 2012
'MVO brengt het beste in mensen boven'
Alhoewel MVO binnen de zorg misschien nog niet echt in de schijnwerpers staat, groeit de aandacht voor dit onderwerp merkbaar. Reden voor MVO Nederland om samenwerkingspartners te zoeken en aanbod te ontwikkelen, zodat ook de zorgsector bij hen terecht kan voor kennis en ondersteuning. āMVO is een visie en een concept dat helpt om je organisatie op een integrale manier tot betere resultaten te brengen, zowel voor de patiĆ«nt en de medewerker, als voor onze planeet en de verlies- en winstrekeningā¦
19 april 2012
Kwaliteit van zorg in een maatschappelijk perspectief
Kwaliteit van zorg past binnen het denken over maatschappelijk verantwoord ondernemen (MVO), wanneer de uitkomsten van het zorgproces voor de gebruiker centraal worden gesteld. Kwaliteitsmanagers kunnen binnen zorginstellingen het MVO-proces versterken.
Download
Download het gehele artikel (216 KB)
19 april 2012
MVO in de zorg is van belang en kwaliteitsmanagers kunnen daarbij helpen
Maatschappelijk Verantwoord Ondernemen (MVO) in de zorg lijkt contradicties in zich te dragen. Ondanks recente ontwikkelingen is de zorg, althans in Nederland, niet in de eerste plaats gericht op ondernemen. Je verantwoordelijk voelen voor de ander is in de zorg zoān vanzelfsprekendheid dat een oproep daartoe bijna een belediging wordt. Dit laatste ligt zeker niet in de bedoeling van de auteur, desondanks wil hij niet alleen een pleidooi houden voor MVO in de zorg, maar sterker nog: een oproep ā¦
19 april 2012
MVO in het UMC Utrecht: Geen loze kreet
Het UMC Utrecht vindt het vanzelfsprekend om maatschappelijk verantwoord en duurzaam te werken omdat het als zorginstelling een voorbeeldfunctie heeft op het gebied van een gezonde en duurzame leefomgeving. Gezondheid en duurzaamheid zijn naadloos aansluitende begrippen. Gezondheid gaat over welzijn en duurzaamheid over een leefbare omgeving voor nu toekomstige generaties. De ondertekening door de raad van bestuur van twee manifesten in het kader van maatschappelijk verantwoord ondernemen en duā¦
19 april 2012
Zorg voor ruimtelijke faciliteiten
De huidige architectuur in de Nederlandse gezondheidszorg is doorgaans tijdloos, saai en onaantrekkelijk. De zorginstellingen zijn te veel gericht op het reduceren van kosten en het vermarkten van hun producten. Het gebouw werd een zorgfabriek. De menselijke maat is verdwenen, het gebouw lijkt ontzield. Toch is bouw een uitgelezen kans om maatschappelijk verantwoorde organisatievernieuwing te entameren. Maar de realiteit van alledag is dat de structuur en de technologie van de gezondheidszorg oā¦
19 april 2012
Het OPPO-gebouw, een voorbeeld voor de rol van architectuur binnen MVO in de zorg
In de meeste bouw- en verbouwvoornemens wordt architectuur gezien als de laatste stap van het proces, waarin het kwantitatieve programma van eisen en het zorgconcept vertaald worden naar een functioneel gebouw. In dit denken wordt de kans gemist om architectuur bewust in te zetten als een succesfactor van het kwaliteitsmanagement.
Download
Download het gehele artikel (161 KB)
19 april 2012
Praktijkervaringen met casemanagement
Casemanagement vormt een belangrijke schakel tussen de cliĆ«nt, de mantelzorger en de zorgverlener. De functie ācasemanagerā past binnen het overheidsbeleid dat is gericht op het bevorderen van de eigen regie, zelfredzaamheid en participatie van cliĆ«nten. Maar wat is casemanagement, hoe ziet het er in de praktijk uit en wat is de meerwaarde? In dit artikel geven we twee praktijkvoorbeelden: casemanagement bij dementie en bij epilepsie.
Download
Download het gehele artikel (125 KB)
19 april 2012
Lean: goed voor het team
Succesverhalen over de toepassing van de managementfilosofie lean in de Nederlandse zorgsector duiken steeds vaker op. Echter, er is nog weinig wetenschappelijke kennis over de invloed van lean op zorgprofessionals. Daarom werd in een exploratieve studie de invloed van lean op de werkomstandigheden en werkbeleving van zorgprofessionals geĆÆnventariseerd. De resultaten tonen een positief effect op de tevredenheid van de medewerkers in een tijdsbestek van een half jaar. De voornaamste reden: medewā¦
2 maart 2012
Bevorderende factoren voor ketenontwikkeling in de spoedzorg
Ketenoptimalisatie is succesvol als men oog heeft voor de mix van zachte en harde aspecten die het juiste samenspel tussen actoren stimuleren. Een methodische aanpak gaat hand in hand met aspecten als vertrouwen, leiderschap, geloof en commitment. Gaandeweg het proces van ontwikkeling van keten ontstaat een verdieping in de samenwerking. Dit blijkt uit het praktijkonderzoek āDe Lerende AMI-ketenā in Noord-Nederland. Dit artikel geeft een handreiking hoe zachte en harde aspecten met elkaar te veā¦
2 maart 2012
Guided Care bij multimorbiditeit
De Nederlandse gezondheidszorg staat voor de uitdaging om ook voor mensen met complexe multimorbiditeit goede zorg te bieden. De diseasemanagementbenadering biedt deze groep onvoldoende aansluitende zorg. Het Guided Care Model, dat in de VS werd ontwikkeld, is een casemanagementmodel en omvat acht interventies om mensen met complexe multimorbiditeit vanuit de huisartsenpraktijk goede en geĆÆntegreerde zorg te bieden. In Nederland onderzoekt Vilans in vijf huisartsenprakijken of het Guided Care Mā¦
2 maart 2012
Gericht verbeteren met het Ontwikkelingsmodel voor Ketenzorg
Met het grote aantal ouderen en mensen met meer dan ƩƩn (chronische) ziekte tegelijkertijd in ons land is de behoefte aan samenhangende zorg allang niet nieuw meer. Wanneer je de pech hebt dat je getroffen wordt door bijvoorbeeld dementie, hoop je toch dat de zorg die je krijgt van goede kwaliteit is. En dat de diverse zorgverleners die bijdragen aan jouw zorg en ondersteuning onderling samenwerken en afstemmen, ook als ze werken bij verschillende zorg- of welzijnsaanbieders. Ketensamenwerking ā¦
2 maart 2012
Van CVA-zorg naar geïntegreerde CVA-zorg
Een persoon die door een acute beroerte getroffen wordt heeft snel hulp nodig en helaas regelmatig ook langdurige chronische zorg. Die zorg wordt tegenwoordig verleend binnen een transmurale stroke service, een wat vrijblijvend samenwerkingsverband. De stroke service is een grote vooruitgang ten opzichte van het niet hebben van dit organisatieverband. Optimaal is de huidige CVA-zorg daarmee nog niet. Er is nog steeds sprake van āverkeerdebedproblematiekā, van vele overdrachtsmomenten van een paā¦
2 maart 2012
De kracht van een patiëntgerichte zorggarantie voor een transmuraal zorgpad
Wie kent ze niet? De ambitieuze projecten in zorginstellingen die tot doel hebben de kwaliteit, patiĆ«ntgerichtheid en/of -tevredenheid te vergroten maar uiteindelijk een beperkt tot geen resultaat hebben. Ondanks alle goede bedoelingen en het aanvankelijk enthousiasme gaat een projectteam aan de slag maar uiteindelijk vallen de resultaten tegen. Dit is zeker niet het geval voor het project Collum Care dat in 2009-2011 voor patiĆ«nten met een gebroken heup bij het Atrium MC en Sevagram te Heerlenā¦
2 maart 2012
Uniforme optimale zorg voor gynaecologisch-oncologische patiënten
De discussie in het zorglandschap focust op welke veranderingen nodig zijn om kwalitatief hoogstaande zorg te leveren op de juiste plaats en op een betaalbare wijze. Voor patiĆ«nten die te maken hebben met een ziekte die niet veel voorkomt, maar wel complex is (laag volume ā hoog complex ) vraagt dit om het concentreren van zorg bij gespecialiseerde teams in centra. De chirurgie voor gynaecologisch-oncologische maligniteiten behoort voor het merendeel tot deze categorie van laag volume ā hoog coā¦
4 januari 2012
Kwaliteit van zorg 2.0: menslievende, presente en zorgzame zorg
Vanuit de zorgethiek zijn concepten als menslievendheid, presentie en zorgzame zorg in opmars. Zij beogen een gevoeliger kijken naar de patiĆ«nt en een betere aansluiting bij diens ervaringen, vooral ook breder dan de ziekte. In kwaliteitstermen is dit te duiden als een doorontwikkeling vanuit het kwaliteitsdomein patiĆ«ntgerichtheid naar ākwaliteit van zorg 2.0ā. Dat staat dan voor professionals die zorg bieden die naast ziektegerichtheid, ook mensgerichtheid, uitvoeringsgerichtheid en houdingsgā¦
4 januari 2012
Welke cultuur in een zorginstelling stimuleert zorgzaamheid?
Zorgzaamheid als kwaliteitsaspect van zorg kan niet beperkt worden tot de relatie tussen een zorgvrager en een zorgverlener. Zij is ook onderdeel van de cultuur van een organisatie, die op haar beurt onderdeel is van de cultuur van de samenleving. Des te belangrijker is het dan ook om de culturele aspecten van zorgzaamheid te onderzoeken. In deze bijdrage richten we ons vooral op de vraag hoe de cultuur van een organisatie op het punt van zorgzaamheid is te beoordelen.
Download
Download het gehā¦
4 januari 2012
De medemenselijke relatie tussen hulpvrager en hulpverlener in de zorg voor mensen met een verstandelijke beperking
De laatste tien jaar is de zorg voor mensen met een verstandelijke beperking in toenemende mate āvraaggestuurdā ingericht vanuit de maatschappelijke opvatting dat zorg en ondersteuning steeds beter moeten worden afgestemd op het individu. We staan dus voor de taak om vast te stellen welke nieuwe competenties voor deze gewijzigde taakstellingen nodig zijn, maar niet zonder reflectie: hoe blijven we ons voldoende bewust van de mens achter de hulpvraag?
Download
Download het gehele artikel (131 KBā¦
4 januari 2012
Onze aanpak is direct aan de slag met wat cliënten belangrijk vinden
In de Staat van de Gezondheidszorg 2009 maakte hij enkele rake opmerkingen. Zo zou volgens Rob Hoogma de systeemwereld van controleren en afrekenen in het huidige kwaliteitsdenken de leefwereld overstemmen. We gingen in gesprek met Hoogma, voorzitter van de raad van bestuur van Siza Dorp Groep, een instelling in de gehandicaptenzorg. Binnen de Siza Dorp Groep leveren zoān 2800 medewerkers vanuit 150 accommodaties verspreid over de provincie Gelderland elke dag persoonlijke en deskundige zorg enā¦
4 januari 2012
De liefde kan niet van een kant komen
Dit themanumer gaat over menslievende zorg, een concept dat in de zorg, met name bij zorgverleners en -afnemers, op veel sympathie kan rekenen. Het achterliggende denken sluit immers nauw aan bij de verwachte intrinsieke motivatie van diegenen die in de zorg werken. Toch mag sympathie voor een onderwerp op zich geen reden zijn voor onvoorwaardelijke acceptatie. Daarom zullen in deze bijdrage, puntsgewijs, een aantal kritische vragen en opmerkingen worden gepresenteerd.
Download
Download het gehā¦
4 januari 2012
Kwaliteit, zin en tijd: de winst van aandacht voor levensvragen
Het pleidooi van het Expertisenetwerk Levensvragen is dat aandacht voor levensvragen integraal onderdeel moet zijn van zorg en welzijn voor ouderen en andere kwetsbare groepen: vanwege meer kwaliteit van leven, meer werkplezier voor medewerkers en lagere kosten van de zorg.
Download
Download het gehele artikel (150 KB)
4 januari 2012
Waarderend auditen maakt een audit leuker en effectiever
In Gelre ziekenhuizen in Apeldoorn en Zutphen is de afgelopen jaren gewerkt aan een cultuur waarin waardering en verbetermogelijkheden in alle openheid kunnen worden besproken. Die toon wilde het ziekenhuis ook graag terugzien in de interne audits. Het ziekenhuis heeft hiervan geleerd dat waarderend auditen, auditen vanuit een positieve invalshoek, energie vrijmaakt in de organisatie. Waarderend auditen stimuleert medewerkers tot nadenken over wat zij kunnen bijdragen aan het verbeteren van hunā¦
21 oktober 2011
Op zoek naar de kern
Wanneer we het werk ingewikkeld organiseren, lijkt ook alles ingewikkeld te worden. Wanneer we het eenvoudig houden, gaat het haast als vanzelf. Hoe komt dat?
Download
Download het gehele artikel (151 KB)
21 oktober 2011
Alles draait om eenvoud: kwaliteitsbevorderende kostenbesparing
Eerder dit jaar hebben we een themanummer gewijd aan kwaliteit en kosten. Dit artikel gaat dieper op dit thema in als inleiding op het komende najaarssymposium āAlles draait om eenvoudā; of hoe kunnen relatief eenvoudige interventies de zorg beter en goedkoper maken? De belangrijkste vragen die hier besproken worden zijn: Wat zijn de oorzaken voor de stijgende kosten van de Nederlandse gezondheidszorg? Welke bezuinigingsvoorstellen worden vanuit regeringswezen overwogen? Welke doelmatige alternā¦
21 oktober 2011
Ruimte voor dialoog, een managementopgave
Veel zorgorganisaties profileren zich in hun communicatie met een eigen visie op goede zorgverlening, maar komen in de praktijk niet toe aan een onderscheidende uitvoering. Zorgverleners hebben het gevoel steeds minder tijd te hebben voor hun cliĆ«nten of patiĆ«nten. Bewust of onbewust staan zorgorganisaties dan ook op een kruispunt: mee blijven drijven op de turbulente stroom van regels, normen en eisen die op de organisatie en de zorgverleners afkomen of zelf een keuze maken voor de richting diā¦
21 oktober 2011
Vragenlijsten? Houd ermee op!
De gewoonte om vragenlijsten af te nemen bij patiĆ«nten/cliĆ«nten-ervaringsonderzoek lijkt onuitroeibaar. Ik kwam er met een publicatie in dit tijdschrift (2007) al eerder tegen in opstand. Dit was bij gelegenheid van de publicatie van de Consumer Quality Index (CQ-index). Ik stelde toen dat vragenlijsten-als-meetinstrument niet voldoen aan eisen van betrouwbaarheid en validiteit en pleitte voor een fundamenteel andere methode van onderzoek. Dit keer schrijf ik naar aanleiding van de hulpvraag vaā¦
21 oktober 2011
Succesvol afslanken van een omvangrijk kwaliteitssysteem
Hoe dring je het aantal documenten terug in een kwaliteitssysteem dat als een echt āzwaargewichtā mag worden bestempeld? Stichting Sutfene besloot eind vorig jaar om meer dan 1000 kwaliteitsdocumenten, variĆ«rend van beleidsstukken tot specifieke checklists, drastisch terug te dringen. De aanpak was bepalend voor een succesvol resultaat: halvering van het aantal documenten!
Download
Download het gehele artikel (183 KB)
21 oktober 2011
De meerwaarde van HKZ-certificering voor GGZ-instellingen
In maart 2011 verscheen het rapport āDe meerwaarde van HKZ-certificering voor GGZ-instellingenā (Fabbricotti, Oud, Redekop en Huijsman) met daarin resultaten van onderzoek uitgevoerd door iBMG (Erasmus Universiteit Rotterdam) en het Trimbos-instituut in opdracht van ZonMw. Het is een interessant rapport, rijk aan herkenbare, maar ook aan onverwachte data. Dit artikel geeft eerst de samenvatting van dit rapport. Delen uit de samenvatting van het rapport zijn aangevuld met gegevens over het onderā¦
21 oktober 2011
Organisatiecultuur als complexe randvoorwaarde voor eenvoudige kwaliteitsverbetering
Om tot kwaliteitverbetering te komen, wordt binnen de zorg veel geĆ«xperimenteerd met nieuwe vormen van ketensamenwerking, ICT en procesinnovaties. Daarbij wordt vaak voorbijgegaan aan de rol van de organisatiecultuur. Dit terwijl organisatiecultuur voor een belangrijk deel richting geeft aan het gedrag van zorgverleners. Sterker nog: onderzoek wijst erop dat organisatieculturen een cruciale belemmerende factor zijn in het realiseren van innovaties. Maar managers vinden cultuur vaak moeilijk griā¦
21 oktober 2011
Naar eenvoud in planning & control met de A3 methodiek
Bestuurders en controllers in de zorg hebben administratieve lastenverlichting, āmeer met minderā, transparantie en het versterken van de betrokkenheid bij organisatieveranderingen hoog op de agenda staan. Om aan deze themaās invulling te geven is een nieuwe benadering voor het besturen van organisaties ontwikkeld die op een pragmatische manier inspeelt op deze behoeften, genaamd de āA3 methodiekā. Dit artikel beschrijft eerst een korte introductie van deze methodiek, waarna de werkwijze en hetā¦
21 oktober 2011
Who's afraid of red, yellow and blue
āHet publiek is er nog niet klaar voor.ā Een gevleugelde uitspraak van Barnett Newmann als de kunstenaar weer eens geconfronteerd werd met ādat-kan-mijn-kleine-neefje-ook-opmerkingenā. Een schilderstuk met wat gekleurde vlakken? Moeten we daar nu zoveel geld voor uitgeven? Voor zoiets nutteloos? Begrijpelijk. Zonder uitleg is dit soort kunstwerken voor het grote publiek moeilijk te begrijpen.
Download
Download het gehele artikel (142 KB)
20 oktober 2011
Ga terug naar kleine, zelfsturende teams
Alles in onze samenleving is te groot geworden, ook de zorg. De mensen op de werkvloer weten precies wat eraan schort, maar door de vele lagen daartussen is het management het zicht op deze alledaagse werkelijkheid volledig kwijt. āWe moeten terug naar werken in kleine groepen, zoals we in de oertijd hebben gedaan. Groepen waarin iedereen elkaar kent, zijn eigen taken heeft en daar ook op wordt aangesproken.ā Een gesprek met hoogleraar psychologie Roos Vonk.
Download
Download het gehele artikelā¦
20 oktober 2011
Naar een slim en slank managementsysteem
Veel kwaliteitssystemen kunnen een stuk doeltreffender en eenvoudiger worden. Hoe kun je dat praktisch aanpakken?
Download
Download het gehele artikel (135 KB)
20 oktober 2011
Verandering realiseren door dagelijks gedrag te beïnvloeden: eenvoudig?
Hoe realiseer je werkelijk veranderingen in de praktijk van alledag? In je organisatie vinden dagelijks grote en kleine veranderingen plaats. Medewerkers moeten nieuwe werkwijzen aanleren, krijgen te maken met een nieuw team of veranderende taken. Niet zelden stuit je dan op weerstand. In dit artikel leggen we een verband tussen de attitude ten aanzien van veranderingen en āeenvoudigā dagelijks gedrag. Hoe herken je de houding van medewerkers ten opzichte van veranderingen? En hoe kun je deze iā¦
20 oktober 2011
Buurtzorg stelt autonomie medewerkers centraal
Het is het snelst groeiende bedrijf van Nederland. Daarnaast zijn ze zojuist door Effectory uitgeroepen tot beste werkgever van ons land en is de cliƫnttevredenheid de hoogste van Nederland. Iedereen in de zorg en daarbuiten kijkt naar ze, maar slechts een enkeling durft het aan het concept te kopiƫren. Een kijkje achter de schermen bij Buurtzorg.
Download
Download het gehele artikel (97 KB)
20 oktober 2011
Lean op de werkvloer
Voor de kwaliteit van zorg, veiligheid en waardering van cliƫnten is goede zorg door verpleegkundigen essentieel. Verpleegkundigen hebben een spilfunctie in de zorg. Zij staan dicht bij de cliƫnt en brengen de meeste tijd met hen door. Juist de tijd die verpleegkundigen direct aan cliƫnten besteden staat steeds meer onder druk. Veel tijd gaat op aan bijkomende taken als administratie, overdracht, overleg, zoeken naar materialen en informatie verzamelen. Hoe kan hierin verandering komen?
Downloaā¦
20 oktober 2011
Vereenvoudiging zorg sleutel tot verandering
We hebben de zorg te complex gemaakt. Totale controle door meer en meer rapportages is een illusie. Het appel van het KiZ-congres op 9 november, alles draait om eenvoud, dwingt ons na te denken over wat werkelijk waarde toevoegt aan de patiĆ«nt. Vereenvoudiging is de sleutel tot verandering. Maar het werkt alleen als het gebeurt met oog voor de gehele zorgketen. Procesdenken en investeringen in kwaliteitszorg spelen een belangrijke rol. Met dit perspectief voor ogen wil het congres concrete handā¦
30 augustus 2011
Dossieronderzoek naar zorggerelateerde schade
De veiligheid en kwaliteit van de gezondheidszorg kunnen worden geborgd met verschillende instrumenten. Een krachtig kwaliteitsinstrument is dossieronderzoek voor opsporing en analyse van zorggerelateerde schade. Hiermee wordt duidelijk welke vormen van vermijdbare schade kunnen optreden en welke oorzaken hieraan ten grondslag liggen. Op
basis van deze bevindingen kan in overleg met de zorgverleners naar mogelijkheden worden gezocht om deze vermijdbare
schade in de toekomst te voorkomen. Om totā¦
30 augustus 2011
Zicht op veiligheid in de jeugdzorg
Instellingen en professionals die met kinderen of ouders werken zijn medeverantwoordelijk voor het waarborgen van de veiligheid van jeugdigen. Zicht krijgen op veiligheid vraagt om een combinatie van professioneel werken en goed veiligheidsbeleid op organisatieniveau. Voorbeelden uit de jeugdzorg laten zien hoe dat kan. Veiligheid van jeugdigen is een urgent maatschappelijk thema. Gezinsdramaās maken pijnlijk duidelijk dat kinderen en jongeren voor een veilige en gezonde ontwikkeling afhankelijā¦
30 augustus 2011
Na een incident, praten met de patiënt en diens naasten
Als er iets misgaat in de zorg en een patiĆ«nt als gevolg hiervan schade oploopt, is het belangrijk dat hierover met de patiĆ«nt wordt gesproken. De patiĆ«nt waardeert open communicatie en dit leidt er vaak toe dat hij besluit geen klacht of claim in te dienen. Desondanks wordt slechts een derde van de incidenten of calamiteiten in ziekenhuizen met de patiĆ«nt en naasten besproken. In dit artikel worden de ontwikkeling en implementatie van een praktische handleiding beschreven die zorgverleners in ā¦
30 augustus 2011
Veiligheidsbeleid in de GGZ
Opvallend bij de manier waarop GGZ-instellingen aan veiligheid werken is de focus op veiligheid voor cliƫnten Ʃn op veiligheid voor medewerkers. GGZ-instellingen snakken naar eenvoudige, niet-bureaucratische werkwijzen, die aansluiten op de praktijk en op de behoeften van cliƫnten en medewerkers. Vertrouwen in professionals speelt hierbij een cruciale rol.
Download
Download het gehele artikel (128 KB)
30 augustus 2011
Veiligheid zit in de genen van de professionals
PatiĆ«ntveiligheid en het omgaan met risicovolle situaties zijn van oudsher dĆ© specialiteiten van ambulanceorganisaties. De Regionale Ambulance Voorziening Utrecht (RAVU) slaagde er de afgelopen jaren in om een extra impuls te geven aan de zorg voor veiligheid van patiĆ«nten Ć©n medewerkers. Veiligheid zit nu āin de genenā van verpleegkundigen en ambulancechauffeurs. In deze bijdrage worden de veranderingen beschreven die de RAVU in de organisatie en de cultuur doormaakte.
Download
Download het geā¦
30 augustus 2011
High 5's SOP for Medication Reconciliation
Het internationale High 5ās project is een initiatief van de World Health Organization (WHO) en wordt ondersteund door de ministeries voor gezondheidszorg. De naam ontleent zich aan het invoeren van 5 āStandard Operating Proceduresā of standaard werkwijzen (SOPās) voor patiĆ«ntveiligheid in 5 landen in 5 jaar. Nederland neemt met inmiddels 13 ziekenhuizen deel aan de SOP for Medication Reconciliation (medicatieverificatie) in opdracht van het ministerie van VWS. Resultaten laten zien dat het mogā¦
30 augustus 2011
Periodieke medicatiebeoordeling: veilig zorg en minder kosten
Bij veel cliĆ«nten van zorgorganisaties in de ouderenzorg, gehandicaptenzorg en langdurende ggz is sprake van polyfarmacie: het chronisch gebruik van meer dan vijf geneesmiddelen tegelijkertijd. De kans op problemen door medicatie is bij deze cliĆ«nten groot. De ongewenste gevolgen van langdurig medicijngebruik zijn te voorkomen door het medicijngebruik van de cliĆ«nt kritisch te blijven bekijken en goed overzicht te houden. Uit onze ervaringen blijkt dat periodieke medicatiebeoordeling (PMB) een ā¦
29 juni 2011
Verbeteren van patiëntveiligheid
Dagelijks lopen tientallen patiĆ«nten in Nederlandse ziekenhuizen iatrogeen letsel op (veroorzaakt door medische handelingen) en komen potentieel vijf mensen te overlijden als gevolg van fouten in een zorgproces dat juist als doel had hen te helpen. Hoewel er toenemend aandacht is voor het belang van patiĆ«ntveiligheid, is het effect van verbetermaatregelen internationaal tot nu toe veelal teleurstellend. De druk op Nederlandse bestuurders neemt toe om de kwaliteit en veiligheid binnen hun zorginā¦
29 juni 2011
Clinical auditing as a quality improvement process
The UK model of clinical audit places more emphasis on action interventions intended to achieve improvement and rapid repeat data collection to demonstrate the effectiveness of the actions. Case studies are provided that illustrate that actions are likely to involve the support of all professional staff involved in the care of patients as well as managers of healthcare services.
Download
Download het gehele artikel (189 KB)
29 juni 2011
Kan een UMC op organische wijze veranderen?
Gezondheidszorgsystemen zijn complexe en dynamische, levende systemen. Om een dergelijk dynamisch systeem te kunnen besturen is een passende cultuur nodig; een cultuur gericht op procesdenken en system awareness, waarbij openheid en organisch leiderschap waarin āwie het weet, mag het zeggenā en wederkerigheid centraal staan. Om de gewenste cultuuromslagte bewerkstelligen is een veranderingsconcept uitgewerkt gestoeld op ervaring en inzicht uit de ziekenhuispraktijk.
Download
Download het geheleā¦
24 juni 2011
Clinical governance en het streven naar excellentie
Ondanks de hoge plaats op internationale rankings is de Nederlandse gezondheidszorg de afgelopen jaren bij herhaling negatief in de pers gekomen door tekortkomingen in de kwaliteit en veiligheid van de patiĆ«ntenzorg. Hierdoor is de tolerantie voor fouten en schade afgenomen, houdt de inspectie voor de gezondheidszorg scherp toezicht, doet ook De onderzoeksraad voor veiligheid onderzoek naar calamiteiten in de zorg en groeit het besef dat de gezondheidszorg moet veranderen. Dit leidde ertoe dat ā¦
24 juni 2011
Het beoordelen van kwaliteit door zelfevaluatie in de klinische microsystemen
Organisaties met zorgteams verspreid over meerdere satellietvestigingen lopen het risico om ongewenste variatie in kwaliteitszorg te leveren. Dit artikel gaat over de ontwikkeling en implementatie van een zelfevaluatie-instrument met als doel om in een revalidatiecentrum met meerdere satellietvestigingen een kwaliteitstoets uit te voeren. De opzet, de resultaten en de geleerde lessen van deze interne zelfevaluatieprocedure worden besproken. een bottom-up, organisatiebrede kwaliteitsverbetering ā¦
24 juni 2011
Hoe kan de raad van toezicht zijn rol als toezichthouder kwaliteitszorg invullen?
Raden van toezicht moeten mede op basis van de zorgbrede governancecode 2010 toezicht houden op de kwaliteit van zorg die instellingen leveren. Het probleem is dat kwaliteit van zorg voor veel toezichthouders een relatief onbekend terrein is. Recente ernstige crises op het gebied van kwaliteit en veiligheid in de zorg hebben het bewustzijn van de risicoās verhoogd. Hoe kan een raad van bestuur aan de raad van toezicht snel en helder inzage in het kwaliteitsbeleid, de kwaliteitsprocessen en de rā¦
24 juni 2011
Middagsymposium en toezichtkader
Op 28 april 2011 werd in het LUMC in stijl afscheid genomen van Wim Schellekens, hoofdinspecteur Curatieve gezondheidszorg. Tijdens het middagsymposium spraken diverse deskundigen over het toezichtkader āBestuurlijke Verantwoordelijkheid voor Kwaliteit en Veiligheidā. Het toezichtkader zelf werd op het einde van de middag in plaats van aan de minister, aangeboden aan de directeur-generaal (DG) van het ministerie van VWS, de heer Van Halder. Dit verslag is een compilatie van zowel het symposium ā¦
21 april 2011
Nieuwe technologie en zelfmanagement: twee handen op één buik?
Zelfmanagement wordt vaak in ƩƩn adem genoemd met ondersteunende technologie, zoals telemonitoring of eHealth. Dit artikel biedt inzicht in de nieuwste ontwikkelingen op technologisch gebied. Deze ontwikkelingen gaan zeer snel. Voor het borgen van kwaliteit dient daarom aandacht uit te gaan naar hoe technologieƫn ondersteuning bieden aan het zelfmanagementsysteem en hun relatie met organisatie, taken, omgeving en gebruiker.
Download
Download het gehele artikel (204 KB)
21 april 2011
Hulp op het net
E-mental health is het gebruik van informatie- en communicatietechnologie (ICT) om de geestelijke gezondheid en gezondheidszorg te ondersteunen en/of te verbeteren. Naast kostenbeheersing is het voornaamste doel de kwaliteit van de geestelijke gezondheidszorg verbeteren. In dit artikel geven we een aantal concrete voorbeelden en gaan we in op de mogelijkheden van e-mental health voor zelfmanagement.
Download
Download het gehele artikel (215 KB)
21 april 2011
Ervaringen met het individueel zorgplan
Het individueel zorgplan wordt in de zorg aan mensen met een chronische ziekte steeds meer gezien als de spil van het individueel vraaggestuurde proces. Zo benadrukte het Coƶrdinatieplatform Zorgstandaarden in zijn rapport āZorgstandaarden in Modelā het belang van een individueel zorgplan in de zorg voor chronisch zieken. Ook in de zorgstandaarden voor Diabetes, Vitale Vaten en COPD krijgt het individueel zorgplan veel aandacht. Hierin staat beschreven dat elke patiĆ«nt een individueel zorgplan ā¦
21 april 2011
Zelfredzaamheid in de intramurale ouderenzorg
Door de toenemende vergrijzing en tekorten aan verzorgend personeel is er steeds meer aandacht voor zelfmanagement of zelfredzaamheid van kwetsbare ouderen in de samenleving. Maar hoe in hoeverre is er aandacht voor de zelfredzaamheid van ouderen die langdurig verblijven in een zorginstelling? Hoe wordt dan vormgegeven aan zelfredzaamheid in de dagelijkse praktijk en welke rol speelt de financiering op basis van zorgzwaartepakketten (ZZPās) hierbij? Henny Wanders āzorgcoƶrdinator ā en Grete Visā¦
21 april 2011
Zelfmanagement volop in beweging
Door de toenemende prevalentie van chronische aandoeningen groeit en verandert de zorgvraag in Nederland. Mensen met een chronische aandoening vragen meer zeggenschap over de zorg en willen en kunnen een groter eigen aandeel in de zorg nemen. Dit dwingt ons om na te denken over nieuwe zorgconcepten. Zorgverleners, patiĆ«ntenorganisaties, beleidsmakers en wetenschappers buigen zich over de manier waarop patiĆ«nten optimaal met hun chronische aandoening kunnen omgaan en hoe zorg kan worden afgestemā¦
21 april 2011
GRIP en GLANS
De termen eigen regie en welbevinden staan centraal in het ouderenbeleid en de ouderenzorg. Maar het blijkt niet eenvoudig deze concepten inhoudelijk goed in te vullen en ze concreet te vertalen in een praktisch ondersteuningsaanbod. Het GRIP- en GLANS-programma van het UMCG en de RuG is daar wel in geslaagd en heeft de cursussen āGRIP op het levenā en āGeef uw leven een beetje meer GLANSā ontwikkeld.
Download
Download het gehele artikel (123 KB)
21 april 2011
Preventie van hart- en vaatziekten
In maart 2011 verscheen het proefschrift āCardiovascular prevention: nurses and doctors working togetherā van Helene Voogdt. Het proefschrift geeft inzicht in de kwaliteit van de preventie van hartvaatziekten met ondersteuning van verpleegkundigen in de eerste en tweede lijn in de jaren 2006-2008.
Download
Download het gehele artikel (91 KB)
21 april 2011
Gezamenlijke besluitvorming en preventie van hartvaatziekten: een methode voor praktijkondersteuners
In mei 2010 verscheen het proefschrift āInvolving patients in cardiovascular risk management in primary care. Evaluation of a nurse-led interventionā van Marije Koelewijn. Het proefschrift onderzoekt de IMPALA-methode, een methode voor cardiovasculair risicomanagement bij mensen met een verhoogd risico op hartvaatziekten in de huisartspraktijk, die nog geen hartvaatziekte hebben doorgemaakt. Dit artikel licht deze methode toe en beschrijft een aantal lessen uit het onderzoek.
Download
Download ā¦
4 maart 2011
Evaluatiegesprekken medisch specialisten in het Ziekenhuis St Jansdal
De medisch specialisten van het ziekenhuis St Jansdal te Harderwijk besloten in 2006 dat zij collegiale evaluatiegesprekken wilden gaan voeren. In 2007 werden 15 gesprekken gevoerd volgens de Appraisal & Assessment-methode. In 2008 werden opnieuw 15 gesprekken gevoerd, waarvan vier herhaalgesprekken. Na twee jaar ervaring maakt de medische staf de balans op. Zijn evaluatiegesprekken voor medisch specialisten haalbaar en wat leveren die op?
Download
Download het gehele artikel (276 KB)
4 maart 2011
Evaluatie rapportage klinische paden
Vijf jaar na invoering van de methodiek klinische paden gebruiken verpleegkundigen de rapportage, gebaseerd op de ācharting by exceptionā-methode, nog steeds niet goed. Dit is de conclusie van een onderzoek uitgevoerd op de verpleegafdeling Cardio-thoracale Chirurgie (CTC) van het St. Antonius Ziekenhuis. Het blijkt een lastig te implementeren onderdeel binnen de methodiek klinische paden. Ondanks deze ervaring wil de auteur een pleidooi houden voor de charting by exception-methode, omdat de veā¦
4 maart 2011
Ontwikkelen, invoeren én evalueren: de casus JGZ
Doorgaan met het ontwikkelen en vervolmaken van richtlijnen heeft weinig zin als ze niet gebruikt worden. Gebruik financiering daarom voor invoeringsactiviteiten en evaluatie. Beter ƩƩn richtlijn goed gebruikt, dan tien op de plank.
Download
Download het gehele artikel (304 KB)
4 maart 2011
Kwaliteitszorg: Quo Vadis?
Zoān dertig jaar wordt in Nederland gericht gewerkt aan het verbeteren van de kwaliteit van zorg. ZonMw en het CBO vonden het tijd om de tussenbalans op te maken en zij verzochten prof.dr. A.F. Casparie en prof.dr.ir. C.T.B. Ahaus om een kwaliteitsagenda op te stellen. Middels vragenlijsten en 20 interviews met deskundigen uit de care, cure en preventie werd een vijftal themaās over de toekomst van kwaliteitszorg voorgelegd. Hieruit bleek dat de toekomstige kwaliteitszorg een duidelijke accentvā¦
4 maart 2011
Checklist voor de implementatie van verbeterprojecten
Regelmatig worden binnen zorgorganisaties programmaās gestart om de kwaliteit en veiligheid van de zorg te verbeteren. Rondom kwaliteitsproblemen worden teams geformeerd, bestaande uit sleutelfiguren van betrokken afdelingen en andere stakeholders. In de praktijk blijkt de mate waarin deze teams erin slagen veranderingen door te voeren afhankelijk te zijn van de aanwezigheid van specifieke randvoorwaarden. Dit artikel beschrijft een praktisch toepasbaar hulpmiddel waarmee knelpunten in de randvā¦
4 maart 2011
Betere en efficiëntere zorg met Lean Six Sigma
Zorgaanbieders moeten steeds meer met elkaar concurreren. De wetten van de markteconomie worden daarom meer en meer van toepassing in de zorgsector die dat tot voor kort helemaal niet gewend was. Dat vergt veranderingen, zowel in het besturen van deze organisaties, als in de omgang met patiĆ«nten en medewerkers. Daarbij kan gebruik worden gemaakt van methoden die hun waarde in andere sectoren hebben bewezen. Om processen efficiĆ«nter te maken, wordt in de industrie tegenwoordig āLeanā gebruikt, oā¦
4 maart 2011
De effectiviteit van doorbraak
Werd kwaliteitszorg decennia lang gekenmerkt door een individuele aanpak, recent spreken tijdelijke samenwerkings- en leernetwerken gericht op gezamenlijke verbetering tot de verbeelding. Zogenoemde āquality improvement collaborativesā worden wereldwijd breed toegepast en hebben ook Nederland niet onberoerd gelaten: talloze Doorbraakprojecten en landelijke verbeterprogrammaās als Sneller Beter, Zorg voor Beter en het Landelijk Dementieprogramma werden gelanceerd. Maar hoe effectief is deze methā¦
4 maart 2011
Zorgpaden en patiëntveiligheid
Vanaf de jaren zeventig zijn wereldwijd in toenemende mate zorgpaden ontwikkeld en gebruikt om zorgprocessen inhoudelijk te optimaliseren, te standaardiseren en patiĆ«ntgericht te organiseren. In Nederland is de ontwikkeling van zorgpaden actueel. Nu patiĆ«ntveiligheid onderwerp van gesprek is in alle sectoren in de gezondheidszorg rijst de vraag of zorgpaden bijdragen aan de verbetering ervan. Tegelijkertijd is het interessant om na te gaan welke instrumenten zijn toe te passen ter vergroting vaā¦
4 maart 2011
Patiëntveiligheid gebaat bij reduceren medicatiefouten en betere samenwerking
In 2007 is uit onderzoek van het NIVEL en het EMGO Instituut gebleken dat de kans op onbedoelde schade groter is bij patiĆ«nten die een chirurgische ingreep ondergaan. Omdat de oorzaken onduidelijk zijn, is op initiatief van de Orde van Medische Specialisten een oorzakenstudie uitgevoerd. Onder het motto āMeld alles wat niet de bedoeling isā is het veilig melden van incidenten door zorgverleners op tien chirurgische afdelingen gestimuleerd. Zo kon een veiligheidsprofiel van de afdelingen in kaarā¦
4 maart 2011
Meten van teamklimaat
In de gezondheidszorg zijn teams essentieel voor het leveren van goede kwaliteit van zorg. Uit de literatuur blijkt dat teamklimaat een belangrijk aspect is van een succesvol team. Een theoretisch onderbouwd en gevalideerd instrument voor het meten van āteamklimaatā is de Team Climate Inventory (TCI) van Anderson en West. Dit artikel beschrijft de vertaling, validering en toepassing van een instrument voor het meten van teamklimaat in patiĆ«ntenzorgteams in Nederland.
Download
Download het gehelā¦
4 maart 2011
De effectiviteit van zorgteams
In het verleden werd de zorg aan patiƫnten vooral geleverd door individuele artsen, verpleegkundigen en paramedici. Tegenwoordig vindt een verschuiving plaats naar zorgverlening door teams. Om deze verschuiving te ondersteunen, is het noodzakelijk te weten welke factoren teams efficiƫnt maken. Daarom is een systematisch literatuuronderzoek verricht vanaf 1990. Opvallend is hoe weinig er bekend is over de optimale structuur en activiteiten van teams en de relatie met uitkomstmaten.
Download
Downā¦
4 maart 2011
VMS Veiligheidsprogramma Nederland
Rustig en zelfverzekerd zit zij tegenover mij. Gedreven lichten haar ogen op als haar passie āde veiligheid van patiĆ«nten ā ter sprake komt. Na een studie Biologie werkte Brigit Heemskerk sinds 1999 bij het UMC Utrecht in de kwaliteitssector. Via de Orde van Medisch Specialisten rolde zij in 2005 in een project veiligheidsmanagementsysteem (VMSzorg) dat inmiddels is uitgegroeid tot het landelijk VMS Veiligheidsprogramma. Druk baasje, want daarnaast studeerde zij in 2006 af in Maastricht, Facultā¦
3 maart 2011
Voorbeelden van kwaliteitsverbetering en kostenbesparing
Ter illustratie van het thema van dit nummer zijn drie voorbeelden van projecten specifiek gericht op kostenbesparing en kwaliteitsverbetering kort beschreven: āAcute buikpijn, eerst echo makenā, āZorgarrangementen in de GGZā en āZwachtelen bij open beenā.
Download
Download het gehele artikel (351 KB)
3 maart 2011
Lean werken in de zorg: 2 ervaringsdeskundigen aan het woord
Lean is een van de methodieken die vaak wordt genoemd als het gaat om het daadwerkelijk realiseren van kwaliteitsverbetering en doelmatigheid in instellingen. reden voor de redactie van KiZ om eens te spreken met twee koplopers op dit terrein die al veel ervaring met deze methode hebben opgedaan in het St. Elisabeth Ziekenhuis in Tilburg.
Download
Download het gehele artikel (176 KB)
23 februari 2011
Risico's in de eerstelijnszorg voor patiënten met meerdere chronische aandoeningen
Over de aard en omvang van schade in de eerstelijnszorg is weinig bekend. Uit recent onderzoek blijkt dat in Nederland de eerstelijnszorg over het algemeen veilig is. Het lijkt er echter op dat de onveiligheid toeneemt naarmate meerdere zorgverleners bij de zorg betrokken zijn. Onderzoek rond zes risicothemaās toont aan dat een multidisciplinaire aanpak nodig is om de veiligheid van de geĆÆntegreerde eerstelijnszorg te verbeteren.
Download
Download het gehele artikel (309 KB)
23 februari 2011
Productive Ward: een doe-het-zelfverbeterprogramma
Verpleegkundigen weten best wat goede zorg is en Productive Ward (PW) helpt hen dat als team voor elkaar te krijgen. Ze beginnen met verbeteringen waar ze zelf baat bij hebben, zoals ordening en doorstroom van spullen en patiĆ«nten. de gewonnen tijd motiveert om ook de ingewikkelde onderwerpen aan te pakken. PW is ontwikkeld en uitvoerig in de praktijk getest door het NHS Institute for Innovation and improvement. Het is opgenomen in de NHS Evidence lijst. PW is al een succes in andere landen en ā¦
23 februari 2011
Kan het verbeteren van de kwaliteit van zorg ook besparingen opleveren?
In veel landen is momenteel de vraag actueel of de druk om kosten te verlagen negatieve gevolgen zal hebben voor de kwaliteit van zorg. Men is op zoek naar manieren om zowel kosten te reduceren als de kwaliteit van zorg te verhogen. Twee recent uitgevoerde internationale systematische reviews hebben deze vragen geadresseerd. Een betrof een algemene review en de tweede ging na of een betere klinische zorgcoƶrdinatie zowel het lijden van patiĆ«nten als de kosten zou kunnen verminderen. In de revieā¦
23 februari 2011
Doelmatigheid van zorg: kostenbesparing door kwaliteitsverbetering
De kosten voor de Nederlandse gezondheidszorg zijn gemiddeld ten opzichte van andere landen en de kwaliteit is goed maar kan beter. om de kosten in de hand te houden en de kwaliteit te verbeteren, moet er worden geĆÆnvesteerd in landelijke implementatie van die activiteiten en organisatiemodellen, waarvan is aangetoond dat ze de kwaliteit verhogen en kosten kunnen verlagen. Hierbij moet er aandacht zijn voor de motivatie van zorgverleners. Het is nodig om verder te zoeken naar kwaliteitsverhogenā¦
23 februari 2011
It's you choice! A study of search and selection processes, and the use of performance indicators in different patient groups
Stef Groenewoud promoveerde in december 2008 aan de Erasmus universiteit Rotterdam. Promotors waren prof.dr. Robbert Huijsman en prof.dr. Marc Berg. Zijn proefschrift gaat in op de vraag hoe prestatie-indicatoren kunnen worden gebruikt als keuze-informatie voor cliƫnten.
Download
Download het gehele artikel (80 KB)
23 februari 2011
Samen beter: Verbeteringen in de zorg van het regionaal kinderendocrinologisch netwerk
In de regio Nijmegen en omstreken is een start gemaakt om de zorg voor kinderen met een groeihormoondeficiƫntie te verbeteren. Daarbij staat de samenwerking tussen UMC St Radboud en kinderartsen in tien algemene ziekenhuizen in de regio centraal. Dit artikel beschrijft de opzet van een verbetertraject van het regionaal kinderendocrinologisch netwerk, de behaalde resultaten en uitdagingen voor de toekomst.
Download
Download het gehele artikel (268 KB)
23 februari 2011
Verbeteren van patiëntveiligheid begint met inzicht in de aard en omvang van onbedoelde schade
Onveilige zorg is wereldwijd een belangrijke bron van morbiditeit en mortaliteit bij ziekenhuispatiĆ«nten. Internationaal en ook in Nederland neemt de aandacht voor de veiligheid van patiĆ«nten toe. Op initiatief van de Orde van Medisch Specialisten en met subsidie van het ministerie van VWS hebben het EMGO+ Instituut en het NIVEL een landelijk dossieronderzoek naar onbedoelde schade in Nederlandse ziekenhuizen uitgevoerd. Dit artikel gaat in op de noodzaak van landelijke cijfers om patiĆ«ntveiligā¦
23 februari 2011
Van preventie verzekerd
In juli 2007 bracht het College voor Zorgverzekeringen (CVZ) het rapport Van preventie verzekerd uit. In dit rapport gaf het CVZ aan dat preventieve zorg onder voorwaarden onderdeel uitmaakt van de verzekerde zorg. Vormen van geĆÆndiceerde preventie voor hoogrisicogroepen kunnen tot de verzekerde zorg behoren. Dit artikel gaat in op wat er in vervolg op dat rapport is gebeurd en wat de betekenis daarvan is.
Download
Download het gehele artikel (157 KB)
23 februari 2011
Gezondheidscentrum IJburg: geïntegreerde zorg en preventie
āIJburg zonder scheidslijnenā heet de aanpak waarvoor het Amsterdamse stadsdeel Zeeburg en Zorgverzekeraar ZAO, het huidige Agis, ruim tien jaar geleden kozen voor de nieuwbouwwijk IJburg. Woningen moeten zo zijn gebouwd dat ze kunnen worden aangepast aan de veranderende behoeften van de bewoners als hun levensfase verandert. Door die levensbestendige bouwā moet de woning met weinig moeite kunnen worden aangepast als iemand lichamelijk of geestelijk gehandicapt raakt. Ook is er uitdrukkelijk meā¦
23 februari 2011
Hoe haalbaar is de preventie van diabetes type 2 in de huisartsenpraktijk?
In Nederland nadert het aantal diabetespatiĆ«nten de 1 miljoen. De omvang en groei van de diabetesepidemie vragen om effectief en voortvarend ingrijpen. Publiekscampagnes zijn nuttig, maar een actieve en meer doelgerichte aanpak via de huisartsenpraktijk zou meer effect kunnen sorteren. Is de huisartsenpraktijk voldoende toegerust om deze preventietaak aan te kunnen en wat zijn de succes- en faalfactoren van een preventieprogramma in deze eerstelijnsomgeving? APHRO DITE moet daarop een antwoord ā¦
22 februari 2011
Kwaliteitszorg in het welzijnswerk
Trajekt levert een bijdrage aan het welzijn van burgers, sociale integratie en kwaliteit van leven in Maastricht en Heuvelland. De welzijnsorganisatie heeft ruim 300 betaalde krachten, 770 vrijwilligers en 130 freelancers. Haar medewerkers bieden diensten aan op het gebied van opbouwwerk, ouderenwerk, jeugd- en jongerenwerk, vrijwilligerswerk en maatschappelijk werk. Kwaliteit en professionaliteit staan hoog in het vaandel. Trajekt is dan ook volledig HKZ-gecertificeerd. In dit artikel besprekeā¦
22 februari 2011
Effectiviteit in de jeugdzorg: grote stappen
Het onderwerp āeffectiviteitā geniet in de jeugdzorg een enorme belangstelling. Dat heeft verschillende redenen. Zo blijkt er nog weinig bekend over de resultaten van de hulpverlening. Ook is er vanuit het beleid en de wetenschap veel druk op de praktijk om meer āevidence-basedā te gaan werken. Daarnaast zien we ook in het werkveld zelf een toenemende behoefte om kennis te gebruiken over āwat werktā. De belangstelling voor het thema āeffectiviteitā uit zich in veel verbeteracties die de sector ā¦
22 februari 2011
Professionalisering en richtlijnontwikkeling in de jeugdzorg
In september 2004 werd Nederland opgeschrikt door de dood van de peuter Savanna uit Alphen aan den Rijn die door haar ouders om het leven werd gebracht. Eind 2006 maakte het Openbaar Ministerie bekend over te gaan tot vervolging van de gezinsvoogd. Uiteindelijk oordeelde de rechter dat de betreffende jeugdzorgmedewerkster niet strafbaar was, maar wel beter had kunnen handelen. De zaak heeft in de jeugdzorg veel stof doen opwaaien en heeft een aantal processen versneld. De jeugdzorgmedewerkster ā¦
22 februari 2011
Doorbraak in transitiezorg: Actieprogramma op Eigen Benen Vooruit
Het Actieprogramma Op Eigen Benen Vooruit! is gericht op het invoeren van verbeteringen in de zorg voor jongeren met chronische, somatische aandoeningen. De belangrijkste uitdaging is om deze jongeren (leeftijd 12-25 jaar) beter te ondersteunen bij het verwerven van zelfmanagement en zelfredzaamheid in hun transitie (overgang) naar volwassenheid en bij de overgang naar de zorg voor volwassenen. Dit eerste Doorbraakproject in de jeugdzorg, voortgekomen uit de onderzoeksprojecten Op Eigen Benen, ā¦
22 februari 2011
De meerwaarde van Triple P voor de Nederlandse jeugdzorg
Steeds vaker wordt het opvoedingsondersteuningsprogramma Triple P ingezet om ouders te helpen bij allerlei opvoedingsproblemen. Het programma levert een belangrijke kwaliteitsimpuls voor het bestaande aanbod aan opvoed- en opgroeihulp voor ouders. Op dit moment vindt de landelijke uitrol van dit Australische programma in Nederland plaats.
Download
Download het gehele artikel (422 KB)
22 februari 2011
Centrum voor Jeugd en Gezin in model
Veel gemeenten geven momenteel samen met betrokken zorginstellingen vorm en inhoud aan de Centra voor Jeugd en Gezin (CJG). Soms wordt reeds bestaande samenwerking onder het mom van āCJGā in een nieuw jasje gehesen, soms kiezen gemeenten voor een totaal nieuwe integrale benadering en opzet. Een aantal uitgangspunten en doelstellingen waaraan de centra moeten voldoen, blijkt in de praktijk soms lastig verenigbaar. Gemeenten zien zich daardoor geplaatst voor een aantal keuzes en dilemmaās. Deze wā¦
22 februari 2011
Nederland kan met EPD koploper worden
Net voor het sluiten van 2008 heeft KiZ een interview met Ellen Maat. Ellen Maat is binnen VWS verantwoordelijk voor de aansturing van de programmaās op het gebied van ICT. De overheid verwacht dat het EPD als een belangrijke hefboom zal werken voor verbetering van ICT in de zorg. Volgens Ellen Maat staat Nederland aan de vooravond van de langverwachte introductie van het Elektronisch PatiĆ«ntendossier (EPD). Het EPD is in een aantal koploperregioās getest en werkt volgens VWS naar behoren. De hā¦
22 februari 2011
Multidisciplinair teamwork werkt
Op 20 november 2009 promoveerde RenĆ©e Stoffels, werkzaam bij het UMCG (Wenckebach Instituut) aan de Rijksuniversiteit Groningen op het proefschrift Cooperation among medical specialists: āpainā or āgainā? Promotor was prof.dr. Eric Molleman, co-promotor dr. Manda Broekhuis, zij zijn beiden werkzaam aan de Faculteit Economie en Bedrijfskunde en betrokken bij het onderzoekscentrum RHO, Research on Healthcare Organisation & Innovation dat zich specifiek richt op onderzoek in de gezondheidszorg.
Doā¦
22 februari 2011
Digitale doorbraak?
E-learning is in opkomst in ons digitale tijdperk. Ook in de geestelijke gezondheidszorg is hier steeds meer aandacht voor. Is het mogelijk om het interactief leren via de computer in te zetten bij het verspreiden van kennis uit multidisciplinaire richtlijnen? Dit artikel beschrijft de ervaringen van een eerste test in de GGz.
Download
Download het gehele artikel (345 KB)
22 februari 2011
ADAS: visiteren via de digitale snelweg
Vanouds vormt āvisitatieā een kernactiviteit van het Kwaliteitsinstituut voor de gezondheidszorg CBO. Sinds de visitatiehausse begin jaren negentig zijn de producten en diensten rondom dit kwaliteitsinstrument vanzelfsprekend meegegaan met de (eisen van de) tijd. Tegenwoordig maakt bijvoorbeeld een aantal wetenschappelijke verenigingen bij de uitvoering van hun visitatieactiviteiten gebruik van ADAS. Een digitaal systeem dat de verschillende fasen van een visitatie facilliteert.
Download
Downloā¦
22 februari 2011
Overzichtelijk plannen en sturen in een fusieziekenhuis
De MGG-groep, een recente fusie tussen het Medisch Centrum Alkmaar en het Gemini ziekenhuis in Den Helder, maakt dit jaar een forse slag met het verder ontwikkelen van haar besturingsmethodiek. Dit is een belangrijke stap in de vorming van een gefuseerde organisatie. Het artikel gaat in op de aanpak die het ziekenhuis kiest voor het herontwerp van haar planning & controlcyclus en het opstellen van jaarplannen.
Download
Download het gehele artikel (354 KB)
22 februari 2011
Met PREZO sturen op prestaties
Stichting Perspekt, keurmerk in de zorg, heeft een nieuw kwaliteitssysteem ontwikkeld: PREZO. De naam PREZO is een samenvoeging van PREstaties en ZOrg. Het gaat om een integraal systeem voor de intramurale ouderenzorg en thuiszorg. Met PREZO is een nieuwe generatie kwaliteitssystemen ingeluid die past bij de visie van Verantwoorde zorg: de kwaliteit van leven van cliĆ«nten staat centraal. PREZO is een praktisch werkmodel voor de dagelijkse praktijk van medewerkers op de werkvloer en is tevens eeā¦
22 februari 2011
Betrouwbaarheid van kwaliteitsinformatie in de zorg
In het kwaliteitsvak is ƩƩn van de meest fascinerende ontwikkelingen van de afgelopen jaren de totstandkoming van kwaliteitsinformatie op basis van prestatie-indicatoren en cliĆ«ntervaringen. De zoektocht naar echte uitkomsten van zorg is de laatste jaren met verve ingezet vanuit het ministerie van VWS en de IGZ (bureau programma Zichtbare Zorg). Transparantie is het doel. CliĆ«nten, zorgverzekeraars en Inspectie moeten van de kwaliteitsinformatie op aan kunnen. Zorgaanbieders zelf moeten er de kā¦
5 januari 2011
UKON: samenwerking in zorg en wetenschap
Het Universitair Kennisnetwerk Ouderenzorg Nijmegen (UKON) werkt samen met zorginstellingen om de zorg voor ouderen te verbeteren op basis van wetenschappelijk onderzoek en onderwijs. De zorg aan de cliƫnt staat daarbij centraal. Dit artikel beschrijft de werkwijze van het UKON aan de hand van ƩƩn onderwerp: het opsporen en behandelen van depressie bij ouderen.
Download
Download het gehele artikel (467 KB)
5 januari 2011
Verantwoording afleggen en verbeteren kun je maar beter scheiden
De kwaliteit in de zorg wordt steeds meer extern beoordeeld door middel van externe audits, accreditatie en certificering. Als professionals het gevoel hebben gedwongen te worden kwaliteit te leveren, bestaat het risico dat zij weerstand ontwikkelen tegen kwaliteitszorg en kwaliteitsverbetering. Dat is zeker het geval als sprake is van verplichte certificering of accreditatie. Deze conclusie trekt Van Kemenade die in april 2009 promoveerde aan de Rotterdam School of Management van de Erasmus Unā¦
5 januari 2011
Leidt de meting van cliëntervaringen tot betere ouderenzorg?
We meten veel in de ouderenzorg, maar wordt de zorg daar nu aantoonbaar beter van? Een analyse van de landelijke CQ index gegevens voor verzorgingshuizen uit 2007 en 2009 maakt duidelijk dat er nog een lange weg te gaan is. Het tweejaarlijks meten van de cliĆ«ntervaringen blijkt vooralsnog geen garantie te zijn voor betere zorg. Dit artikel beschrijft mogelijke oorzaken van dit gebrek aan verandering en geeft handvatten aan zorgorganisaties om de zorg aan cliĆ«nten daadwerkelijk te verbeteren op ā¦
5 januari 2011
Een evaluatie van zorginhoudelijke indicatoren in de VV&T
āHet al dan niet voorkomen van incontinentie kun je de Thuiszorg echt niet aanrekenen.ā āAls de cliĆ«nt zelf een tafelblad vraagt om te lezen dan is het toch geen fixatie?ā Veel medewerkers in de zorg hebben wel een oordeel over de indicatoren die worden gehanteerd in het Kwaliteitskader Verantwoorde Zorg voor de sector Verpleging Verzorging en Thuiszorg (VV&T). Voor een goed oordeel is goede informatie echter een āmustā en met gelijke informatie zijn de meningen een stuk minder verdeeld. Dat blā¦
4 januari 2011
De rol van de cliënt in patiëntveiligheid, een must, geen wenselijkheid
In alle sectoren van de gezondheidszorg zijn initiatieven ontplooid om
onbedoelde schade aan cliĆ«nten terug te brengen. Tot nu toe is hierbij veel aandacht besteed aan de rol van zorgprofessionals, management en de organisatie van zorg. De bijdrage die cliĆ«nten zelf kunnen leveren aan het veiliger maken van de zorg heeft nog niet systematisch aandacht gekregen. Toch is er zowel internationaal als nationaal kennis beschikbaar en zijn er praktijkvoorbeelden van interventies waarbij cliĆ«nten een bā¦
28 december 2010
Patiëntgerichte klachtenbehandeling
In menig Nederlands ziekenhuis ligt de nadruk op de behandeling van klachten door klachtenfunctionarissen, vertrouwenspersonen en de klachtencommissie. Relatief weinig aandacht is er echter voor klachtenbehandeling aan de bron, daar waar klachten ontstaan en waar ze het best kunnen worden afgehandeld. Dit artikel pleit voor een gestructureerde aanpak in (poli)klinieken voor het verlagen van drempels voor ontevreden patiĆ«nten om te klagen, een meer patiĆ«ntgerichte behandeling van klachten door dā¦
28 december 2010
Workshop Lean in zorgprocessen
Lean management is een methodiek die steeds vaker wordt gebruikt om zorgprocessen te optimaliseren. De workshop, bestaande uit twee sessies, is bedoeld om medewerkers op een laagdrempelige manier kennis te laten maken met lean management en hen bewust te maken van de verbetermogelijkheden in de eigen werkprocessen.
Download
Download het gehele artikel (175 KB)
28 december 2010
Lange Leve Thuis: ondersteuning van kwetsbare ouderen in hun thuissituatie
Bij kwetsbare ouderen gaat het om āouderen met (ernstige) gezondheidsproblemen en geringe hulpbronnen, zoals een partner of voldoende inkomenā. Het gaat om mensen met een klein sociaal netwerk, veelal alleenstaand en met geen of geringe ondersteuning van mantelzorgers. Een kenmerk van deze doelgroep is dat ze niet (meer) in staat zijn om zelf hulp en ondersteuning te organiseren. Men heeft behoefte aan structurele aandacht van een vertrouwd iemand. In eerste instantie is dat de partner, mantelzā¦
28 december 2010
Integrale zorg voor patiënten met kanker: ervaringen in het RUCO
Op basis van eerdere ervaringen en literatuur vindt in het Radboud Universitair Centrum voor Oncologie (RUCO) een optimalisering plaats van integrale zorg voor oncologische patiĆ«nten. Naast het optimaliseren van logistieke processen en de doorloop door de zorgketen is er ook aandacht voor de organisatie en patiĆ«ntgerichtheid van zorg, zoals de psychosociale zorg voor de patiĆ«nten. In dit artikel wordt eerst een kader geschetst voor het verbeteren van integrale zorg in het algemeen en vervolgensā¦
28 december 2010
'Echt' klantgericht werken in de ouderenzorg
In dit artikel wordt een vorm van interne zorgmarketing belicht: het realiseren van een markt- en klantgerichte organisatie en houding bij zorgprofessionals. Daarbij worden ervaringen met het project klantbeloftes van locatie Odendael van BrabantZorg beschreven.
Download
Download het gehele artikel (157 KB)
28 december 2010
Zorgpaden als verbeterinstrument
In deze bijdrage wordt een systematische werkwijze beschreven die behulpzaam kan zijn bij het opzetten en invoeren van zorgpaden. De beschreven systematiek is in eerste instantie ontwikkeld voor oncologische zorgpaden, maar de achterliggende uitgangspunten en werkwijzen zijn ook breder toepasbaar.
Download
Download het gehele artikel (189 KB)
28 december 2010
Voorkomen van postoperatieve wondinfecties: idealisme of pure business
In dit artikel wordt een methodiek behandeld om de kosten Ʃn de opbrengsten van kwaliteitsverbeteringen in de zorg inzichtelijk te maken. Als voorbeeld wordt een rekenmodel gepresenteerd omtrent maatregelen gericht op reductie van postoperatieve wondinfecties bij totale heupoperaties. Hiermee creƫert dit artikel inzicht in de mogelijke bijdrage van dergelijke rekenmodellen aan verantwoorde investeringsbeslissingen in de zorg.
Download
Download het gehele artikel (190 KB)
24 november 2010
Systematisch leren van incidenten in de zorg
Om te kunnen leren van incidenten moeten deze geregistreerd en systematisch geanalyseerd worden. De analyse levert suggesties op hoe zorgprocessen minder kwetsbaar en foutgevoelig kunnen worden ingericht. De volgende stap is het veranderen en het verbeteren van het zorgproces. Keer op keer blijkt dat dit moeilijk is. In een online handreiking (www.nivel.nl/liz) zijn inzichten over het melden, registreren, analyseren en leren van incidenten verzameld. Zorgverleners, managers en kwaliteitsmedewerā¦
24 november 2010
Oorzaken van onbedoelde schade in ziekenhuizen
Op 23 november promoveerde Marleen Smits aan de Vrije Universiteit van Amsterdam op onderzoek naar de oorzaken van onbedoelde gebeurtenissen in Nederlandse ziekenhuizen. Deze samenvatting behandelt enkele belangrijke uitkomsten van het proefschrift en gaat in op de oorzaken van onbedoelde gebeurtenissen, zoals onderzocht met de PRISMA-methode, en de invloed van de patiƫntveiligheidscultuur onder zorgverleners.
Download
Download het gehele artikel (191 KB)
24 november 2010
Multidisciplinaire richtlijnen: tijd voor herijking
De beoogde āvernieuwing en verbredingā van de drie pilot ZonMw/KKCZ-projecten is onvoldoende uit de verf gekomen. Zo blijkt uit de elders in dit nummer afgedrukte evaluatie door het Nijmeegse onderzoekscentrum IQ healthcare. Dit vraagt om een herbezinning op de huidige praktijk van multidisciplinaire richtlijnontwikkeling. De onderzoekers identificeren een groot aantal knelpunten, zoals tijdsdruk, te weinig budget, onvoldoende expertise bij richtlijnadviseurs en projectleiders, over- of onderveā¦
24 november 2010
Innovatieve en versnelde richtlijnontwikkeling: nog geen ei van Columbus
Binnen een professioneel kwaliteitssysteem nemen richtlijnen een belangrijke plaats in. In 2006 zijn drie pilotprojecten gestart om ervaring op te doen met nieuwe, meer effectieve en efficiƫnte manieren om richtlijnen te ontwikkelen Ʃn in te voeren in de zorgpraktijk. In dit artikel wordt verslag gedaan van de ervaringen van de ontwikkelaars met de nieuwe en verbrede wijze van richtlijnontwikkeling.
Download
Download het gehele artikel (241 KB)
24 november 2010
'Agree wotj G-I-N', internationale samenwerking bij richtlijnontwikkeling
Wereldwijd worden er jaarlijks duizenden klinische richtlijnen geproduceerd. Ook Nederland draagt hier belangrijk aan bij. De laatste jaren wordt er in toenemende mate internationaal samengewerkt, met name op het gebied van de methodologie van richtlijnontwikkeling. Diverse werkgroepen zijn actief in de ārichtlijnkundeā. De gezamenlijke ontwikkeling van richtlijnen vindt vooral op Europees niveau plaats. Daarbij moet rekening worden gehouden met de specifieke context waarin de richtlijnen moeteā¦
24 november 2010
Geleerde lessen na bijna 30 jaar richtlijnontwikkeling in Nederland een noodzakelijk goed
In 1982 werd de eerste richtlijn in Nederland ontwikkeld als instrument om de ongewenste variatie in het handelen van professionals te verkleinen. Die doelstelling is nog steeds legitiem, vinden de geĆÆnterviewden. Maar beleidsmakers, verzekeraars en patiĆ«nten hebben ook wensen ten aanzien van richtlijnen. Dus moet na bijna 30 jaar waarin vele matig gebruikte richtlijnen en een landelijk ZonMw-programma werden gerealiseerd, de Regieraad bedenken hoe het verder moet met richtlijnen in Nederland. ā¦
19 november 2010
Kwaliteit van ziekenhuizen: wat vinden patiënt goede kwaliteit van zorg?
Er is steeds meer informatie over de kwaliteit van zorg van ziekenhuizen beschikbaar die patiƫnten kunnen gebruiken om te kiezen tussen ziekenhuizen. Onduidelijk is wat patiƫnten verstaan onder kwaliteit van zorg. Om hier meer zicht op te krijgen zijn stellingen over kwaliteit van zorg voorgelegd aan patiƫnten. Hun antwoorden vindt u in dit artikel.
Download
Download het gehele artikel (114 KB)
19 november 2010
Terugblikken en vooruitkijken
Dit nummer van Kwaliteit in Zorg staat vol met resultaten van grootschalige verbeterprogrammaās. Een goede aanleiding om ze van wat meer afstand te laten bekijken door twee hooggeleerde heren die betrokken zijn (geweest) bij een of meer van de ZonMw verbeterprogrammaās en ons te kunnen voeden met de inzichten die ze daarbij hebben opgedaan.
Download
Download het gehele artikel (302 KB)
19 november 2010
Vebeteren met een Plus: leerzame ervaringen uit de langdurende zorg
Het programma Zorg voor Beter (ZvB) heeft laten zien dat praktische kwaliteitsverbetering op de werkvloer ook in de langdurende zorg op grote schaal mogelijk is. Naast het meedoen aan enkelvoudige verbetertrajecten is een groep instellingen aan de slag gegaan met Verbetertrajecten Plus met als doel de impact van de inspanningen te vergroten. In dit artikel belichten we tien factoren die waardevol bleken tijdens de eerste fase van ZvB en illustreren we deze met een voorbeeld uit de GGZ.
Downloadā¦
19 november 2010
Naar een nieuwe generatie veranderstrategieën in de GGZ
Implementatie van aanbevelingen uit richtlijnen op het gebied van de GGZ is vooral gedaan aan de hand van verspreiding van boeken, goede voorbeelden en ideeĆ«n, en met behulp van doorbraakprojecten. Verspreiden van boeken levert vaak geen gedragsverandering op, zo is inmiddels alom bekend. Doorbraak leverde wel resultaten, processen verbeteren, cliĆ«nten gaan er op vooruit, maar Doorbraak is geen panacee. Deze bijdrage geeft de belangrijkste resultaten van de doorbraakprojecten in de GGZ weer en ā¦
19 november 2010
Evaluatie Beter Voorkomen
Hoe kunnen we een impuls geven aan de kwaliteitsborging in de collectieve preventieve zorg? Voor deze vraag stond het ministerie van Volksgezondheid, Welzijn en Sport in 2004, op het moment dat er in verschillende sectoren (cure, care) landelijke verbeterprogrammaās van start gingen. Om dit doel te bereiken koos het ministerie voor een programma voor het ontwikkelen en implementeren van kwaliteitsinstrumenten, zoals HKZ-certificering en benchmarkinstrumenten. ZonMw heeft de regie over dit progrā¦
19 november 2010
Meta-analyse kwaliteitverbetering
Vanaf 2004 zijn er diverse grote ZonMw-programmaās geweest die zich richtten op het verbeteren van de praktijk en de kwaliteit van de zorg. Van 2006 tot 2009 maakten prof.dr. Niek Klazinga, hoogleraar Sociale Geneeskunde aan de Universiteit van Amsterdam en zijn Zweedse collega prof.dr. John Ćvretveit, onderzoeksdirecteur van het Medical Management Centre van het Karolinska Instituut in Stockholm, een meta-evaluatie van tien verbeterprogrammaās. Op 4 maart verscheen hun rapport met een kleine tā¦
19 november 2010
Grootschalige kwaliteitsverbetering: lessen uit 10 ZonMw programma's
Van 2004 tot 2009 heeft het ministerie van VWS geĆÆnvesteerd in tien programmaās die ten doel hadden de kwaliteit van zorg te verbeteren in de preventieve, curatieve en langdurige zorg. Bij al deze programmaās heeft ZonMw de regie gevoerd over de uitvoering en evaluatie. Elk programma is apart geĆ«valueerd en er is op initiatief van ZonMw over alle in oorsprong los van elkaar geĆÆnitieerde programmaās een meta-evaluatie uitgevoerd door John Ovretveit en Niek Klazinga. De onderzoekers beschouwen daā¦
19 november 2010
HFMEA light: van zwaargewicht naar lichtgewicht
De HFMEA of prospectieve risico-inventarisatie (PRI) is een methode om risicoās in processen te identificeren, analyseren en beoordelen. Achterliggend doel is het verbeteren van de (patiĆ«nt)veiligheid. Het uitvoeren van een HFMEA-analyse in een ziekenhuis is vaak een enorme worsteling. De āHFMEA lightā methodeĀ geeft u handvatten voorĀ een efficiĆ«ntere en effectievere uitvoering.
Download
Download het gehele artikel (77 KB)
19 november 2010
De kwaliteitskalender in het Jeroen Bosch Ziekenhuis
Het continu verbeteren van kwaliteit van zorg blijkt in de praktijk erg lastig. Meten, analyseren en verbeteren van resultaten van de zorgverlening kreeg op de verpleegafdelingen in het Jeroen Bosch Ziekenhuis (JBZ) onvoldoende prioriteit omdat het als extra activiteit naast de dagelijkse zorg werd gezien. Bovendien werden de kwaliteitsactiviteiten vaak ad hoc ingezet, omdat een systeem ontbrak waarin continu verbeteren verankerd was. Hierdoor was er geen goed zicht op de geleverde kwaliteit enā¦
19 november 2010
Gebruik van prestatie-informatie binnen het zorgkeuzeproces bij electieve zorg
De Nederlandse overheid streeft naar grotere transparantie in de zorg, door elementen van de zorg meer zichtbaar en meetbaar te maken. Deze transparantie gaat gepaard met het aanbieden van prestatie-informatie over zorginstellingen aan burgers. Het idee is dat prestatie-informatie burgers inzicht geeft in de kwaliteit van de zorg en hen de mogelijkheid geeft zelf keuzes te maken tussen zorgaanbieders. In het hier beschreven onderzoek is gekeken of spataderpatiĆ«nten gebruikmaken van de prestatieā¦
19 november 2010
Indicatoren ziekenhuiszorg: luctor et emergo
Sinds 2008 is een toenemend aantal zorginhoudelijke indicatorensets beschikbaar via Zichtbare Zorg Ziekenhuizen. Met het beschikbaar komen van deze zorginhoudelijke prestatie-informatie is definitief het proces van maatschappelijke verantwoording en transparantie in de ziekenhuiszorg in gang gezet. Van alle Nederlandse ziekenhuizen wordt verwacht dat is gestart met de implementatie van de indicatorensets. Deze indicatorensets zijn tot stand gekomen door de inzet van experts en professionals. diā¦
19 november 2010
Innovatie in de kinderrevalidatie
Het gezin is belangrijk voor het welbevinden en de gezondheid van jonge kinderen met een beperking. Toch is de dienstverlening in de zorg niet altijd afgestemd op de behoeften van het gezin. Dit artikel gaat over het innovatieprogramma Gezin in Zicht. Dit programma had tot doel behandelteams in de kinderrevalidatie te inspireren tot nieuwe vormen van dienstverlening die beter aansluiten bij kind en gezin. Het artikel beschrijft de opzet, de resultaten en de succesfactoren van het programma.
Dowā¦
15 november 2010
Het nieuwe certificatieschema HKZ cliënt-/patiëntveiligheid
HKZ heeft specifiek voor cliƫnt- en patiƫntveiligheid een certificatieschema ontwikkeld. Dit is op 15 december van het vorige jaar vastgesteld door het Centraal College van Deskundigen in de Zorg- en Welzijnssector. In dit artikel meer over hoe deze norm tot stand gekomen, wat het inhoudt en wat dit voor ziekenhuizen, zorg- en welzijnsorganisaties kan betekenen?
Download
Download het gehele artikel (118 KB)
15 november 2010
Patiëntveiligheid: de paradox van innovatie en specialisatie
In de afgelopen decennia zijn er in de zorg veel innovaties geweest en is het aantal specialismen sterk gegroeid. Positieve ontwikkelingen die helpen de kwaliteit en veiligheid van zorg te verbeteren. Toch krijgt jaarlijks ongeveer 5,7% van de in het ziekenhuis opgenomen patiĆ«nten te maken met onbedoelde schade, waarvan een deel achteraf bezien mogelijk te voorkomen was geweest. Innovaties en specialisaties maken de zorg dus niet automatisch veilig voor patiĆ«nten, maar brengen juist ook nieuwe ā¦
15 november 2010
Interview met professor Richard Grol: Waarom zou het klaar zijn?
Richard Grol, hoogleraar Kwaliteit van Zorg (IQ healthcare, UMC St Radboud Nijmegen), neemt op 10 september afscheid met de afscheidsrede āKwaliteit van zorg. Variaties op een complex themaā. tijdens de tweede conferentie van IQ healthcare. Grol heeft met zijn onderzoek over kwaliteit in de zorg Nederland internationaal op de kaart gezet. IQ healthcare heeft nationaal en internationaal een grote reputatie. Sinds 1994 leverde hij 67 promovendi af, na zijn afscheid zullen er nog zoān 15 volgen. Bā¦
15 november 2010
Professionalisering in de fysiotherapie: resultaten na 15 jaar kwaliteitsbeleid
Kwaliteitsbevordering en wetenschappelijke onderbouwing van de fysiotherapie staan hoog in het vaandel van het Koninklijk Nederlands Genootschap voor Fysiotherapie (KNGF). Ze zijn onlosmakelijk verbonden met de professionalisering van de beroepsgroep die vooral in de afgelopen vijftien jaar een enorme ontwikkeling heeft doorgemaakt. De fysiotherapie beschikt vandaag de dag over een gedegen kwaliteitsbeleid en een wetenschappelijke infrastructuur. In dit artikel beschrijven we de verschillende oā¦
15 november 2010
Professioneel functioneren van dokters: criteria en bouwstenen voor een verantwoord evaluatiesysteem
Het leveren van goede zorg is het resultaat van onderlinge samenwerking, gedeelde verantwoordelijkheden en gezamenlijke inzet. Dit laat onverlet dat het bieden van goede zorg begint bij het functioneren van individuele professionals. In het verbeteren van patiƫntenzorg is de laatste tien jaar dan ook steeds meer aandacht gekomen voor het functioneren van artsen. In dit artikel nemen we het tot stand gekomen evaluatiesysteem voor het functioneren van artsen onder de loep.
Download
Download het gā¦
15 november 2010
Professioneel gedrag van artsen: de rol van reflectie en verantwoording afleggen
Goede zorg is afhankelijk van goed functionerende zorgsystemen Ć©n van goed functionerende zorgverleners. Het laatste decennium zijn de opvattingen over wat een goede arts is belangrijk veranderd. In de opleidingen van artsen spelen in toenemende mate competenties die te maken hebben met kwaliteitsverbetering een prominente rol. Het bijstellen van professioneel gedrag op basis van zelfreflectie en omgevingsfeedback en hierover verantwoording kunnen en willen afleggen staan in dit artikel centraaā¦
11 november 2010
Werken aan een vitale organisatie
Vertrouwen, verantwoording en passie; hoe kom je op deze themaās? Meestal niet uit overdaad, maar vanuit het idee van tekort. Zo zal het nu ook wel zijn.
Download
Download het gehele artikel (184 KB)
11 november 2010
De praktijk van alledag
Op 2 september jl. stond er een artikel in de Volkskrant over āverwaarlozing van bewonersā in een verpleeghuis. Een week later, op 9 september, waren familieleden van cliĆ«nten van een verpleegunit binnen onze locatie uitgenodigd hun bezorgdheid over de kwaliteit van zorg te uiten. Op 10 september was er de kwaliteitsconferentie van IQ Healthcare in Nijmegen. Een week om van in de war te raken. Een week om cynisch van te worden, misschien zelfs moedeloos. Of juist een week om met inspiratie en eā¦
11 november 2010
Bezuinigen met lef! het KiKK-initiatief
In deze tijden van economische crisis komt de noodzaak van kostenbesparingen in de gezondheidszorg in rap tempo op ons af. Iedereen weet dat er bezuinigd moet gaan worden. Velen wachten af wat komen gaat. Maar in plaats van lijdzaam bezuinigingen in de vorm van macrokortingen af te wachten is er een alternatief. Het is mogelijk om kostenbesparingen te realiseren door het verhogen van de efficiency in de zorg zelf. Het grote voordeel hiervan is dat de kwaliteit van zorg niet hoeft af te nemen. Hā¦
11 november 2010
Risicobewustzijn: een alternatief voor een op wantrouwen gebaseerd systeem van prestatie-indicatoren
De huidige ongebreidelde groei van prestatie-indicatoren, veelal gebaseerd op wantrouwen, is een doodlopende weg. Een gemiddeld ziekenhuis moet op dit moment ruim 2000 indicatorvragen beantwoorden, waarvan er circa 600 bestaan uit harde teller- en noemergetallen. Dit aantal neemt in 2011 en 2012 nog verder toe. Voor een gemiddeld ziekenhuis betekent dit dat ten minste zes maar soms wel twaalf partijen afzonderlijk van elkaar indicatorresultaten opvragen, waarbij de vragen voor het overgrote merā¦
11 november 2010
De blinde vlek in het kwaliteitsdenken
āWe zijn al 25 jaar aan de praat over kwaliteit op systeemniveau. Zonder het lef te hebben om inhoudelijk problemen te benoemen en op te lossen. Op zoān manier is kwaliteit een wereld op zichzelf, nƔƔst de zorg.ā Aan het woord is Marius Buiting, arts, jurist, senior-adviseur bij het CBO en vanaf 1 november directeur van de Nederlandse Vereniging van Toezichthouders in Zorginstellingen (NVTZ).
Download
Download het gehele artikel (134 KB)
11 november 2010
Kwaliteit in Zicht: patiëntenorganisaties slaan handen ineen
Sinds de invoering van de Zorgverzekeringswet in 2006 zijn er vele initiatieven ontplooid om kwaliteit meer transparant en beter meetbaar te maken; ook door patiƫntenorganisaties. Sinds begin 2010 hebben de grootste patiƫntenorganisaties hun krachten gebundeld in het programma Kwaliteit in Zicht om systematisch vorm te geven aan hun rol in de zorgmarkt naast zorgverleners en zorgverzekeraars.
Download
Download het gehele artikel (102 KB)
11 november 2010
Op drift
Het stormt. In de weerbarstige complexiteit van wet- en regelgeving, technologische ontwikkelingen, schaalvergroting, verantwoordingsplicht en financiĆ«le zorgen is het aan onze organisaties om rust te bewaren ā het schip op orde te houden en de mensen binnenboord. Om dit te bereiken zijn we een queeste gestart, een queeste naar control, met een rotsvast vertrouwen in planbaarheid, beheersinstrumenten en transparantie. Maar steeds meer merken we dat dit ons niet gaat redden. Beheersbaarheid leidā¦
11 november 2010
De noodzaak van passie in de zorg
Op woensdagmiddag 25 augustus 2010 gaat om half zes de telefoon. Slecht nieuws: mijn jongste broer vertelt me dat mijn moeder is gevallen en niet meer kan lopen. Mijn moeder is 82 jaar. Ze gebruikt al 30 jaar corticosteroĆÆden, heeft astma, suikerziekte en Alzheimer. Ze is kwetsbaar en verward en afhankelijk van de zorg van mijn vader. Mijn vader is 85 jaar, weegt 53 kilo en wordt vergeetachtig. Hij verzorgt mijn moeder: kleedt, voedt haar, geeft haar medicijnen en doet de huishouding. Mijn oudeā¦
11 november 2010
Verandermanagement in de revalidatiesector
Download
Download het gehele artikel (173 KB)
11 november 2010
Vertrouwen door transparantie
De relatie tussen vertrouwen, passie en verantwoording is eigenlijk heel simpel: vertrouwen ontstaat door transparantie. Passie voor je werk betekent dat je met hart en ziel werkt om je werk zo goed mogelijk te doen. Zo goed mogelijk zorgen voor de mensen voor wie je zorgt. Daarvoor wil je weten wat je precies aan het doen bent, kijken of je echt de beste zorg biedt en dit aan de buitenwereld laten weten. Hiervoor zijn uitkomstmetingen nodig. Niet enkel medische uitkomstmetingen, maar ook patiĆ«ā¦
9 november 2010
Tijd voor een goed verhaal
Kwaliteitszorg heeft in een paar decennia een intensieve ontwikkeling doorgemaakt. āWat ooit begon als een in sectoren opgedeeld stuk gereedschap voor intercollegiale toetsing ontwikkelt zich nu tot een integrale aanpak waarin aandacht voor de vragen van de patiĆ«nt in balans is met systematische aandacht voor veiligheid, doelmatigheid en evidence based effecten. Hoe kwaliteit in de zorg zich ook ontwikkelde, altijd was daar de intrinsieke motivatie om goede zorg te leveren. Kwaliteit in Zorg heā¦
3 november 2010
Beloften aan de cliënt
Dit artikel beschrijft het nut en de toepassing van servicegaranties. Met een servicegarantie maakt een zorgaanbieder concreet welke service een cliƫnt kan verwachten. Het concept van servicegaranties is een belangrijk hulpmiddel in het creƫren van een goede relatie met cliƫnten/patiƫnten en het verbeteren van de cliƫnttevredenheid. Desondanks wordt dit concept in Nederland nog maar op zeer bescheiden schaal ingezet.
3 november 2010
Benchmarken voor de kwaliteit van de JGZ
De Benchmark Jeugdgezondheidszorg (JGZ) 0-19 jaar is ƩƩn van de instrumenten waarmee VWS , ZonMw, VNG, GGD Nederland en ActiZ onder de noemer āBeter voorkomenā een impuls willen geven aan de kwaliteit van de openbare gezondheidszorg. De Benchmark JGZ is een integraal instrument voor de hele JGZ en bestaat uit vier bouwstenen: zorguitkomsten, cliĆ«nttevredenheid, medewerkerstevredenheid en financiĆ«le prestaties. In dit benchmarkproject zoeken we naar een antwoord op de vraag hoe je de benchmark kā¦
3 november 2010
Betere pijnbestrijding op de Spoedeisende Hulp
Van de patiĆ«nten die zich op een Spoedeisende Hulp (SHE) melden doet bijna 80% dat vanwege pijn. Hoewel er voor de bestrijding van pijn een scala aan technieken en medicamenten ter beschikking staat, worden deze niet of te laat toegediend. Uit literatuuronderzoek komt naar voren dat het aantal patiĆ«nten dat geen pijnbestrijding krijgt op de SEH varieert van 42% tot 60%. De patiĆ«nten die wel pijnbestrijding ontvangen moeten daar vaak lang op wachten; 69% meer dan een uur en 42% zelfs meer dan twā¦
3 november 2010
Betrokken professionals - het kloppend hart van Verantwoorde zorg!
De normen voor Verantwoorde zorg in de V&V branche zijn het resultaat van een visieomslag waarbij de kwaliteit van leven voor de cliĆ«nt centraal is komen te staan: Verantwoorde zorg ondersteunt vakbekwaam de kwaliteit van leven van cliĆ«nten. Dit komt niet alleen tot uidrukking in de opbouw van de normen, maar ook in de manier waarop verantwoording afgelegd gaat worden over de kwaliteit van zorg. Daartoe is namelijk een set prestatie-indicatoren ontwikkeld die de resultaten van de zorg voor de cā¦
3 november 2010
Blik op de toekomst: 10 interviews met experts op het gebied van kwaliteitszorg
Interviews met Kees Ahaus, Marc Berg, Renee Bering, Marius Buiting, Ronald Does, Olaf Fisscher, Teun Hardjono, Monica HaimƩ, Nanette van Hooijdonk-Enneking en Huub Vinkenburg over de toekomst van de kwaliteitsfunctionaris.
3 november 2010
Blik op drie jaar Zorg voor Beter
Er waren voldoende aanleidingen ā ophef over pyjamadagen, ernstige mate van ondervoeding, uitdroging en decubitus, en tekortschietende uitvoering van de Kwaliteitswet ā voor een programma dat tot doel heeft zorgaanbieders te ondersteunen om voor cliĆ«nten de best mogelijke zorg te realiseren: Zorg voor Beter.
3 november 2010
Bouwen aan patiëntveiligheid
In het Zaans Medisch Centrum is de patiĆ«ntveiligheid in 2003 gemeten met de Centrameter. Hierdoor kreeg het begrip patiĆ«ntveiligheid handen en voeten voor alle medewerkers van het ziekenhuis en werden de risicoās inzichtelijk gemaakt. De meting maakte systematische verbetering mogelijk.
3 november 2010
Bouwstenen voor disease management
Omdat in de toekomst meer en andere zorg nodig is, is het belangrijk om nieuwe zorgvormen te ontwikkelen en in te voeren. Disease management is een integrale benadering van zorg waarbij de gehele zorgketen van een ziekte of aandoening wordt geoptimaliseerd. ZonMw selecteerde uit verschillende van haar programmaās voor disease management relevante projecten en inventariseerde van de 153 afgeronde projecten de resultaten. Het doel was de beschikbare kennis in te zetten bij een eventueel programmaā¦
3 november 2010
Cognitieve problemen bij cliënten in de ouderenzorg: een valkuil voor kwaliteitsmanagement?
Voor kwaliteitsverbetering en kwaliteitsborging is het van groot belang het perspectief van de zorggebruiker in kaart te brengen. Met name in de ouderenzorg moet men daarbij rekening houden met de aanwezigheid van cognitieve beperkingen, bijvoorbeeld door dementie, die de antwoorden van cliĆ«nten kunnen beĆÆnvloeden. In dit artikel wordt ingegaan op de aanwezigheid van cognitieve beperkingen bij ouderen op reguliere afdelingen in verpleeg- en verzorgingshuizen en de consequenties hiervan voor hetā¦
3 november 2010
Collectieve ambitie
Zorginhoud en bedrijfsvoering moeten intensief met elkaar communiceren, wil een organisatie adequaat en flexibel kunnen reageren op interne en externe ontwikkelingen, zo meent Els Borgesius.
3 november 2010
Concurrentie en kwaliteit
3 november 2010
De 'dicht-bij-huis-arts' is onmisbaar in de Nederlandse gezondheidszorg
De huisarts als generalist is de spil in de Nederlandse gezondheidszorg. Het is goed om te weten waar de huisarts als professional voor staat. Unieke zaken als levensloopgeneeskunde en het huisbezoek kenmerken de professie. In de veranderende gezondheidszorg wil de huisarts de rol van regisseur van de eerstelijn graag op zich nemen. De bevlogenheid uit zich vaak ook in zaken die huisartsen naast hun praktijkroutine doen.
3 november 2010
De bevlogen arts doet ook aan preventie! Maar dan moet de kwaliteit wel goed zijn!
Het verlangen naar een lang en gezond leven is groot: ziekten moet zo lang mogeljik worden voorkomen. Preventie staat ook weer hoog op de politieke agenda. De preventienota van VWS is daarvan een voorbeeld. Het zorgstelsel is in ontwikkeling. Nieuwe zorgtrajecten met de patiĆ«nt als vraagstuurder dienen zich aan. Ook de vraag naar preventie zal toenemen, mede door de toenemende (bio)technologische mogelijkheden. Essentieel daarbij is dat preventieve innovaties door effectieve implementatie en kwā¦
3 november 2010
De bevlogen kwaliteitsmanager
Kwaliteitsmanager Frank Verheggen is werkzaam in het acadmisch ziekenhuis Maastricht. Een interview met hem over het opzetten en onderhouden van kwaliteitssystemen, onderzoek naar kwaliteit van zorg, opleiding en training in kwaliteitsmanagement en methodiekontwikkeling.
3 november 2010
De bevlogen onderzoeker
Een bevlogen onderzoeker? Is dat geen contracdictio in terminis? Hoort onderzoek niet juist afstandelijk, objectiverend te zijn? Met beide voeten op de grond? Leidt ābevlogenheidā niet tot vertekening van resultaten? Tot gemanipuleer zelfs? Het dilemma tussen ādistantieā en ābetrokkenheidā, zoals Norbert Elias dat ooit introduceerde, is al zo oud als de wetenschap zelf. En in de gezondheidszorg is het waarschijnlijk lange tijd de betrokkenheid geweest die de doorslag heeft gegeven.
3 november 2010
De bevlogen patiënt als ondernemer
In 2006 verscheen het Handboek PatiĆ«ntenparticipatie in wetenschappelijk onderzoek. Dat dit handboek in een behoefte voorziet, is snel duidelijk geworden. In korte tijd zijn meer dan 3000 exemplaren besteld. Het handboek is speciaal ontwikkeld voor patiĆ«ntenorganisaties die op zoek zijn naar mogelijkheden voor meer zeggenschap in wetenschappelijk onderzoek. Daarnaast kan het boek ook zeer nuttig zijn voor onderzoekers die patiĆ«nten bij hun onderzoek willen betrekken, maar daarmee nog weinig ervā¦
3 november 2010
De bevlogen professional als veranderaar
In mijn eerste maand bij het Trimbos-instituut, in november 1998, las ik een bericht van het CBO over een nieuwe project, een Doorbraakproject. In dit project gingen medewerkers van het CBO met groepen hulpverleners aan de slag om verbeteringen op intensive care afdelingen door te voeren. Minder lange beademingstijd, minder infecties, betere samenwerking, āsimpelwegā door onnodige wantoestanden niet te accepteren en aan te pakken. De Doorbraakmethode leert je te kijken naar goede voorbeelden vaā¦
3 november 2010
De huidige kwaliteitsfunctionaris in de zorg
Wat zijn de taken van een kwaliteitsfunctionaris in de zorg en wat is zijn positie in de organisatie? Over welke competenties moet de kwaliteitsfunctionaris beschikken? Tot waar reiken de grenzen van de functie en waarin verschilt de kwaliteitsfunctionaris van andere staffunctionarissen? In dit artikel beschrijft de Commissie Professionalisering van de NVKZ de huidige en diverse praktijk van de kwaliteitsfunctionaris.
3 november 2010
De jeugdzorg is goed op weg
Deze sector is heel bijzonder. Ik ken geen collega met een 9 tot 5 mentaliteit, maar alleen mensen die, vaak onder moeilijke omstandigheden, het verschil willen maken voor hun cliĆ«nten.ā Aan het woord is Dries Roosma, projectleider Kwaliteit en Onderzoek bij het Bureau Jeugdzorg en Jeugdzorg Drenthe. De jeugdzorg is een sector in beweging en de laatste jaren veelvuldig in de media, meestal met een incident als aanleiding. Dat lijkt onterecht als je Dries Roosma interviewt. Bevlogen vertelt hij ā¦
3 november 2010
De Kwaliteitskaart, onmisbaar in het nieuwe kwaliteitsdenken
Hoe kunnen we ervoor zorgen dat patiĆ«nten en cliĆ«nten de best mogelijke zorg krijgen? De komende jaren bundelt een flink aantal verbeterprogrammaās, zoals Sneller Beter, Zorg voor Beter, Beter Voorkomen en Diabeteszorg Beter hiervoor de kennis en expertise en kunnen instellingen deelnemen aan verbetertrajecten. Andere programmaās, zoals Kiezen in de Zorg, spelen in op de rol van transparantie. Instellingen zullen zich in de nabije toekomst aan het publiek kenbaar moeten maken op basis van hun kā¦
3 november 2010
De maatschappelijke waarde van wetenschappelijk onderzoek
Besteding van gemeenschapsgelden aan wetenschappelijk onderzoek is gerechtvaardigd als het maatschappelijk relevant is, schreef Bouter in 1994 in het Tijdschrift voor Sociale Gezondheidszorg. Sindsdien is de samenleving zich steeds nadrukkelijker gaan bemoeien met de sturing en evaluatie van wetenschappelijk onderzoek. Goed wetenschappelijk onderzoek is niet meer voldoende. Onderzoekers worden in toenemende mate óók aangesproken op de vraag naar het maatschappelijke rendement of de maatschappelā¦
3 november 2010
De ontwikkeling van een CQI meetinstrument voor de gehandcaptenzorg
Met subsidie van de Nederlandse organisatie voor gezondheidszonderzoek en zorginnovatie (ZonMw) is door het NIVEL een viertal meetinstrumenten ontwikkeld voor toepassing in de gehandicaptensector. Deze meetinstrumenten passen binnen de nieuwe familie van CQI meetinstrumenten en met de kwaliteit van gehandicaptenzorg vanuit het perspectief van mensen met een beperking (verstandelijk, zintuiglijk en lichamelijk) en hun vertegenwoordigers. De vragenlijsten worden momenteel gebruikt door een groot ā¦
3 november 2010
De opleiding van de bevlogen professional
Tijdens de studie Geneeskunde worden studenten in zes jaar opgeleid tot arts. In Het jaarplan 2001 staat beschreven aan welke eindtermen voldaan moet worden en welke competenties de student moet kunnen tonen. In deze eindtermen worden onder meer competenties genoemd die nodig zijn om als arts te werken aan het continu verbeteren van de kwaliteit van de zorg aan patiĆ«nten. De nadruk in de opleiding ligt echter op het medisch handelen. Dit artikel beschrijft hoe aanstaande artsen beter kunnen wodā¦
3 november 2010
De Radboud hartchirurgie casus
Twee jaar geleden kwam een uitzonderlijk hoog sterftecijfer op de afdeling Cardiothoracale Chirurgie in het UM C StRadboud te Nijmegen (UM CN) aan het licht. Er overleden meer dan tweemaal het te verwachten aantal patiĆ«nten. Het interne en externe toezicht op onveilige zorg faalde. In dit artikel wordt gepleit voor een meer stringente en onafhankelijke controle op veiligheid. Een onafhankelijke instantie moet zorg dragen voor een openbaar voor risico gecorrigeerd feedbacksysteem van complicatieā¦
3 november 2010
De waarde van certificatie en accreditatie
Eind juni van het afgelopen jaar verschenen in de Volkskrant artikelen waarin wordt gesteld dat kwaliteitskeurmerken niets zeggen over de kwaliteit van zorg. Het vormde de start van een belangrijk debat over de waarde van certificatie en accreditatie.
3 november 2010
Decubitus mag je niet laten liggen
Het verschijnsel decubitus ā afgeleid van het Latijnse ādecubareā of ādecumbreā, wat āzich neerleggenā betekent ā is al zo oud als de mensheid zelf. Decubitus komt vooral voor bij patiĆ«nten die bedlegerig zijn door bijvoorbeeld een ernstige aandoening. Decubitus wordt veroorzaakt door druk- en schuifkrachten die op de huid en onderliggende weefsels inwerken. Als door bedlegerigheid die krachten langdurig op een plek blijven bestaan is de kans op decubitus het grootst. Voor patiĆ«nten is decubituā¦
3 november 2010
Déjà vu en leren van het verleden
Het jaar 2004 was in de gezondheidszorg voor veel mensen het jaar van de PatiĆ«ntveiligheid. Bij de zorgaanbieders, maar ook bij VWS, patiĆ«ntenorganisaties en zorgverzekeraars, schoof het thema naar de top van de agenda. Het advies van de president-directeur van Shell Nederland is duidelijk. Alle zorginstellingen zouden in 2008 een veiligheidsmanagementsysteem (VMS) ingevoerd moeten hebben. Het lijkt alsof instellingen gevraagd worden een nieuw systeem te implementeren om de veiligheid van de paā¦
3 november 2010
Doorbreken in de GGZ: kan dat?
Het Trimbos-instituut stelde zich in 2004 tot doel de Doorbraakmethode in de GGZ te introduceren en eventueel aan te passen aan de specifieke kenmerken van de sector. Op 16 maart 2006 werden de resultaten bekendgemaakt van het eerste doorbraakproject in de geestelijke gezondheidszorg: het Doorbraakproject Depressie. Op 1 februari 2006 zijn 20 teams gestart met het tweede project: Het Doorbraakproject Schizofrenie. In dit artikel beschrijven de auteurs globaal de te verwachten opbrengst van het ā¦
3 november 2010
Een kwaliteitsprogramma voor verpleeg- en verzorgingshuizen
In de verpleeg- en verzorgingshuissector wordt in toenemende mate gewerkt aan gecertificeerde kwaliteitssystemen. Om zorginstellingen hierbij te ondersteunen is door TNO een tweejarig kwaliteitsprogramma ontwikkeld, met groepsgerichte begeleiding. Het eerste kwaliteitsprogramma is in mei 2007 afgerond. Zeven instellingen uit de regio Leiden hebben aan dit programma deelgenomen. In dit artikel wordt beschreven hoe het kwaliteitsprogramma werd opgezet en worden de ervaringen van de deelnemende inā¦
3 november 2010
Een nieuw beroepsprofiel voor de inspecteur
Het toezicht van de overheid op de publieke sector staat volop in de belangstelling. Dat geldt zeker voor de Inspectie voor de Gezondheidzorg (IGZ). De afgelopen jaren heeft de overheid een nieuwe maatschappelijke opdracht voor het toezicht geformuleerd, terwijl de samenleving haar verwachtingen ten aanzien van het toezicht drastisch heeft bijgesteld. In dit artikel willen we de wijze belichten waarop de inspecteurs voor de gezondheidszorg zelf de concrete veranderingen in hun functie beleven eā¦
3 november 2010
Ervaringen van patiënten als verbetermeter
In de zorg telt de mening van de patiĆ«nt steeds meer. PatiĆ«nten nemen deel aan werkgroepen, commissies en praten mee op strategisch niveau. De toepassing van instrumenten als spiegelgesprekken, focusgroepen en shadowing is in opkomst en eveneens bedoeld om de mening van patiĆ«nten daadwerkelijk te betrekken in het verbeteren van de zorg. En ook het van oudsher meest bekende instrumenten ā de schriftelijke vragenlijst ā wordt vaak gebruikt. Dit artikel gaat in op het project Elektronische PatiĆ«ntā¦
3 november 2010
Geen woorden maar daden
Als rechtgeaarde Amsterdamse Ajax-fan, valt het me zwaar deze woorden boven een door mijzelf te schrijven stukje te zetten. Moet ik nu uitwijken naar Rotterdam om mijn punt te maken? Ja, want op een slof en een oude voetbalschoen komen we niet in kwaliteitszorgland. Zoveel moge duidelijk zijn na 15 jaar KIB. O, o, o, wat is er in al die jaren een papier vólgeschreven. Over projecten, meetbare doelen, incentives, kwaliteitscirkels, patiĆ«nttevredenheidsenquĆŖtes en kwaliteitsinstrumenten. En niet ā¦
3 november 2010
Genezen met liefde en compassie in het St. Charles Medical Center
Na een reis van 24 uur met drie vliegtuigen landen we in Redmond, Oregon, ruim 7000 km van huis. De laatste vlucht wordt gemaakt met een klein vliegtuig waar twintig passagiers mee kunnen worden vervoerd. In dit gezelschap vallen drie Nederlanders snel op. De vraag komt van verschillende kanten: āWaarom zijn jullie hier?ā Als we zeggen dat we in de gezondheidszorg werken en op bezoek gaan bij het St. Charles Medical Center wordt er instemmend en enthousiast gereageerd. Iedereen geeft aan dat onā¦
3 november 2010
GGZ en verslavingszorg verbeteren mee!
Hoe kunnen we ervoor zorgen dat patiĆ«nten en cliĆ«nten de best mogelijke zorg krijgen? De komende jaren bundelt een flink aantal verbeterprogrammaās, zoals Sneller Beter, Zorg voor Beter, Beter Voorkomen en Diabeteszorg Beter hiervoor de kennis en expertise en kunnen instellingen deelnemen aan verbetertrajecten. Het doel van al deze programmaās is een wezenlijke bijdrage te leveren aan de kwaliteit en veiligheid van de zorg. Ziekenhuizen, verpleeg- en verzoringshuizen, thuiszorgorganisaties, gehā¦
3 november 2010
Het Chronic Care Model: bundeling van effectieve interventies
In dit artikel gaan de auteurs in op de opbouw van het uit de Verenigde Staten afkomstige Chronic Care Model (CCM), op de aanwezige evidence en ze eindigen met een voorbeeld waarbij het model is toegepast in de praktijk. De ervaringen uti het Canadese British Colombia illustreren hoe projecten zijn uitgevoerd met dit model in de eerstelijns zorg. Een bijzonder succesvolle aanpak, waarbij de focus niet alleen lag op ƩƩn chronische ziekte, zoals diabetes, maar waarbij gewerkt werd aan meerdere chā¦
3 november 2010
Het Landelijk Dementieprogramma creëert betrokkenheid
Het lijkt zo simpel, verbeteren begint bij cliĆ«nten. Dus vraag cliĆ«nten in hun eigen taal naar de dagelijkse dingen waar zij tegenaan lopen en denk vervolgens met hen en met professionals na over hoe je dat in je regio samen beter zou kunnen doen. In het Landelijk Dementieprogramma (LDP) is dat de start van elk verbeterproject. En tegelijkertijd een van de redenen waarom 57 regionale samenwerkingsverbanden, ofwel 90% van Nederland, samen met Alzheimer Nederland actief meedoet aan het LDP. Die dā¦
3 november 2010
Het pad van de toekomst: het klinisch pad?
In de huidige Nederlandse gezondheidszorg wordt steeds meer nadruk gelegd op effectiviteit, veiligheid en goede doorstroming van patiĆ«nten. Hiervoor zijn goede coƶrdinatie en afstemming tussen professionals een must. Klinische paden zijn hulpmiddelen om dit te bereiken. Het zijn daarnaast middelen om de zorg beter te organiseren. Hier geldt het motto: āde optimale zorg optimaal organiserenā. In BelgiĆ« en Nederland werken inmiddels meer dan 90 zorginstellingen samen in het Belgisch-Nederlands Neā¦
3 november 2010
Het ziekenhuis procesgestuurd?
Met name bij de eenvoudiger ingrepen zou de procesbesturing in ziekenhuizen in orde moeten zijn. De Vereniging voor Logistiek Management riep een Kiemgroep Patiƫntenlogistiek in het leven die de logistieke processen in verschillende ziekenhuizen vergeleek en op zoek ging naar de best practice. Dit artikel geeft een samenvatting van de bevindingen van de kiemgroep.
3 november 2010
HKZ presenteert vernieuwd model
Alle nieuwe of herziene certificatieschemaās van de Stichting Harmonisatie Kwaliteitsbeoordeling in de Zorgsector (HKZ) worden vanaf 2008 aangepast op basis van het vernieuwde HKZ-model. Behalve dat vorm en indeling van de normen een ander uiterlijk krijgen, sluit de vernieuwing vooral aan bij de huidge ontwikkelingen rond patiĆ«ntveiligheid en resultaatgerictheid van zorg- en dienstverlening.
3 november 2010
Hoe effectief ben je als (bege)leider van een verandertraject?
Inzicht krijgen in competenties en vaardigheden die nodig zijn om een verandertraject succesvol aan te sturen. Dat was het hoofdmotto van deze workshop tijdens Kennis Beter Delen. De deelnemers kregen instrumenten aangereikt waarmee ze direct in hun eigen praktijk aan de slag kunnen. Er was vooral aandacht voor de persoonlijke effectiviteit van de zogenoemde āvoortrekkersā of āinnovatorsā. Van iedere deelnemer werd een actieve bijdrage gevraagd waardoor men inzicht kreeg in al beschikbare en noā¦
3 november 2010
Hoe laat je zien dat je goed bent?
āGoed zijnā in de verloskundige praktijk heeft met verschillende aspecten te maken. Het is gerelateerd aan het eigen oordeel van verloskundigen over de uitvoering van hun eigen praktijk, maar ook aan de mening van de cliĆ«nten over die praktijk. Om goed te zijn moet een praktijk voldoen aan een aantal van tevoren vastgestelde criteria. De KNOV heeft een actieve rol in het ontwikkelen en vaststellen van deze criteria. Daarnaast is het van belang dat andere partijen, zoals zorgverzekeraars, inspecā¦
3 november 2010
Hoe toets je je verbeterinspanningen bij cliënten
Vaak denk je dat je wel weet wat cliĆ«nten en hun familie vinden van de verbeterde hulp die ze krijgen. Tenslotte heb je juist die verbeterprojecten ontworpen die echt aansluiten op de wensen en knelpunten van cliĆ«nten. Moet je mensen dan ook nog vragen naar feedback over het verbeterde aanbod? Ja, in de praktijk komen dan toch nog verrassingen boven tafel. Het verzamelen van gebruikersfeedback is een essentieel onderdeel van het Landelijk Dementieprogramma. Hoe is dat georganiseerd en wat leverā¦
3 november 2010
ICT? Het proces als uitgangspunt
In het TweeSteden ziekenhuis is de afgelopen jaren een nieuw afspraaksysteem voor spreekuurplanning op poliklinieken en ondersteunende afdelingen geĆÆmplementeerd. Nu het implementatietraject nagenoeg is afgerond, kan worden teruggekeken op meer en minder geslaagde implementaties. Dit artikel beschrijft het implementatieproces, waarna het verschil tussen de bereikte resultaten wordt geanalyseerd.
3 november 2010
Ik ben wel leider, maar niet de baas
Al bij de eerste vraag valt hij met de deur in huis: āOndanks dat het nieuwe zorgstelsel verre van perfect is gaat de zorg nog best goed dankzij de bevlogenheid van onze professionals.ā Aan het woord is Wim van der Meeren, bestuuder van het St. Elisabeth Ziekenhuis in Tilburg en van de NVZ.
3 november 2010
Implementatie van de CBO Richtlijn Bloedtransfusie in het UMC Utrecht
3 november 2010
Implementatiepotentieel van projecten
Hoe kunnen we zorgen dat resultaten van projecten (beter) worden benut? Welke interventies voor, tijdens of na een project stimuleren het gebruik van de kennis die uit het project voortvloeit? Wat doet ZonMw om de implementatie van projectresultaten te bevorderen? Wat kunnen andere organisaties en projectleiders doen? Deze vragen kwamen aan bod tijdens de werksessie āImplementatiepotentieel van projectenā op het congres Kennis Beter Delen 4. Dit artikel geeft richting aan antwoorden op deze vraā¦
3 november 2010
Implementeren binnen de verpleging en verzorging: feit of fictie?
Veranderingen in de verpleging en verzorging volgen elkaar snel op. Het werken volgens evidence based practice en indicatoren wordt de norm. Verpleegkundigen en verzorgenden moeten hun klinische besluiten nemen op grond van de beste onderzoeksresultaten, hun klinische ervaring, de voorkeur van de patiĆ«nt en de beschikbare middelen. Ontwikkelingen op het gebied van implementatie scheppen verwachtingen ten aanzien van succesvolle veranderingen. We weten dat bij open benen een strak verband helpt.ā¦
3 november 2010
Indicatoren met stuurpotentieel in de oncologische zorg
Indicatorenontwikkeling is een booming businses, vele partijen in de zorg zijn bezig om (prestatie-)indicatoren te ontwikkelen. De indicatoren betreffen verschillende aspecten, vervullen diverse functies voor verschillende partijen en worden vanuit verschillende perspectieven gebruikt voor verschillende doeleinden. Onderzoek waarin uitkomsten op patiĆ«ntniveau gekoppeld worden aan de zorgverlening door de professional in de context van de zorginstelling kan effectieve stuurbare elementen opleverā¦
3 november 2010
Integrale aanpak depressiepreventie voor ouderen
In Nederland lijdt per jaar naar schatting 5,4 procent van de bevolking aan een depressie, ofwel 737 000 mensen. Boven de 65 jaar ligt het percentage tussen de vier en vijf en betreft het rond de 111 000 ouderen. Naast deze groep ouderen met een diagnose depressie heeft ongeveer 13 procent van de ouderen te maken met subklinische depressieve klachten. Ouderen maken weinig gebruik van het aanbod om vroegtijdig iets aan hun depressieve klachten te doen. De integrale aanpak depressiepreventie (IADā¦
3 november 2010
Interactie tussen micro- en macrokwaliteit
Mijn entree als professional in de zorg maakte ik op mijn zestiende. Functie: beddensopper in het Sint Nicholaasziekenhuis in Waalwijk. Onder toeziend oog van Alie, die me de fijne kneepjes van het beddensoppen bijbracht, leerde ik al snel mijn weg in dit ziekenhuis kennen. Dat is nu 15 jaar geleden. En terwijl ik mijn vakantiegeld bij elkaar werkte en leerde hoe je een bed perfect op moest maken (kaarsrecht gevouwen lakens, op kreukels kon een patiĆ«nt natuurlijk nooit lekker slapen) werd elderā¦
3 november 2010
Je gaat het pas zien als je het door hebt: multimorbiditeit in de huisartsenpraktijk
Op 11 oktober 2006 sprak Francois Schellevis zijn rede uit. Hij is sinds 1 februari 2006 bijzonder hoogleraar Multimorbiditeit in de huisartsenpraktijk, benoemd vanwege het NIVEL aan de Faculteit der Geneeskunde van de Vrije Universiteit te Amsterdam. In dit artikel wordt ingegaan op de belangrijke boodschappen van zijn oratie.
3 november 2010
Ketenkwaliteit, de organisatiegrens voorbij
In dit artikel bespreken de auteur het INK-ontwikkelingsmodel voor ketenmanagement. Ze gaan in op het ontstaan van het model, de opbouw, de aanwezige evidence en ze eindigen met casuĆÆstiek uit de praktijk.
3 november 2010
Keuze ondersteuning voor patiënten via internet
Gewapend met relevante kennis kunnen patiƫnten in overleg met hun behandelaar beter kiezen voor de behandeloptie die hen het meest aanspreekt. In het voorjaar van 2005 heeft ZonMw daarom een subsidie toegekend aan de ontwikkeling van een aantal digitale keuzehulpen of decision aids voor patiƫnten met specifieke aandoeningen. De eerste zes digitale keuzehulpen zijn in de zomer van 2006 op www.kiesbeter.nl verschenen.
3 november 2010
Klachtenmanagement als een breekijzer voor verandering
Er is al een aantal jaren sprake van marktwerking binnen de zorgverzekering, maar met de invoering van de basisverzekering is de concurrentiestrijd Ć©cht losgebarsten. Mede door de enorme media-aandacht zijn klanten zich plotseling bewust geworden van de mogelijkheid om van verzekeraar te veranderen. Soms was dit zelfs vergelijkbaar met de hype rondom de aandelenkoersen van enkele jaren geleden: je mist een unieke kans als je niet meedoet! Klantgerichtheid, klanttevredenheid en klantloyaliteit sā¦
3 november 2010
Klantervaringen in de zorg meten met CQ Index
Standaardiseren van cliĆ«ntenonderzoek in de Nederlandse gezondheidszorg is nodig om te komen tot vergelijkende keuze-informatie voor consumenten en tot landelijke overzichten van de klantgerichtheid van de zorg op macroniveau. Daarom werd in 2006 de Consumer Quality Index (CQ Index) geĆÆntroduceerd: een gestandaardiseerde systematiek voor het meten, analyseren en rapporteren van klantervaringen in de zorg. In dit artikel wordt geschetst wat de index is, hoe hij ontstaan is en wat de huidige stanā¦
3 november 2010
Kleinschalig wonen voor ouderen met dementie: een kwaliteitsverbetering?
De afgelopen drie jaar voerde het Trimbos-instituut samen met het EMGO Instituut van het VUmc een onderzoek uit naar de effecten van kleinschalig wonen voor ouderen met dementie. In een kleinschalige woonvorm woont een kleine groep ouderen met dementie samen in een huiselijke omgeving. De verzorgenden voeren zowel verzorgende als huishoudelijke taken uit en er wordt elke dag door verzorgenden en bewoners samen gekookt. In dit artikel worden de volgende vragen besproken: is het voor ouderen met ā¦
3 november 2010
Kloof tussen managers en professionals
De informatievoorziening in onze gezondheidszorg is beroerd en is altijd beroerd geweest. Er wordt weliswaar veel onderzoek uitgevoerd en gemeten in instellingen, maar eigenlijk weten we niet veel. Het onderzoek is vaak niet generaliseerbaar, er wordt veel hobbyonderzoek uitgevoerd, waarvan de geldigheid en de betrouwbaarheid niet te beoordelen is, en de registraties van instellingen zijn onvolledig en onbetrouwbaar. Eerlijk gezegd, weten we gewoonweg niet of behandeling en zorg effectief zijn,ā¦
3 november 2010
Kwaliteit en veiligheid: samen werkt beter
Ziekenhuizen zijn kennisintensieve en op innovatie gerichte organisaties. Medisch-technische ontwikkelingen en hightech apparatuur hebben de mogelijkheden voor complexe patiĆ«ntenzorg vergroot. De toegenomen complexiteit van het medisch handelen, de techniek en de organisatie heeft ook een keerzijde: onzekerheid over betrouwbaarheid van systemen en processen, grotere risicoās, kostenstijging en een verhoogde kwetsbaarheid van de patiĆ«nt. Ziekenhuizen zijn daarmee tot de categorie highrisk bedrijā¦
3 november 2010
Kwaliteit uit waardering
Op 4 april 2006 heeft Kees Ahaus zijn oratie āKwaliteit uit waarderingā uitgesproken bij de aanvaarding van het ambt van bijzonder hoogleraar Kwaliteitsmanagement aan de Faculteit Bedrijfskunde van de Rijksuniversiteit Groningen. Dit artikel gaat in op de belangrijkste boodschappen van de oratie.
3 november 2010
Kwaliteit van zorg zichtbaar zonder bureaucratie
De overheid en patiĆ«ntenorganisaties vragen meer transparantie van zorginstellingen dan voorheen. Het afleggen van verantwoording zorgt echter voor meer druk op het personeel in de ziekenhuizen. Steeds vaker speelt āpapierā een rol in het aan kunnen tonen van de gevraagde kwaliteit. De daarmee gepaard gaande administratieve werkzaamheden dreigen het werk voor de professional minder aantrekkelijk te maken. De druk op de prijs-kwaliteitverhouding neemt toe. De kernvraag is: hoe kunnen organisatieā¦
3 november 2010
Kwaliteit: Kunstje of cultuur?
De Regionale Stichting Zorgcentra de Kempen (RSZK) biedt vanuit 9 locaties in het Brabantse Kempengebied ondersteuning aan zoān 1700 cliĆ«nten op het gebied van wonen en zorg (woningverhuur, verpleeghuis- en verzorgingshuiszorg, dagbehandeling en extramurale zorg). Daarnaast neemt een groot aantal cliĆ«nten welzijnsdiensten af. In november 2005 ontvang RSZK als eerste in Nederland voor alle locaties tegelijk het Bronzen Kwaliteitskeurmerk van de Stichting Perspekt
3 november 2010
Kwaliteitsinformatie over thuiszorg op kiesBeter.nl
Sinds december 2006 staat op de website kiesBeter.nl informatie over de kwaliteit van 56 thuiszorgorganisaties. Een primeur, want kwaliteitsinformatie over thuiszorg in Nederland was niet eerder gebundeld en publiek toegankelijk op internet te vinden. Deze informatie kan thuiszorgaanvragers helpen bij het maken van een keuze uit het zorgaanbod. Consumenten willen hun keuzes immers niet alleen baseren op de mogelijkheden voor zorg (etalage-informatie), maar ook op informatie over wat klanten zelā¦
3 november 2010
Kwaliteitssystemen in zorginstellingen: meer instellingen met certificaat
Voor de derde keer heeft het NIVEL een landelijke meting naar kwaliteitssystemen onder zorginstellingen uitgevoerd. Daartoe hebben directieleden en/of kwaliteitsfunctionarissen van 543 zorginstellingen uit de vijf grootste zorgsectoren begin 2006 een vragenlijst ingevuld. Het betreft de thuiszorginstellingen, instellingen voor gehandicapten, ggz-instellingen, ziekenhuizen en verpleeg- en verzorgingshuizen. De respons was 66 procent. Het onderzoek is een vervolg op twee landelijke kwaliteitsondeā¦
3 november 2010
LAK GGZ/VZ: drie doorbraakprojecten van start
Het landelijke Actieprogramma Kwaliteit GGZ en Verslavingszorg (LAK GGZ/VZ) is vooralsnog het laatste landelijk geĆÆnitieerde verbeterprogramma. In december 2006 zette de begeleidende stuurgroep van het LAK GGZ/VZ de lichten op groen voor het plan van aanpak, waarna begin 2007 kon worden gestart met de uitvoering. Als eerste starten drie verbetertrajecten gericht op de implementatie van de richtlijnen angstoornissen, dubbele diagnose en schizofrenie. Deze verbetertrajecten zijn opgezet conform dā¦
3 november 2010
Landelijk Veiligheidsprogramma en norm voor VMS
Op 12 juni 2007 ontving minister Klink van VWS een door ziekenhuizen en professionals opgesteld veiligheidsprogramma āVoorkom schade, werk veilig in de Nederlandse ziekenhuizenā. In het programma zijn acties benoemd voor de komende vijf jaar op het gebied van patiĆ«ntveiligheid. De gedachte achter het programma is dat veiligheid in ziekenhuizen moet worden afgedwongen. Streven is in de periode tot 2012 de mogeljik vermijdbare schade en sterfte in Nederlandse ziekenhuizen terug te dringen met 50 ā¦
3 november 2010
Leert Waarderend Auditen ook van non-conformiteiten?
Interne auditing kan ertoe bijdragen om mensen buiten de dagelijkse manier van werken te laten stappen om samen te ontdekken en betere resultaten te creĆ«ren. In de praktijk blijkt dat de bevindingen uit interne auditing vaak als kritiek worden ervaren en dat mensen daarom niet altijd bereid zijn om in openheid informatie te verstrekken. Dit komt ook omdat men soms het idee heeft op die bevindingen te worden afgerekend. Hoe bereik je nu dat een interne audit een feest wordt? Hoe bereik je dat auā¦
3 november 2010
Leren van presteren: RAVU wil bij de beste horen
De Regionale Ambulance Voorziening provincie Utrecht (RAVU) verzorgt meldkamer- en ambulancezorg voor 1,2 miljoen inwoners in de provincie Utrecht. RAVU ambulances, ambulancesmotoren en solo-ambulances verzorgen gemiddeld 175 ritten per dag. De RAVU is een krachtige organisatie die in de Nederlandse top drie staat van ambulancediensten met de kortste aanrijtijden. Op 25 april 2006 behaalde de RAVU de Nederlandse Kwaliteitsonderscheiding. De auteurs schetsen hoe de RAVU de laatste vijf jaren heeā¦
3 november 2010
Maatschappelijke voorwaarden en investeren in medewerkers
3 november 2010
Management en Organisatie in de gezondheidszorg
De zorgsector is heftig in beweging, met als grote onderstroom de omslag van aanbod- naar vraaggestuurde zorg en de introductie van gereguleerde marktwerking. Maar denk ook aan de persisterende druk tot het leveren van effectieve, efficiĆ«nte en doelmatige zorg. Met nieuwe bekostigingssystemen zoals de diagnose/behandelcombinaties of DBCās (in de cure) en de zorgzwaartefinanciering of ZZPās (in de care). Kwaliteit staat hoog op de agenda, met de doorvoering van de normen verantwoorde zorg en allā¦
3 november 2010
Meer dan alleen projecten: Sneller Beter als stimulans voor resultaatgericht kwaliteitsmanagement
Een kwart van de Nederlandse ziekenhuizen voert in het kader van het Sneller Beter programma diverse verbeterprojecten uit op het gebied van patiƫntveiligheid en patiƫntenlogistiek. Onderzoek naar de stand van zaken in de eerste acht ziekenhuizen leert dat na twee jaar een ingrijpende ontwikkeling in gang is gezet. Er zijn systematische maatregelen getroffen om logistieke en veiligheidsprojecten duurzaam te verspreiden.
3 november 2010
Meten en verbeteren van de kwaliteit in de VV&T
Sinds 1 september 2008 worden kwaliteitsgegevens van zorgorganisaties in de Verpleging, Verzorging en Thuiszorg (VV&T) gepresenteerd op www.kiesBeter.nl. Het betreft de ervaringen van cliĆ«nten en prestaties op zorginhoudelijke indicatoren. De gegevens behoren tot het Kwaliteitskader Verantwoorde zorg Verpleging, Verzorging en Zorg Thuis. Dit is een set indicatoren waarmee de kwaliteit van de geleverde zorg in de sector wordt vastgesteld. Het Kwaliteitskader is gebaseerd op het toetsingskader Veā¦
3 november 2010
Mortaliteit als motor voor kwaliteitsverbetering
Het zal niemand zijn ontgaan: patiĆ«nten kunnen onbedoeld schade oplopen in de ziekenhuizen. Uit onderzoek blijkt dat 4,1% van de in ziekenhuizen overleden patiĆ«nten voortijdig stierven als gevolg van vermijdbare schade. Wat is daaraan te doen? Uit buitenlandse voorbeelden blijkt dat het mogelijk is vermijdbare sterfte te voorkómen door de zorg veiliger te maken. De afgelopen twee jaar is in het pilotproject Move your Dot onderzocht of deze ervaringen ook in Nederland gebruikt kunnen worden. Doeā¦
3 november 2010
Naar een sectorbrede certificatie in de geestelijke gezondheidszorg
In 1999 hebben de GGZ-instellingen in Nederland met elkaar afgesproken dat zij alle op 1 januari 2008 gecertificeerd willen zijn. Inmiddels is het medio 2006 en zit ongeveer 90 procent van de GGZ-instellingen, groepsgewijs, in trajecten richting HKZ-certificatie. In dit artikel wordt beschreven op welke manier hiernaar toe is gewerkt.
3 november 2010
NIAZ investeert in transparantie en stabiliteit
Het Nederlands Instituut voor Accreditatie van Ziekenhuizen (NIAZ) heeft medio 2007 het initiatief genomen voor een grondige herziening van zijn normenkader. In dit artikel wordt uiteengezet wat hiervoor de belangrijkste overwegingen zijn geweest en welke uitgangspunten bij dit herontwerp zijn gehanteerd. Vervolgens wordt een beeld geschetst van de opzet die de nieuwe Kwaliteitsnorm Zorginstelling gaat krijgen. Ter illustratie hiervan worden vooruitlopend op de inhoudelijke vaststelling van hetā¦
3 november 2010
NIAZ: vertrouwen door peer review
Het aantal zorginstellingen dat deelneemt aan het NIAZ-accreditatieprogramma groeit gestaag. Inmiddels heeft een groot aantal zorginstellingen een NIAZ-accreditatie behaald, in november vond de eerste audit in Vlaanderen plaats, en voor 2008 staat een audit gepland in het ziekenhuis van Aruba.
3 november 2010
Organiseren van radiologisch onderzoek: van knelpunt naar knooppunt
Op 14 juni 2007 vond de slotconferentie plaats van het Doorbraakproject Radiologie. Negen ziekenhuizen presenteerden daar het resultaat van hun inspanningen om de toegangstijden en doorlooptijden voor radiologisch onderzoek, inclusief de service aan de patiĆ«nt, te verbeteren. Hoe kan de toenemende en steeds complexere vraag naar radiologisch onderzoek tegemoet worden getreden? Gedurende een jaar bogen negen teams zich over dit vraagstuk. Het leren spelen van het spel van de vraag naar radiologiā¦
3 november 2010
Oscar of Razzie, ZonMw als regisseur
Hoe kunnen we ervoor zorgen dat cliĆ«nten de best mogelijke zorg krijgen? De komende drie jaar bundelt het programma Zorg voor Beter hiervoor de kennis en expertise en kunnen instellingen deelnemen aan verbetertrajecten. Het doel van het programma is een wezenlijke bijdrage te leveren aan de kwaliteit en veiligheid van de zorg. De verbeterprogrammaās richten zich op een aantal veel voorkomende knelpunten die een grote impact hebben op het welbevinden en de gezondheid van patiĆ«nten en cliĆ«nten inā¦
3 november 2010
Passie, vakmanschap en structuur
Type het woord zorginnovatie, -vernieuwing of -verbetering in en je krijgt een stormvloed aan hits in welke zoekmachine dan ook. Allerhande personen en vooral instellingen die ermee koketteren, een graantje van het buzzwoord meepikken en natuurlijk ook degenen die er daadwerkelijk professioneel of anderszins mee bezig zijn. Zij onderscheiden zich in het hoe: hoe ze erover spreken en schrijven en hoe ze vol vuur bezig zijn, hoe ze hun ideeĆ«n toetsen aan wat er al op dat gebied is ontwikkeld, hoeā¦
3 november 2010
Patiëntveiligheid bij ZonMw, een zorgbrede aangelegenheid
PatiĆ«ntveiligheid is een actueel onderwerp dat sinds kort op geen enkele agenda ontbreekt. Binnen ZonMw kreeg het thema patiĆ«ntveiligheid al in diverse programmaās aandacht, zoals de landelijke actieprogrammaās Sneller Beter 3 en Zorg voor Beter en het programma Doelmatigheidsonderzoek. Sinds begin dit jaar heeft het onderwerp patiĆ«ntveiligheid naast bovengenoemde initiatieven een āeigen plekā binnen ZonMw, in een programma PatiĆ«ntveiligheid.
3 november 2010
Patiëntveiligheid in de praktijk
De afdeling Cardiologie en Cardio-thoracale Chirurgie (CCTC ) van het St. Antonius Ziekenhuis in Nieuwegein heeft op 1 januari 2008 de functie van veiligheidscoƶrdinator geĆÆntroduceerd in een pilot van drie maanden. De invoering van de veiligheidscoƶrdinator had tot doel de patiĆ«ntveiligheid op de afdeling te vergroten. De coƶrdinator voerde onder andere controles uit en sprak teamleden direct aan op (onveilig) handelen. De evaluatie van de pilot toont aan dat een veiligheidscoƶrdinator op een ā¦
3 november 2010
Patiëntveiligheid moet je organiseren
PatiĆ«ntveiligheid is gelukkig geen hype meer. Het onderwerp is geland ā artsen en verpleegkundigen zijn er enthousiast mee aan de slag, maar stimulans en borging blijven nodig. En de raad van bestuur moet het belang van patiĆ«ntveiligheid uitdragen en ondersteunen. Renee Bering sprak met Harry Molendijk, kinderarts-neonatoloog bij de Isala klinieken, Annelies van Bon, manager Centrum PatiĆ«ntveiligheid Isala, en Hein Muller, internist en kwaliteitsfunctionaris van de Tergooiziekenhuizen.
3 november 2010
Perspectieven voor kwaliteitsfunctionarissen in de zorg
De wereld rondom de kwaliteitsfunctionaris is in beweging. Stilstaan is er niet bij, proactief optreden is van belang. Maar welke kant gaat het op? En heeft de kwaliteitsfunctionaris van nu de juiste competenties om de toekomstige kwaliteitsvraagstukken tegemoet te treden? Zo nee, wat moet hij doen om aan te sluiten? Het is niet eenvoudig hierop een eenduidig antwoord te formuleren. Het is kortom hoog tijd voor een bezinning op de positie van de kwaliteitsfunctionaris.
3 november 2010
Prestatie-indicatoren als verbeterinstrument
Het Franciscus Ziekenhuis in Roosendaal (FZR) ziet het beoordelen van de organisatie met behulp van de door de Inspectie opgestelde prestatie-indicatoren als een van de instrumenten om kwaliteit die aandacht te geven die het verdient.
3 november 2010
Prioriteiten van mensen met dementie en hun familie voorop
Het aantal ouderen in Nederland neemt de komende jaren fors toe. Daardoor stijgt ook het aantal mensen met dementie: van bjina 200.000 mensen nu tot een verdubbeling in de komende decennia. Tegelijkertijd verwacht men een daling van het aantal formele en informele verzorgers per persoon. Het Landelijk Dementie Programma (LDP) ondersteunt regionale partijen om meer en betere hulp te bieden die aansluit bij vragen van mensen met dementie en hun mantelzorgers. Het LDP kenmerkt zich onder andere doā¦
3 november 2010
Regionale afstemming in de zorg vereist zorgvuldige aanpak
In de regio Gouda ondersteunt het Transmuraal Netwerk Midden-Holland al tien jaar de ontwikkeling van zorgketens. In die jaren is veel ervaring opgedaan met het ontwikkelen van transmurale richtlijnen als onderdeel van de ketenafspraken. In dit artikel gaan we in op de ontwikkeling van dergelijke richtlijnen, waarbij we de Transmurale Richtlijn Depressie Midden-Holland als voorbeeld nemen.
3 november 2010
Samenbindende waarden behulpzaam bij vraagsturing
Het verschijnen van het visiedocument āOp weg naar normen voor Verantwoorde zorgā in de ouderenzorg maakt een versnelde omslag naar vraaggestuurd werken noodzakelijk. De kwaliteit van leven en de regie over eigen leven staan in deze norm immers centraal. Geen standaardopvatting dus over wat goede zorg is, maar zorg die de cliĆ«nt ondersteunt in het leven dat hij of zij wil leiden. Omdat de marktwerking in de thuiszorg al geruime tijd werkzaam is, worden zorgverleners al langer gestimuleerd om ooā¦
3 november 2010
Samenwerking in beweging: over de niet-instrumentele kant van leidinggeven
Op 12 september 2005 promoveerde Jan van den Braak, manager Personeel, Organisatie & Opleidingen (PO&O) in het Zaans Medisch Centrum, aan de Universiteit van Tilburg op het proefschrift āSamenwerking in beweging. Over de niet instrumentele kant van het leidinggeven in de gezondheidszorg en de rol en positie van human resource management daarbijā. Het proefschrift, begeleid door prof.dr. John Rijsman, is een wetenschappelijke verantwoording van een leiderschapstraject in het Zaans Medisch Centruā¦
3 november 2010
Sneller Beter, wat kunnen we ervan leren?
Een kwart van de Nederlandse ziekenhuizen heeft in het kader van het Sneller Beter programma diverse verbeterprojecten uitgevoerd op het gebied van patiĆ«ntveiligheid en patiĆ«ntenlogistiek. Ondanks dat de programmadoelstelling ā het realiseren van aanzienlijke en aansprekende prestatieverbeteringen ā maar deels is gehaald, wordt Sneller Beter gezien als een succes. In dit artikel gaan we in op de resultaten van Sneller Beter en factoren die het succes hebben beĆÆnvloed.
3 november 2010
Spelregels bij het gebruik van time-slots
Vrijwel alle ziekenhuizen in Nederland hebben een aantal gestandaardiseerde zorgtrajecten ontwikkeld. De hierdoor toegenomen voorspelbaarheid biedt kansen om de zorg voor de betreffende patiĆ«ntengroepen optimaal te organiseren. De vraag is alleen hoe je dat moet aanpakken. Het optimaliseren van het ene zorgtraject mag immers niet ten koste gaan van een ander doordat er minder capaciteit beschikbaar is. Dit probleem komt vooral naar voren bij de kwestie rond het wel/niet invoeren van ātime-slotsā¦
3 november 2010
Sturen op kwaliteit in de GGZ
Kwaliteitsbeleid dient een onlosmakelijk onderdeel te zijn van het strategisch beleid van een instelling. Het is meer dan enkel voldoen aaan de procedurele normen van het HKZ-model. In dit artikel komen de invoering en uitvoering van het kwaliteitsbeleid bij Adhesie, GGZ Midden Overijssel ā een midelgrote GGZ-organisatie ā aan de orde. Er wordt ingegaan op de vormgeving van het kwaliteitsbeleid en op factoren die het kwaliteitsbeleid bevorderen en belemmeren.
3 november 2010
Succesvolle implementatiestrategieën in de (geestelijke) gezondheidszorg
In de gezondheidszorg gebeurt veel aan implementatie en zorgverbetering, maar welke methoden zijn bewezen effectief? Wat weten we van populaire verbetermethoden, zoals Doorbraak, zorgpaden of computergestuurde initiatieven? De afgelopen decennia is er in ons land en daarbuiten veel onderzoek gedaan naar de effecten van specifieke implementatiestrategieĆ«n of naar combinaties daarvan. In dit artikel gaan we kort in op het nut van implementatieonderzoek en geven we een overzicht van effectieve impā¦
3 november 2010
Tijd voor administratie of voor de patiënt?
Steeds harder klaagt men in de zorg over de oplopende administratieve lasten. Ondanks alle aandacht voor dit onderwerp, is er nog maar weinig wetenschappelijke kennis over de administratieve lasten van verpleegkundigen. Daarom werden in een exploratieve studie de aard, de omvang en de beleving van de administratieve lasten van verpleegkundigen geĆÆnventariseerd. Hoewel blijkt dat de geobserveerde verpleegkundigen maar liefst 21% van de gewerkte tijd besteden aan administratieve handelingen, tegeā¦
3 november 2010
Tools voor ketensamenwerking
Het vormgeven van ketensamenwerking in de zorg is noodzakelijk maar niet eenvoudig. Hoe begin je, waar koers je op en hoe bestuur je een zorgproces over muren heen? De afgelopen jaren zijn, vooral na het verschijnen van het IGZ rapport āKetenzorg bij chronisch ziekenā, verschillende modellen ontwikkeld die een rol kunnen spelen bij het vormgeven van ketensamenwerking. Deze modellen verschillen in hun oorsprong, opzet, toepasbaarheid en hun beschikbare evidence. Een veelgestelde vraag is welk moā¦
3 november 2010
Transmurale zorg in de Haagse regio
De Stichting Transmurale Zorg Den Haag en omstreken staat voor samenhang in de Haagse zorg. In dit artikel worden drie methodieken van aanpak beschreven om tot samenwerkingsprojecten met concrete eindresultaten te komen. De keuze voor de methodiek hangt af van het doel van het project. Soms is bijstelling van een methodiek tijdens het proces nodig. Alle activiteiten starten met een projectgroep die een projectplan ontwikkelt. Voordat het projectplan vorm krijgt, heeft de projectgroep bepaald waā¦
3 november 2010
Uitkomstenmanagement in de geestelijke gezondheidszorg
Er wordt in de GGZ gemeten, geregistreerd en onderzocht, maar op instellingsniveau is vaak niet bekend wat de effectiviteit van behandeling en zorg is, of de behandeling en zorg up-to-date zijn, hoe het gesteld is met veiligheid van cliĆ«nten en hoe de toegankelijkheid en tijdigeheid van de zorg ervoor staan. Het is nog geen gemeengoed dat er indicatoren vastgesteld zijn voor effectiviteit van zorg en voor het verloop van processen en dat deze structureel worden gemeten en afgezet tegen gesteldeā¦
3 november 2010
Uitkomstenmanagement in de praktijk: GGZ Groep Noord- en Midden-Limburg
Verslag van de begeleiding van het traject uitkomstenmanagement bij de GGZ Groep Noord- en Midden-Limburg
3 november 2010
Van Push naar Pull
Piet Hein Buiting is naast dagelijks bestuurder van het Amphia Ziekenhuis ƩƩn van de ambassadeurs vanuit het leiderschapsnetwerk van de deelnemende ziekenhuizen aan Sneller Beter. In dit artikel geeft hij zijn visie op dit programma.
3 november 2010
Veilig en wel: een onderzoek naar patiëntveiligheid in de thuiszorg
Onderzoek naar patiƫntveiligheid richt zich in Nederland voornamelijk op ziekenhuizen. Ook patiƫnten in de thuissituatie hebben echter in toenemende mate te maken met complexe medische en verpleegtechnische handelingen, waarbij veiligheid in het geding is. In het kader van een afstudeerproject heeft de eerste auteur in een thuiszorgorganisatie onderzocht hoe veilig de uitvoering van een aantal risicovolle handelingen bij patiƫnten in de thuissituatie is.
3 november 2010
Veilig Incident Melden op een huisartsenpost
In september 2007 is op de huisartsenpost (HAP) Zeist in het kader van de SPIEGEL-studie een proef gestart met een nieuwe methodiek: Veilig Incident Melden (VIM). De HAP werkte al enkele jaren met de MIPregeling (Melding Incidenten PatiĆ«ntenzorg) van āmoederorganisatieā Primair Huisartsenposten. De MIP-commissie stond echter ver af van de werkvloer. Het bespreken van incidenten en het terugkoppelen van de conclusies naar melders verliep traag. Al snel bleek dat de VIM-opzet met zijn kortere lijā¦
3 november 2010
Veilig Incidenten Melden: het melden en leren van ongewenste gebeurtenissen
3 november 2010
Veranderingen bij de IGZ: risico's en dilemma's
De Inspectie van de Gezondheidszorg (IGZ) houdt toezicht op de kwaliteit van de zorg. Hoe is het echter gesteld met de kwaliteit van het toezicht? In dit artikel een beschouwing, waarbij de schijnwerper wordt gericht op twee onderwerpen: de objecten van toezicht en de instrumenten voor toezicht. Bij beide onderwerpen treedt een fikse accentverschuiving op en daarmee loop de IGZ een risico. De veranderingen zijn gebaseerd op veronderstellingen die mogelijk onjuist zijn. Omdat de IGZ dit zelf ookā¦
3 november 2010
Verantwoorde zorg, een nieuwe stap in het kwaliteitsdenken
Op 4 november 2005 hebben de cliĆ«ntenorganisatie LOC, de beroepsorganisaties AVW, STING en NVVA, de brancheorganisaties Arcares en Z-org, Zorgverzekeraars Nederland en de Inspectie voor de Gezondheisdzorg aan staatssecretaris Ross het toetsingskader voor verantwoorde zorg aangeboden. Nadat de betrokken organisaties in juni 2005 het visiedocument āOp weg naar normen voor verantwoorde zorgā hebben uitgebracht, is dit toetsingskader een volgende staop op weg naar het realiseren van verantworode zoā¦
3 november 2010
Verbazingwekkende emoties
Laatst zat ik voor de TV en kwam ik al zappend terecht in de talkshow van Oprah. Zij was bezig de bekende acteur Tom Cruise te introduceren. Een uitzinnig publiek, voornamelijk bestaande uit vrouwen, begeleidde haar introductie van Cruise. Op een gegeven moment zagen we de gedaante van Tom Cruise opdoemen. Hij deed zijn armen juichend omhoog alsof hij een geweldige prestatie had verricht. Bij het naderen van Cruise zwol het gejoel van het publiek tot ongehoorde proporties. Cruise nam de ovatiesā¦
3 november 2010
Verbeteren van zorg binnen ketens en netwerken
In de Nederlandse gezondheisdzorg wordt steeds meer gewerkt met ketens en netwerken. Het doel van samenwerking hierin is verbetering van de zorg en zorgverlening. Men kan de processen om te komen tot ketens en netwerken en om de zorg hierbinnen vorm te geven dan ook beschouwen als verbeterprocessen. Ketens en netwerken geven goede mogelijkheden om de zorg en de zorgverlening te laten aansluiten bij de problemen en de behoeften van patiĆ«nt en mantelzorger. Men kan hen immers een meer omvattend eā¦
3 november 2010
Verder na Sneller Beter: verspreiden en borgen in het Jeroen Bosch Ziekenhuis
Stel dat het Jeroen Bosch Ziekenhuis (JBZ) morgen stopt met haar inzet om de kwaliteit van zorg te verbeteren. Wat is er dan over een jaar nog te merken van alle kwaliteitsprojecten en van de deelname aan Sneller Beter? En over vijf jaar? Kortom: in hoeverre slaagt het JBZ er in de resultaten op kwaliteitsgebied te borgen? En om de bereikte resultaten in de organisatie te verspreiden? In dit artikel beschrijven we hoe wij in het Jeroen Bosch Ziekenhuis hierop antwoord proberen te geven.
3 november 2010
Verpleeghuisarts: hoe ziet u uzelf? En ziet uw patiënt dat ook zo?
Sinds 2002 voert de Nederlandse Vereniging van Verpleeghuisartsen (NVVA) het project āPatiĆ«ntenperspectief en Communicatiehulpmiddelenā uit, waarin instrumenten voor de communicatie tussen arts en patiĆ«nt worden ontwikkeld. Producten van het project zijn onder meer een door het bestuur van de NVVA vastgesteld begrippenkader over de kwaliteit van zorg vanuit het patiĆ«ntenperpectief. Het vervolgproject āImplementatie PatiĆ«ntenperspectiefā bouwt hierop voort. In het kader van dit project wil de NVā¦
3 november 2010
Versterking veiligheidcultuur door multidisciplinaire teamtraining
Opereren blijft mensenwerk. Het is dan ook niet verwonderlijk dat het onlangs verschenen rapport Onbedoelde schade in Nederlandse ziekenhuizen aantoont dat de hoofdoorzaken van deze schade vooral gezocht moeten worden in menselijke factoren. Volgens de in het onderzoek ondervraagde artsen spelen bij 56% van de gebeurtenissen met onbedoelde schade fouten gerelateerd aan kennis, gedragsregels of vaardigheden (mede) een rol. Dit in tegenstelling tot technische en organisatorische factoren (4% respā¦
3 november 2010
Verzorgenden delen kennis en ervaringen in regionaal verband
In 2006 heeft Verpleegkundigen & Verzorgenden Nederland (V&VN) ā regio Noord een start gemaakt met regionale bijeenkomsten kennis delen voor, door en met verzorgenden werkzaam in de ouderenzorg. De doelstelling van deze bijeenkomsten is het creĆ«ren van mogelijkheden voor deze verzorgenden om laagdrempelig met collegaās kennis en ervaringen op zorginhoudelijke themaās uit te wisselen. Dit artikel beschrijft hoe verzorgenden werkzaam in de ouderenzorg kennis en ervaring delen in regionaal verbandā¦
3 november 2010
Volgsysteem voor verbeteracties in het Amphia
Onlangs traden in het Amphia Ziekenhuis een aantal incidenten en een calamiteit op met PUVA bestraling: patiĆ«nten kregen een te lange bestraling met PUVA waardoor de patiĆ«nten verbrandingen opliepen. Het bleek een terugkerend probleem binnen de MIP-commissie: al op eerdere meldingen waren acties ondernomen. Maar wat is het probleem precies? Het was duidelijk de hoogste tijd om een gedegen analyse te maken en te komen met een structurele oplossing zodat deze problemen in de toekomst voorkomen kuā¦
3 november 2010
Waarom toch altijd die vragenlijst?
Het is gebruikelijk om kwaliteit van zorg te meten met behulp van een vragenlijst. Dat heeft zijn voordelen: de uitkomsten zijn in de regel gemakkelijk te verwerken en publicatie ervan komt tegemoet aan de roep om transparantie. Maar levert deze manier van meten ook een bijdrage aan het verbeteren van de kwaliteit van zorg? Is een andere benadering daarvoor niet geschikter? Dit artikel zet twee manieren van meten naast elkaar, laat de voor- en nadelen ervan zien en bepleit het gebruik van beideā¦
3 november 2010
Wat voor type veranderaar ben jij?
Preventieve gezondheidszorg en gezondheidsbevordering gaan in verreweg de meeste gevallen over veranderen. Veranderen van gedrag, veranderen van regels, veranderen van normen, veranderen van de maatschappij. Het inspireerde twee preventiemensen op zoek te gaan naar het antwoord op de vraag: wat voor type veranderaar ben jij? Want veranderen en veranderingsbereidheid begint bij jezelf.
3 november 2010
Wel eens een kwaliteitsfunctionaris in functie zien genieten
Genieten is het summum van kwaliteit van leven. In reclamespots roept een blij, bevrijd persoon: āIk ga alleen nog maar genietenā, alsof ze ophoudt met leven, of er juist mee begint en alle dagelijkse beslommeringen eigenlijk geen leven zijn. Wat is er aan de hand als genieten en het dagelijkse leven twee volstrekt verschillende werelden zijn? Heeft het dagelijkse leven pas kwaliteit als het bestaat uit genieten?
3 november 2010
Werken aan kwaliteit van leven in de ouderenzorg
Uitgaande van de vier domeinen van kwaliteit van leven (lichamelijk welbevinden/gezondheid, woon-/leefsituatie, participatie en mentaal welbevinden) is de vragenlijst āZicht op eigen levenā ontwikkeld. Met deze vragenlijst kunnen instellingen de kwaliteit van leven zoals cliĆ«nten die zelf ervaren in kaart brengen.
3 november 2010
Wie streeft naar kwaliteit is op de borging voorbereid
Tal van verbeterprojecten in de zorg worden opgezet en met meer of minder succes ook weer afgerond. Patiënten worden sneller geholpen, hebben na een operatie minder pijn, zijn beter geïnformeerd, lopen minder risico op decubitus, medcatiefouten of wondinfecties, hebben een betere voedingstoestand en ga zo maar door. Succes verzekerd? Het lijkt erop! Maar hoe zit het met het behoud van de resultaten na afloop van het project?
3 november 2010
Zin om te veranderen? Analyseer je talenten en krachten!
Appreciative Inquiry betekent letterlijk āwaarderend onderzoekā. Het begrip staat voor een ogenschijnlijk simpele, maar tegelijkertijd revolutionaire benadering van veranderingsprocessen. Er is sprake van systematisch en opzettelijk focussen op alles wat waarde heeft, waarna vanuit een positieve analyse wordt bepaald wat de potentie en mogelijkheden zijn voor de toekomst. Op 23 november 2005 organiseerde TNO Management Consultants een congres getiteld āAppreciative Inquiry ā veranderen met zināā¦
3 november 2010
ZIP Care: Zelfevaluatie Instrument voor zorgPlannen
Om verantwoorde en kwalitatief goede zorg te borgen is het van essentieel belang dat de professional zelfstandig kan beoordelen of de kwaliteit voldoende is. Veel beroepsbeoefenaren vinden het prettiger wanneer zij eerst zelf hun werk kunnen beoordelen met een instrument en daarna pas de feedback van anderen ontvangen. De ZIP Care biedt de mogelijkheid tot zelfeveluatie.
3 november 2010
Zorg om de kwaliteit van de zorg
Als je mij vraagt welk persoon of instituut de afgelopen tijd bijzonder goed en inspirerend is geweest op het gebied van kwaliteitsmanagement dan wil ik graag een compliment geven aan Renee Bering. Zij heeft zich met een nimmer aflatende energie ingezet voor de kwaliteitszorg in Nederland.
3 november 2010
Zorg voor Beter in de Geestelijke Gezondheisdzorg
Het landelijk programma Zorg voor Beter, inmiddels goed bekend en verspreid in de V&V-sector, werd vanaf 2007 ook verbreed naar de langdurige zorg in de geestelijke gezondheidszorg (GGZ). Momenteel doen al meer dan 120 GGZ-teams mee aan Zorg voor Beter. Dit artikel beschrijft de stand van zaken in de huidige verbetertrajecten in de GGZ en blikt vooruit op de nieuwe ontwikkelingen.
3 november 2010
Zorg voor betere cliëntveiligheid in thuiszorg, ouderenzorg en gehandicaptenzorg
Veiligheid is van oudsher een belangrijk aandachtspunt in de langdurende zorg. EĆ©n van de redenen voor het oprichten van de eerste zorginstellingen was om kwetsbare mensen af te schermen van de risicoās van de samenleving. Omgekeerd staat in de discussie over de vermaatschappelijking van de zorg, nu de vraag centraal of cliĆ«nten buiten de muren van de instelling wel voldoende beschermd kunnen worden. Betrekkelijk nieuw in de langdurende zorg is het inzicht en de erkenning dat cliĆ«nten ook schadā¦
3 november 2010
Zorg voor patiënten met kanker moet integraal en beter
Op basis van onze studies over het meten en verbeteren van integrale zorg voor patiĆ«nten met kanker presenteren wij een voorstel voor een integraal zorgmodel dat breder toepasbaar is dan op patiĆ«nten met kanker alleen: het zogenaamde āTandem-model voor Integrale Zorgā. Goede kwaliteit van integrale zorg kan alleen worden bereikt als de patiĆ«nt en de zorgverleners als in een tandem met elkaar samenwerken. Samen op een tandem bereiken ze meer dan ieder op hun eigen fiets. Een integraal zorgprograā¦
3 november 2010
15 jaar kwaliteitsmanagement: successen, zorgen en complimenten
Sturen op uitkomsten, de patiĆ«nt als klant, snellere en betere zorg ā het zijn begrippen die anno 2005 centraal staan in kwaliteitsmanagement. 15 Jaar geleden hadden ze nog nauwelijks betekenis; toen lag het accent op kwaliteitssystemen, richtlijnontwikkeling, zelfregulering en tripartite overleg. De overheid kondigde in 1990 deregulering aan, maar in plaats daarvan kwam er complexere regelgeving en meer toezicht en controle. Gevolg: een merkwaardige tegenstelling met enerzijds enthousiasme vooā¦
3 november 2010
Behandeling van kanker met chemotherapie gestandaardiseerd
In de richtlijnen voor diagnostiek en behandeling bij kanker staat vermeld wanneer behandeling met chemotherapie geĆÆndiceerd is, maar niet welke chemotherapiebehandeling dat moet zijn. In 1998 startte het Integrale Kankercentrum Rotterdam (IKR) daarom het kwaliteitsproject chemotherapie om te komen tot regionale afstemming over de behandelprotocollen. Dit was een succes. Zo bleek onder meer ā na toetsing naar de naleving ervan ā dat alle patiĆ«nten de in het behandelprotocol afgesproken chemokuuā¦
3 november 2010
Betere diabeteszorg door integrale zorginkoop en zorgaanbod
Slechts een derde van de mensen met diabetes krijgt de goede diabeteszorg. Dat heeft niet alleen grote consequenties voor de betrokkenen zelf, maar ook invloed op de schadelast van zorgverzekeraars. Minister Hoogervorst (Volksgezondheid, Welzijn en Sport) wil daarom de zorg voor mensen met diabetes verbeteren. In zijn brief aan de Tweede Kamer van 17 februari 2005 stelt hij een andere organisatie en inkoop van diabeteszorg voor. Daarop vooruitlopend zijn in een aantal regioās initiatieven ontstā¦
3 november 2010
De openbare gezondheidszorg werkt aan kwaliteit
De Openbare Gezondheidszorg (OGZ) werkt voortvarend aan kwaliteit. Het ministerie van VWS gaf ZonMw eind 2004 opdracht het programma Kwaliteit Collectieve Preventie op te stellen en uit te voeren. Het programma ondersteunt en stimuleert OGZ instellingen bij het voeren van een kwaliteitsmanagementsysteem en bij het ontwikkelen en implementeren van kwaliteitsinstrumenten. Het gaat hierbij vooral om GGDāen, thuiszorg-, JGZ- en GGZ-instellingen. Tevens moet het programma leiden tot een sterkere regā¦
3 november 2010
De Thermometer(s) ONLINE
In opdracht van GGZ Nederland ontwikkelde het Trimbos-instituut tussen 2001 en 2005 diverse cliĆ«ntwaarderingsinstrumenten voor instellingen in de geestelijke gezondheidszorg. De instrumenten zijn inmiddels beter bekend onder de naam āThermometerā. Er zijn vijf instrumenten beschikbaar.
3 november 2010
Doen of niet doen: lessen uit projecten in de transmurale zorg
Het afgelopen decennium ontkiemden honderden projecten in de transmurale zorg. Doel is het beter of doelmatiger bedienen van patiƫnten door onderlinge afstemming van huisartsen, ziekenhuizen, verpleeginrichtingen en thuiszorg. Subsidieverdeler ZonMw volgde elf door haar gesteunde projecten op de voet, in de hoop algemeen geldige lessen te kunnen trekken. De praktijkervaringen bleken divers, soms zelfs tegenstrijdig.
3 november 2010
Een referentiekader voor ketenkwaliteit in de geestelijke gezondheidszorg
Voor regionale GGZ instellingen die bestaande zorgketens willen toetsen en verbeteren of nieuwe ketens van zorg voor specifieke cliƫntgroepen willen ontwerpen, is een scala aan kwaliteitsinstrumenten beschikbaar. Het Trimbos-instituut heeft een tool ontwikkeld die de keuze van het juiste instrument kan ondersteunen. De tool is vooral bedoeld om te bepalen welke hiaten bestaande ketens van zorg vertonen.
3 november 2010
Eerste combinatie-audit NIAZ en INK
Eind 2004 vond een novum plaats op het gebied van kwaliteitszorg: op verzoek van de Alysis Zorggroep combineerden het Nederlands Instituut voor Accreditatie van Ziekenhuizen (NIAZ) en het INK hun audits. Is hiermee een nieuwe trend gezet? Als het aan de klant ligt wel. NIAZ en INK schorten hun eindoordeel nog even op.
3 november 2010
Geen Toyota, wel een nieuwe visie op zorg: uitkomsten van Pursuing Perfection
Ten tijde van het eerste artikel in Kwaliteit in Beeld over Pursuing Perfection1 konden we nog niet vermoeden dat het programma anno 2005 nog steeds zou draaien. De ambitieuze doelstellingen zijn in de eerste drie jaren niet behaald en het programma is met twee jaren verlengd. Destijds stelden we de vraag of de deelnemende instellingen van Pursuing Perfection een transformatie teweeg zouden brengen van zorgprocessen, zorgorganisaties Ć©n de sector als geheel. We waren ook nieuwsgierig naar de moā¦
3 november 2010
Implementaties van EPD's in de ziekenhuispraktijk
De praktijk is nog ver verwijderd van het papierloze dossier en optimale samenwerking door gemeenschappelijke elektronische dossiervoering. Ondanks de talloze symposia en artikelen erover, zijn implementaties van registratieve elektronische patiĆ«ntendossiers (EPDās) van enige omvang schaars en verlopen moeizaam. Vele initiatieven zien het licht, pilots worden gestart, ziekenhuisbrede werkgroepen over het EPD vergaderen regelmatig, maar tot daadwerkelijke en volledige ondersteuning van de dageliā¦
3 november 2010
INK-managementmodel
Een netwerk van particuliere dagbehandelingklinieken is er in geslaagd een DBC-contract te sluiten met een grote zorgverzekeraar; een van de eerste concrete voorbeelden van marktwerking in de gezondheidszorg. Opvallend aan het contract is dat het gaat om een aantal veel voorkomende ingrepen waarover prijsafspraken zijn gemaakt die beduidend gunstiger zijn dan de afspraken die zorgverzekeraars met ziekenhuizen kunnen maken. De noodzaak voor ziekenhuizen om zich een sterkere positie op de markt vā¦
3 november 2010
Ketensamenwerking hot item
3 november 2010
Kwaliteitsbewuste zorginkoop door Agis Zorgverzekeringen
In dit artikel komt een zorgverzekeraar aan het woord, waarvan bekend is dat deze veel belang hecht aan de kwaliteit van de in te kopen zorg. Voorlopig betreft kwaliteitsbewuste zorginkoop wat Zorgverzekeraar Agis betreft vooral het ontwikkelen van partnerschap met zorgverleners ten behoeve van een goede kwaliteit-prijsverhouding. Zodat de zorg van goede kwaliteit blijft tegen een aanvaardbare premie voor iedereen.
3 november 2010
Kwaliteitsbewuste zorginkoop door zorgverzekeraars
In dit artikel schetst Bob Boelema, senior beleidsmedewerker bij het College van toezicht op de zorgverzekeringen, de achtergrond en beweegredenen van dit onderwerp. Hij gaat in op het nieuwe ziektekostenstelsel, op de mogelijkheden voor zorgverzekeraars om de kwaliteit van zorg te beĆÆnvloeden en de relatie met de klant.
3 november 2010
Kwaliteitsmanagement: waar gaat het om en waar gaat het heen?
Kwaliteit in Beeld bestaat 15 jaar. Er is in die periode veel gebeurd op het terrein van kwaliteitsmanagement. Veranderingen in organisaties lijken zich misschien wel langzaam te voltrekken, maar als je terugkijkt merk je pas op hoe snel het is gegaan. In 1990 werden met ziekenhuizen de eerste stappen gezet om de huidige NIAZ-normen te ontwikkelen. HKZ moest nog worden opgericht. De 14 presidenten van grote Europese ondernemingen (waaronder KLM en Philips) hadden elkaar nog maar enkele jaren daā¦
3 november 2010
Landelijk project ketenkwaliteit COPD: een kwestie van lange adem
Weinig Nederlanders weten wat COPD is, terwijl dit na kanker en hart- en vaatziekten, de derde doodsoorzaak is. Er zijn verschillende knelpunten in de zorg voor COPD-patiƫnten. Deze waren aanleiding tot het starten van een landelijk project Ketenkwaliteit COPD. In dit artikel vindt u voorbeelden van bereikte resultaten, geleerde lessen en het vervolg op dit project.
3 november 2010
Meten van patiëntgerichtheid - hoe houden we het overzicht?
Prestatie-indicatoren zijn in, ook bij het Ministerie van VWS. In de afgelopen drie jaar ontwikkelde VWS een raamwerk voor sectoroverstijgende prestatie-indicatoren voor de Nederlandse gezondheidszorg. PatiĆ«ntenervaringen is ƩƩn van de domeinen waarop indicatoren ontwikkeld moeten worden. Door de jaren heen zijn veel meetinstrumenten ontwikkeld waarmee patiĆ«ntervaringen en -tevredenheid gemeten zijn. Hierdoor beschikken consumenten/patiĆ«nten over verschillende bronnen die soms tegenstrijdige inā¦
3 november 2010
Naar een Nederlands raamwerk van prestatie-indicatoren
De Nederlandse gezondheidszorg kenmerkt zich door een sterk professioneel karakter waarin de integratie van technologische vernieuwingen doorgaans gemakkelijk plaatsvindt. Het heeft een goede prijs-kwaliteitverhouding en scoort in verhouding tot andere Europese landen goed op aspecten als doelmatigheid en kwaliteit. Desondanks zijn de prestaties in de zorgsector niet altijd optimaal.
3 november 2010
Prestatie-indicatoren in de GGZ
In dit artikel wordt een set van twaalf indicatoren gepresenteerd voor het meten en monitoren van de effectiviteit van de zorg voor mensen met psychische problemen. De lijst indicatoren, zo blijkt uit onderzoek dat het Trimbos-instituut in opdracht van de Directie Geestelijke Gezondheidszorg, Verslavingszorg en Maatschappelijke Opvang van het Ministerie van VWS uitvoerde, is relevant voor (vrijwel) alle sectoren in het veld.
3 november 2010
RAVU, een transparante partner in acute ketenzorg
De stichting Regionale Ambulance Voorziening provincie Utrecht (RAVU) verzorgt met bijna 300 medewerkers ambulance- en meldkamerzorg in de gehele provincie Utrecht (de āveiligheidsregioā). De organisatie is voortdurend op zoek naar verbetering van zorg en de daarbij horende ondersteunende processen. Nadat de organisatie in december 2003 HKZ- gecertificeerd werd, kende het Instituut Nederlandse Kwaliteit in april 2004 het INK-verbetercertificaat toe.
3 november 2010
Resultaten: in één oogopslag
Het Oogziekenhuis in Rotterdam slaagt erin om resultaatgericht te werken en om de gewenste verbeteringen in de kwaliteit van zorg en de bedrijfsvoering aan te tonen met behulp van prestatie-indicatoren. Het moeilijkst is daarbij het benoemen van goede indicatoren waarmee medische effectiviteit kan worden aangetoond. Wat al goed lukt is om met efficiencyindicatoren aan te tonen dat twee keer zoveel productie met dezelfde medewerkers behaald wordt, dat de kostprijs lager is, de wachttijden korterā¦
3 november 2010
Rijnstate Ziekenhuis combineert toetsing NIAZ en INK
In november 2004 voerde een gecombineerd auditteam van het NIAZ en het INK een ziekenhuisbrede audit uit in het Arnhemse Rijnstate ziekenhuis. Het INK model en de herziene NIAZ norm zijn daarbij als referentiekader gebruikt. Naar aanleiding van deze audit gaat Gerard Gerritsen in op de onomkeerbaarheid van externe toetsing.
3 november 2010
Sneller Beter landt in acht ziekenhuizen
Het programma Sneller Beter pijler 3 is in oktober 2004 van start gegaan. Het beoogt bij 24 ziekenhuizen in vier jaar aanzienlijke en aansprekende prestatieverbeteringen te realiseren op de gebieden patiĆ«ntenlogistiek en patiĆ«ntveiligheid voor patiĆ«nten en zorgverleners. Tevens is in de ziekenhuizen een āvliegwielā tot stand gebracht gericht op interne verspreiding van resultaten en brede inzet van de opgebouwde competenties. Inmiddels zijn in de eerste groep van acht ziekenhuizen honderd projeā¦
3 november 2010
Trage invoering van trombolyse in de acute CVA-zorgketen
Jaarlijks worden ruim 30.000 mensen in het ziekenhuis opgenomen met een beroerte of CVA. Meer dan 80 procent van de CVA-patiĆ«nten heeft een herseninfarct. Behandeling met trombolyse ā het met medicijnen bevorderen van de natuurlijke afbraak van een bloedstolsel in een bloedvat ā zou hun herstel kunnen bevorderen. Daarom is al in 2000 in de CBO Richtlijn Beroerte geadviseerd om trombolyse toe te passen. Maar ruim vier jaar na dato hebben pas circa 50 procent van de Nederlandse ziekenhuizen dit aā¦
3 november 2010
Van klacht naar kwaliteit
Het individueel afhandelen van klachten van patiĆ«nten is niet effectief. Door het uitblijven van nader onderzoek naar de oorzakelijkheden die aan deze problemen ten grondslag liggen wordt de kans gemist om te leren van klachten en naar aanleiding daarvan structureel verbeteringen aan te brengen. Om te bevorderen dat klachten onderdeel gaan uitmaken van het kwaliteitsbeleid is in de Klachtenrichtlijn gezondheidszorg een hoofdstuk opgenomen dat onder andere ingaat op de verbetering van kwaliteit ā¦
3 november 2010
Verbetertrajecten in de thuis-, ouderen- en gehandicaptenzorg
Hoe kunnen we ervoor zorgen dat cliĆ«nten de best mogelijke zorg krijgen? De komende drie jaar bundelt het programma Zorg voor Beter hiervoor de kennis en expertise en kunnen instellingen deelnemen aan verbetertrajecten. Het doel van het programma is een wezenlijke bijdrage leveren aan de kwaliteit van zorg. Het programma spitst zich toe op veelvoorkomende knelpunten die een grote impact hebben op het welbevinden en de gezondheid van cliĆ«nten. De patiĆ«ntveiligheid en de individuele zeggenschap vā¦
3 november 2010
Verbetervirus slaat over op de GGZ: Doorbraakproject Depressie
De GGZ heeft sinds december 2004 een eigen Doorbraakproject: het transmuraal opgezette Doorbraakproject Depressie. Tien teams van huisartsen, psychiaters, verpleegkundigen, psychologen en maatschappelijk werkers gaan aan de slag met recente kennis over de behandeling van depressie en voorbeelden voor praktijkverbetering. Het doel is het terugdringen van het aantal chronisch depressieve patiĆ«nten overal in de eerste- en tweedelijn door het bieden van de juiste hulp op het juiste moment. Hoe? Metā¦
3 november 2010
Verspreiding: de sleutel tot verandering
De aandacht voor verspreiding van succesvolle innovaties in de gezondheidszorg is de laatste jaren aanzienlijk toegenomen. Met het oog op recente verbeterprogrammaās, zoals Pursuing Perfection en Sneller Beter, is het zinvol dit fenomeen nader te bestuderen. In dit artikel staat een studie centraal die antwoord tracht te geven op de vraag: welke randvoorwaarden zijn noodzakelijk voor verspreiding en in hoeverre zijn deze in de praktijk aanwezig?
3 november 2010
Ziekenhuizen maken gegevens openbaar
De Inspectie van de Gezondheidszorg (IGZ) heeft ziekenhuizen gevraagd om per 1 juni 2004 hun prestaties openbaar te maken aan de hand van de āBasisset Prestatie Indicatoren Ziekenhuizen 2003ā. Begin 2005 is het begin van transparantie een feit; alle ziekenhuizen hebben hun prestaties openbaar gemaakt. De basisset van de IGZ lijkt een succes.